|
|
|
|
更新日:2023年12月30日 |
|
|
|
|
| ん〜、ん〜、どうもおかしい。嫌な音が聞こえる時がある、てな感じで夏から年末まで半年も悩んでしまいました。個人的にやっと解決したので、紹介させていただきます。まずは今回の完成の姿はこちらです。 | |
| (完成したFMチューナー再び・改良) | |
| 今回は説明する部分だけを抜き出して記事にしているので、製作の全体を見たい場合は過去の記事を参照下さい。 | |
| FMチューナー再び | |
| FMチューナーを作ろう | |
| FMステレオラジオを作ろう | |
| 私の環境の場合、FMチューナーはCATVのケーブルで再送される放送を聴いています。そのためバッチに受信出来るのですが、放送の内容によっては、音が歪んで聞こえることが判りました。よくよく聴いていると、低音で音が歪んでいるようです。一応このチューナーはアンプを通してスピーカーで聴いているので、低音の歪が余計に目立つのです。そこで判ったのはDSPチップのボリュームをMAXにしていると歪ということです。 | |
![]() |
|
| (ボリューム値の設定) | |
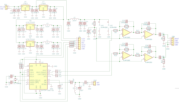
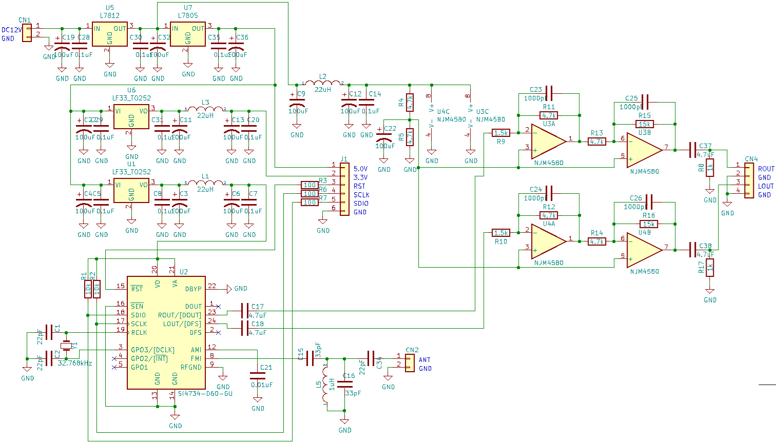
| 通常は何も考えずにVOL値は63(max)に設定していました。FMステレオラジオも同様に63に設定しているのですが、性能上あまり低音が出ていないのでよく判らなかったというのが現実のようです。そこで色々調べて見ると、過去の私のFMチューナーの製作でもVOL値を下げているではありませんか。ということで、DSPチップのVOL値を下げて低音の歪を解消する方向で進めました。DSPチップの音声出力が下がるのでその分後の回路で増幅する必要があります。そうしないと、CDやUSBに切り換えた時にアンプのボリュームを設定し直す手間が生じるからです。なんとか考えて次の回路に決めました。出たし定数の一部には完成後に調整したところもあります。 | |
![]() |
|
| (FMチューナーの回路図) | |
| 折角なので基板化しました。最近は円安で基板毎に発注していては送料が結構無駄になるので、2種類の基板設計が完了から発注する方針に変えました。平行していくつもの製作動かすことになるので大変ですが、とても楽しいです。 | |
| (大陸から基板が着弾) | |
| 今回もPCBWayさんに発注。ガーバーアップから約1週間で到着します。ありがたいことです。開けてみてビックリ。3端子レギュレータの足ピッチ間違ってるじゃん。でも使えるのでそのまま行きましょう。 | |
| (基板に部品を実装する) | |
| 音声アンプ用のICはもうDIPサイズは入手出来ないので過去の製作から摘出。今後はSOPを変換基板で挿入することも考えたてここだけ8ピンのソケットを使っています。レギュレータは不細工ですがなんとか取り付け完了。 | |
| (組み込むとこんな感じ) | |
| 中身がスカスカになるので、おもりを追加。一部電源回路のフィルターが追加されてますが、気休め。トランスタイプのACアダプターでもかなりのリップルが乗っているのでちょっとは気になります。 | |
| (一応銅箔テープを貼り付け) | |
| ノイズ防止のために、液晶モジュール基板とDSPチップに銅箔テープを貼り付け。貼り付け面でショートしないように必ずフィルムタイプの両面テープを追加します。そしてマイコンのクロックも8MHzにまで下げます。128x128ドットの液晶モジュールですが描画に違和感はありませんでした。 | |
| (液晶表示はこうなります) | |
| (今回のFMチューナーの表示デザイン) | |
| 一番下の行を変更しました。まずシグナル強度を数字で表すようにしました。今までの横棒では全く強さのイメージが湧きませんでした。そしてその右側にVOLの設定です。一応プリセットについては局毎に設定出来るようにしています。私の場合、52又は46の設定としました。これでほぼ低音でも歪まなくなっています。マニュアルではVOL値は52としています。max63に対してかなり音量が下がっている状態なのでDSPチップ出力を増幅する必要があります。幸い後回路にローパスフィルタをOPアンプで構成しているのでその部分で利得を稼ぐようにします。まずはLTspiceで検証。 | |
![]() |
|
| (ローパス特性のバッファアンプをLTspiceに入力) | |
| 結構、部品の種類を減らしているので、まあこんな感じで出力されました。 | |
![]() |
|
| (バッファアンプのローパス特性) | |
| 3dB落ちの周波数が約10kHzですのでFM放送としたらまあまあでしょうか。内心はもう少し伸びて欲しかった。不要な低周波も綺麗にカットされています。 | |
| 実機での特性を見るために、バッファアンプの部分を自作の周波数特性測定器にかけました。-10dBの信号を入力して出力はこんな感じで測定されました。 | |
![]() |
|
| (実機のローパスフィルタ特性) | |
| 如何でしょうか、実機での測定結果がLTspiceでのシミュレーションとほぼ一致することに驚愕。アンプの増幅度は約18dBと思われます。これで良しとしましょう。 | |
| 測定のツールはこちらを参照して下さい。 | |
| オーディオ用周波数特性測定器を新しく作る | |
| オーディオ用周波数特性測定器を改良する | |
| 私はこのチューナーをCDやUSB DACが接続されるアンプにつないでいるので、相互機器間の音量バランスもなんとか保つことが出来ました。チューナーを聴くときだけアンプの音量を上げなくてもよいという意味です。 | |
| (背面はこうなってます) | |
| 何度も書いてますが、私の環境の場合、FM放送はCATVのケーブルにアンテナ線を接続して受信しています。機器側のアンテナ端子は正規ではありませんが、使い易いようにRCAジャックを使っています。今回ひょんなことから噂のスペクトラムアナライザを入手しましたので、ケーブルの信号強度を確認しました。 | |
| (tiny SAを入手) | |
| (これが噂の低価格スペクトラムアナライザ) | |
| Amazonでクリックしましたが、入手したものは本物でした。中華製は偽物も多いため気を付ける必要があるとのこと。 | |
| (変換コネクタのセットも購入) | |
| スペアナ側はSMAコネクタなので、他の機器と接続し易いように変換コネクタを購入しておくと便利です。私はSMA-BNC変換コネクタのセットを買いました。オシロスコープのプローブが接続出来るようになるので大変便利です。 | |
| (CATVの電波強度) | |
| 75MHz〜95MHzを測定。6本の信号が測定されますが、左側から3本目はFM放送ではなく、キャリアのみ出ている信号のようです。CATVで再送されるFM放送を5局受信することが出来ます。95MHz付近に少し山がありますが、これはFMワイド放送で多分空中の電波が拾っているものと思います。この信号でもFMチューナーは受信が出来ています。さすがにノイズは乗りますが。恐るべしDSP チップ。 | |
| (tiny SAの解説本) | |
| tiny SAの解説本も出ていますので、手元に置いておくと重宝すると思います。 | |
| PIC32MXのプロジェクトファイルはここにあります。 | |
| 今回の改良によってFM放送がかなり聴きやすくなりました。歪もほとんど感じられません。VOL値はソフトで設定が可能ですので、各自で調整して頂けると幸いです。今年最後の更新となりましたが、平行して複数の製作が進んでいます。引き続きオーディオクラフト工房をよろしくお願いいたします。 | |
|
|
|
|
オーディオクラフト工房へ戻る |
|
|
|
|
|
|