|
|
|
|
更新日:2022年4月22日 |
|
|
|
|
| 今回はFMステレオラジオを作ります。AM放送のFM化もすんなりと浸透した様子ですし、これからに備える為にも今回企画しました。プリント基板化をしたくてたまらないので、餌食になったという噂もあります。DSPチップを使うので目新しい部分はありませんが、ケース構造に工夫をすることで斬新な製作となりました。過去のFM関連記事も参照下さい。 | |
| FMチューナーを作ろう | |
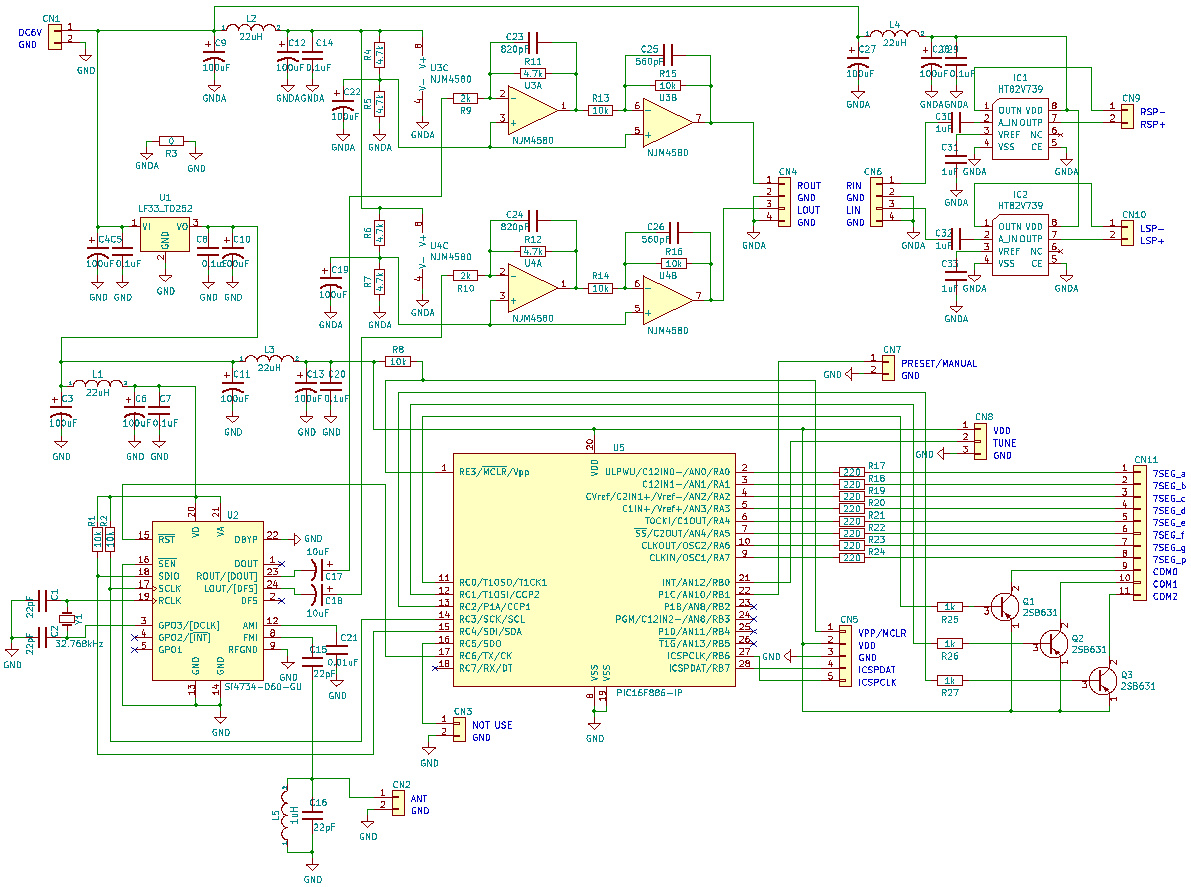
| 基本構成は過去製作のFMチューナーにスピーカーアンプを積んで電池駆動でポータブル化したものです。私の住んでいる地域はケーブルTVがありますので、FM放送も近隣県の放送がケーブルで再送されています。そのためケーブルに接続すればかなりの良い音質でFM放送を聴くことが出来ます。もちろん、いざという時にはロッドアンテナでの受信も可能です。内部回路構成はこのようになっています。 | |
![]() |
|
| (FMステレオラジオの内部回路構成概要) | |
| 今回のラジオの特徴を記します。 ・受信周波数は76MHz〜94MHz付近。(プリセットではそれ以上も可能) ・選局はマニュアルとプリセットが可能。 ・プリセット局数は12局。プリセットごとに自動ステレオと強制モノラルの設定が可能。 ・電源回路はフィルターを構成して回路のノイズを低減。 ・DSPチップは旧シリコンラボ製のSi4734を使用。(Si4735も使用可能) ・メインマイコンはPIC16F886を使用。 ・周波数は7セグメントLEDの3桁表示。 ・DSPラジオ特有の高音出力ひずみはローパスフィルタで低減。 ・スピーカーアンプ搭載でステレオスピーカー内蔵。 ・単二電池4本駆動。電池交換しやすい構造。 |
|
| 今回はこの回路全部をプリント基板化するということが一番の目的でした。 | |
![]() |
|
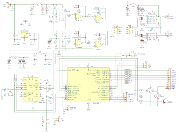
| (FMステレオラジオの回路図) | |
| DSPチップの音声出力の高音域はひずんでいますので、ローパスフィルターを通してひずみを低減しています。この部分の内容はFMチューナーの記事を参照下さい。プリント基板の製作時にはローパスフィルターのコンデンサをチップ部品で構成しましたが、全くもって私好みの音ではありませんでした。最終的にはチップコンデンサを取り外してフィルムコンデンサに交換しました。対象の部品はC23,C24,C25,C26です。定数は変わりません。製作の写真には映りこんでいませんが、そのようにしました。 | |
| (スイッチ操作) | |
| 選局のボリュームはマニュアルとプリセットの切り換えが出来ます。プリセットはプログラム上12局分用意しています。プリセット操作時はボリュームを12分割してその位置に応じてプリセットされた周波数で選局します。プリセットの周波数は後述していますソースファイルを確認下さい。プリセット操作時は自動ステレオと強制モノラルの設定がプログラムで出来ます。これは信号が弱くてステレオ放送が聞きづらい時があると思ってモノラルが選べるようにしました。特にAM放送のFM化はモノラル放送と思われますので、強制モノラルで聞いたほうが良いと思います。設定詳細ははソースを見て下さい。この強制モノラル設定で沼にはまったので後述します。 | |
![]() |
|
| (マイコンポートの割り付け) | |
| PICのプログラムはこちらにあります。プロジェクトファイルごと圧縮しています。 | |
| (基板化したFMステレオラジオ回路基板) | |
| 今回もPCBWayさんに発注させて頂きました。ガーバーデータをアップしてから8日後に着弾です。毎回素早い対応に感謝です。今回はレジストを白色にしてみました。部品実装してから思ったのですが、はんだのフラックスが目立つ色だったのかもしれません。 | |
| (素晴らしい基板です) | |
| ここからは今回の製作に使用した部材を少し紹介します。 | |
| (定番の2mm厚PET板) | |
| 今回の製作にピッタリのケースが探せなかったのでPET板で組みました。私が作った大きさは横30cm、奥行8cm、高さ12cmにしました。スピーカー内蔵ですのでこれくらいの大きさが必要ですね。 | |
| (アルミLアングル材) | |
| PET板を箱型に組むためにLアングル材を使用しました。 | |
| (単二電池ボックス) | |
| 長時間の使用に耐えるために電池は単二サイズとしました。動作時には100mA程度の電流が流れていますので、単二が良いと思います。 | |
| (13mm厚の集成材) | |
| 底板のみ木材としました。ネジ止めなどするので丁度良かったかもしれません。 | |
| (スピーカーはこれを使います) | |
| (Scanspeak製5cmフルレンジスピーカー) | |
| Stereo誌2013年のスピーカー祭りに使ったものですが、今は単品で温存されていますので有効活用となりました。 | |
| (φ55mmのホールソー) | |
| スピーカーの穴あけに今回ホールソーを購入してみました。思ったより簡単に穴を開けることが出来ました。このホールソーはAmazonでポチリました。近所のホームセンターより格段にお安いです。 | |
| (ジュラコンキャッチを購入) | |
| 今回の製作で工夫した部分です。電池交換を簡単にするためにケースと底板が外れるようにしたかったのです。思ったより上手く出来ました。詳細は後の写真を見て下さい。 | |
| (取っ手を付けました) | |
| ラジオとして持ち運びしやすいように取ってを付けました。とってもオシャレになりました。 | |
| (上側のケースはこんな感じ) | |
| PET板を切断してLアングルでネジ止めしながらケースを組み立てます。板には予め穴を開けておきます。LアングルとPET板を合わせてネジ穴をあけています。組み立てにはφ3mmのネジを使っています。見ての通りスケルトン仕様となりました。 | |
| (ジュラコンキャッチの取り付け) | |
| ジュラコンキャッチをケースと底板に取り付けて分割出来る構造としています。どのような構造になっているかは写真を見て判断して下さい。上ケースを取り外す時にはジュラコンキャッチ付近にドライバーなどを差し込んでこじるようにしています。コツをつかめば簡単です。 | |
| (底板を切り出します) | |
| (電池ボックスを取り付けます) | |
| (底板側のジュラコンキャッチはここに) | |
| (基板を配線し底板に取り付けます) | |
| プリント基板に配線を行います。今回ケース側との部品とはピンヘッダーを経由して接続することにしました。奥側の左右にそのヘッダーを配置しました。 | |
| (接続用ヘッダー1) | |
| (接続用ヘッダー2) | |
| 20ピンのヘッダーをふたつ使用して接続します。位置合わせが重要になりますが、ヘッダー側を先に配置して固定した後に、ピンコネクタ側の取り付け位置を決めてネジ穴を開けています。 | |
| (ケース側の配線) | |
| ケース側の配線はピンヘッダーを介して接続するので完全に独立しています。まあこの接続こそが生命線ってところでしょうか。スケルトン仕様なんでとても素敵に見えます。 | |
| (背面側から見るとこんな感じ) | |
| 内部の配線はもうちょっと短くても良かったかもです。 | |
| (接続のピンコネクタ2) | |
| (接続のピンコネクタ1) | |
| 合計40ピンのコネクタ部を利用して基板と周辺部品を接続します。これは電池を内蔵しても電池交換しやすい構造にしたかったためです。他のやり方もあると思いますのであくまでも私の例と考えて下さい。ピンコネクタはL型を使用しています。 | |
| (完成したFMステレオラジオ) | |
| スケルトン感が最高ですね。とっても未来的です。ケースに2mm厚のPET板を使用しましたが、3mm板でも良かったかもです。板厚を厚くすると強度は増しますが、重さも増しますのでその辺りはご注意下さい。この形状でもそこそこ重たいです。単二電池の影響かもです。 | |
| (背面から見た完成品) | |
| 上の写真はポーダブルとして持ち出すためにロッドアンテナを取り付けている状態です。通常はケーブルテレビのアンテナ線に接続して聴いていますのでロッドアンテナでは感度が低いです。でも外に持ち出せばかなり良い感じで聴くことが出来ます。 | |
![]() |
|
| (自動ステレオと強制モノラルの設定について) | |
| 私自身DSPチップでラジオを作っていたのは数年前でした。その時から使っていたデータシートを見ていたのでシリコンラボのDSPチップがどこかに買収されたとかデータシートがすっかり新しくなっていたことを全く知りませんでした。今回初めて強制モノラルを導入にあたってデータシート通りにプログラムしても最初は全く機能していませんでした。久しぶりにデータシートを取り寄せて調べてみると、ありゃ?ってなってしまいました。制御のアドレスがすっかり変わっていたのですね。 | |
| 実際に受信してみてから若干アンテナ接続部分に変更を行いました。回路図上のC16を10pFに変更しました。ケーブルテレビへの配線に際して、直列に20pFを入れてから接続するようにしました。そうすることで受信感度が上がりました。FMステレオラジオとして実用に充分使える製作となりました。一家に一台どうでしょうか。これからも製作は続きます。 | |
|
|
|
|
オーディオクラフト工房へ戻る |
|
|
|
|
|
|