|
|
|
|
更新日:2023年3月27日 |
|
|
|
|
| 今回は今年の初めにリニューアルしましたオーディオ用周波数特性測定器をちょこっと改良いたします。これはマジョカランタンのカラー液晶モジュールを使って大変良く出来た製作と思っています。今回はマイコン周りとデータ出力部を新しくしました。 | |
| (オーディオ用周波数特性測定器) | |
| (中身はこんな感じでした) | |
| この製作でのマイコンは自作ゲーム機用に基板化したものを使用していました。ゲーム機用なので音源用PICを搭載する部分もあり、少し無駄スペースな感じです。そこで、前回の別の製作でちょこっとお見せしたマジョカランタンの液晶モジュールを駆動出来る基板に差し換えることにします。液晶への配線が減ってとても使い易くなっています。 | |
![]() |
|
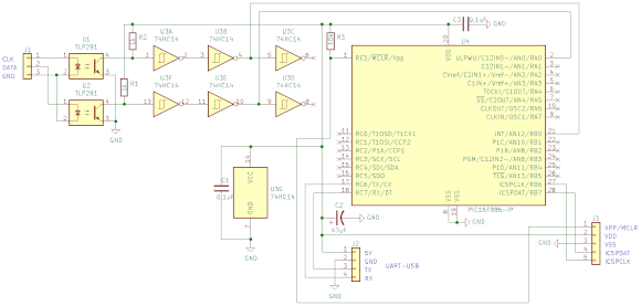
| (マジョカランタンの液晶モジュール駆動基板の回路図) | |
| マジョカランタンの液晶モジュールを簡単に駆動出来る回路を基板化しました。液晶への接続以外のポートを外部接続出来るようにしています。もっと小型化するためには、この基板自体に液晶モジュール接続のコネクタを載せるべきなのですが、現在、コネクタ単品の入手が困難ですので、Aitendoさんで入手出来るコネクタ付き変換基板を載せるようにしました。このようにしておけば前回のVUメーターの製作で行ったように違う液晶にも配線出来るようになります。 | |
![]() |
|
![]() |
|
| (基板のパターン図です) | |
| (PICマイコンと周辺部品を実装) | |
| 液晶モジュールへの配線が専用になっているので、かなりコンパクトに出来ています。書き込みポートと外部接続ポートをピンヘッダーで取り出しています。 | |
| (Aitendoさんのコネクタ実装済み変換基板) | |
| これはマジョカアイリスの液晶モジュールがブレークした時期にAitendoさんから発売された変換基板です。マジョカアイリスやマジョカランタンの液晶の接続の最適です。とてもコンパクトに設計されています。 | |
| (基板と変換基板を合体) | |
| 仕上がりも良いですね。とても小型に出来ました。これでマジョカランタンの液晶モジュール駆動専用のマイコン基板となります。液晶の裏側に置くように想定しているため、基板にはネジ穴はありません。より小型化にするためでもあります。 | |
![]() |
|
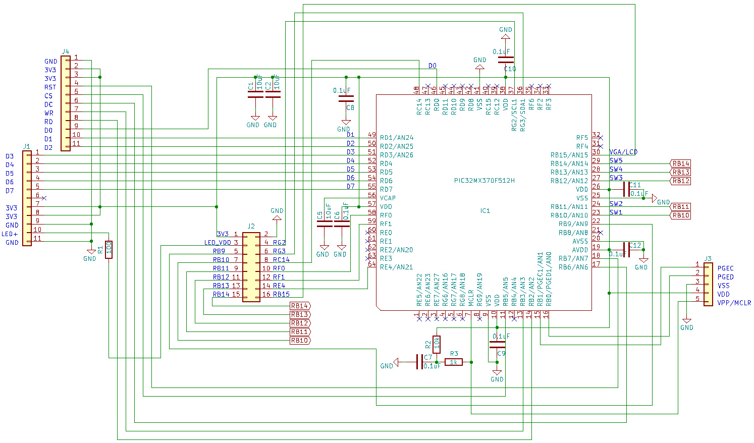
| (PIC32MXのポート割り付け) | |
| マイコン電源と液晶バックライトの電源以外で13本のポートを外部に取り出しています。これだけあればなんとかなるかと思います。 | |
| (液晶モジュールの背面に設置) | |
| このように液晶モジュールの背面に設置出来るのでとてもコンパクトに仕上がります。さてこの周波数特性測定器はPCと接続して測定データを出力する機能を持っています。今までは外部に機器を接続してPCと接続していましたが、今回その部分を内蔵しました。その内容について説明します。 | |
![]() |
|
| (周波数特性測定器の接続構成) | |
| 上図のように周波数特性測定器からの出力信号は信号アイソレータを経由してインターフェイスで信号を変換してPCへ送り込みます。この信号アイソレータとインターフェイス部分を内蔵します。 | |
![]() |
|
| (測定器から出力する信号のフォーマット) | |
| 測定器からは上図のデータがクロックに同期して出力されます。周波数のデータが24bit、測定レベルのデータが16bitの合計40bitです。今回の測定器では周波数のビット数はここまで必要ではないのですが、過去の製作で使用したものと信号の数を合わせています。 | |
![]() |
|
| (変換してPCに送り込むデータ) | |
| インターフェイスでは周波数のデータとその時の測定レベルをASCIIコード列に変換してPC側に送り込みます。 | |
![]() |
|
| (インターフェイスの回路図) | |
| デジタルICとPICマイコンで構成してUART信号を既製品のUART-USB変換基板でPCに接続します。フォトカプラで信号とGNDをアイソレートすることで、PC側から来るノイズを防いでいます。フォトカプラを使って信号を送るのでそれほどスピードは出せません。測定帯域のデータを全て送信するのに約10秒掛かります。ご理解下さい。 | |
| (信号変換基板) | |
| 信号アイソレータとインターフェイス部分を基板化しました。今回もPCBWayさんにお願いしました。いつものことながら約1週間で着弾です。ちっちゃい基板ですが、料金は一緒ですね。当たり前ですが。 | |
| (マイコンとUART-USBボードを実装) | |
| PICマイコンにはPIC16F886のSOPタイプを使っています。ほとんどのポートが空きですので、もっと小ピンでもいいかもですね。UARTはPICから見てTXしか使ってません。 | |
![]() |
|
| (PIC16Fのポート割り付け) | |
| PIC16F886のプロジェクトファイルを置いておきます。何かの参考にして下さい。 | |
| PIC16F886のプロジェクトファイルはこちら | |
| 一応、測定データをPCに送信する時のタイミングを見ておきましょう。 | |
![]() |
|
| (測定器からインターフェイスへの信号タイミング) | |
| PCに送られたデータはVBアプリでグラフ化出来ます。ここにアプリのEXEファイルを置いておきます。 | |
| VBアプリはこちら | |
![]() |
|
| (測定例:フォノイコライザーアンプのRIAAカーブ) | |
| LチャンネルとRチャンネルを別々に測定してアプリ側で重ねて表示しています。 | |
| (インターフェイス回路基板) | |
| このようにかなり小型化になっております。 | |
| (データ出力端子) | |
| UART-USB変換基板はケースに接触しないようにして下さい。私は手抜きで結構大きな丸穴をあけております。左側がギリギリですね。 | |
| (内部はこんな感じでスッキリしました) | |
| フェライトコアを配線に被せてますが、ほとんど気休めかもしれません。 | |
| (液晶モジュール周りがスッキリしました) | |
| 趣味の電子工作でプリント基板が使えるようになるともうユニバーサル基板には戻れなくなりますよね。過去の製作もどんどん改良していきたいと思います。 | |
| 今後ともオーディオクラフト工房をよろしくお願いいたします。 | |
|
|
|
|
オーディオクラフト工房へ戻る |
|
|
|
|
|
|