|
|
|
|
更新日:2023年7月11日 |
|
|
|
|
| すっかりブームの去ったマジョカアイリスの小さいほうの液晶を使った製作を公開いたします。2015年に製作したFMチューナーが再び登場です。私の持っている最新技術(?)でリニューアルしました。ほとんど自己満足の世界ですがお楽しみ下さい。 | |
| (今回作製したFMチューナー) | |
| 過去の製作も参照下さい。 | |
| FMチューナーを作ろう | |
| FMステレオラジオを作ろう | |
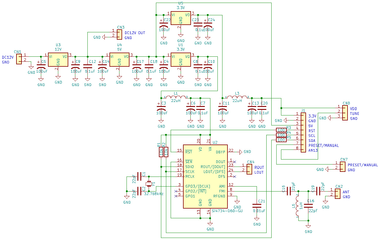
| 最近AM放送がどんどんFM放送に移行しています。今こそFMラジオなのです。今回はオーディオシステムに接続するということで、FMチューナーに仕上げました。今回製作したFMチューナーの内部構成です。 | |
![]() |
|
| (FMチューナーの内部構成) | |
| 今回のチューナーの特徴を記します。 ・受信周波数は76MHz〜94MHz付近。(プリセットはそれ以上も可能) ・選局はマニュアルとプリセットが可能。 ・プリセット局数は12局。プリセットごとに自動ステレオと強制モノラルの設定が可能。 ・電源回路はフィルターを構成して回路ノイズを低減。 ・DSPチップは旧シリコンラボ製のSi4734を使用。(Si4735も使用可能) ・メインマイコンはPIC32MXを使用。 ・周波数と受信強度などの情報は128x128ドットのカラー液晶に表示。 ・DSPラジオ特有の高音出力ひずみはローパスフィルタで低減。 |
|
![]() |
|
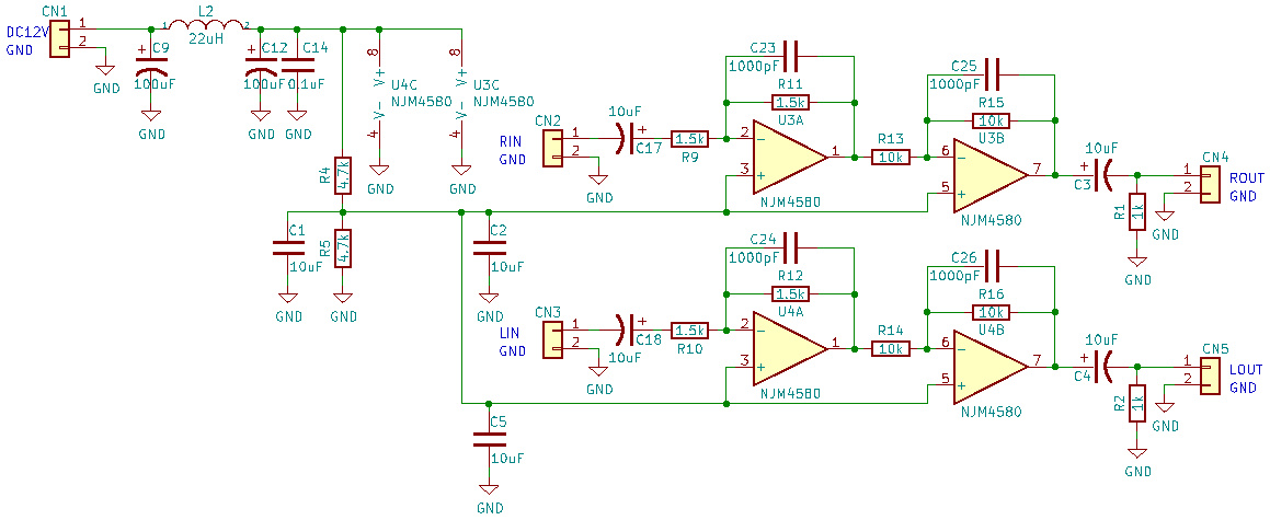
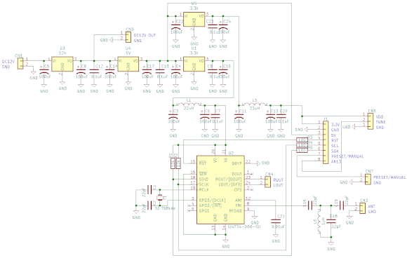
| (FMチューナーの回路図:電源、DSPチップ部) | |
| まずは電源周りとDSPチップ周辺を示します。過去の製作と大きくは変わりませんが、私の場合FM放送の入口はケーブルテレビの再送を利用しています。そのやり方で一番感度の良かった回路にしています。ちなみにアンテナ入力回路に付いているインダクタはかなり昔の80MHz7mm角FCZコイルのコンパチ品を使いました。今はもうFCZコイルのコンパチ品も売っていませんので、適当なインダクタで置き換えて下さい。CN8には10kΩのボリュームを接続して選局を行います。CN7にはトグルスイッチを接続します。J1はPIC32MXボードにつながる部分です。 | |
![]() |
|
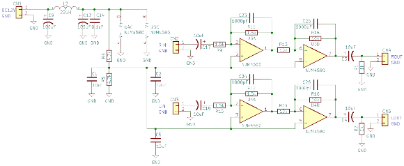
| (FMチューナーの回路図:ローパスフィルタ部) | |
| DSPチップの音声出力部にローパスフィルタ回路を設けます。DSPチップの嫌な高音の歪を低減するための回路です。今回よりこの部分のOPアンプの電源電圧を12Vにしました。回路電圧を上げた効果があったかどうか正直わかりません。 | |
![]() |
|
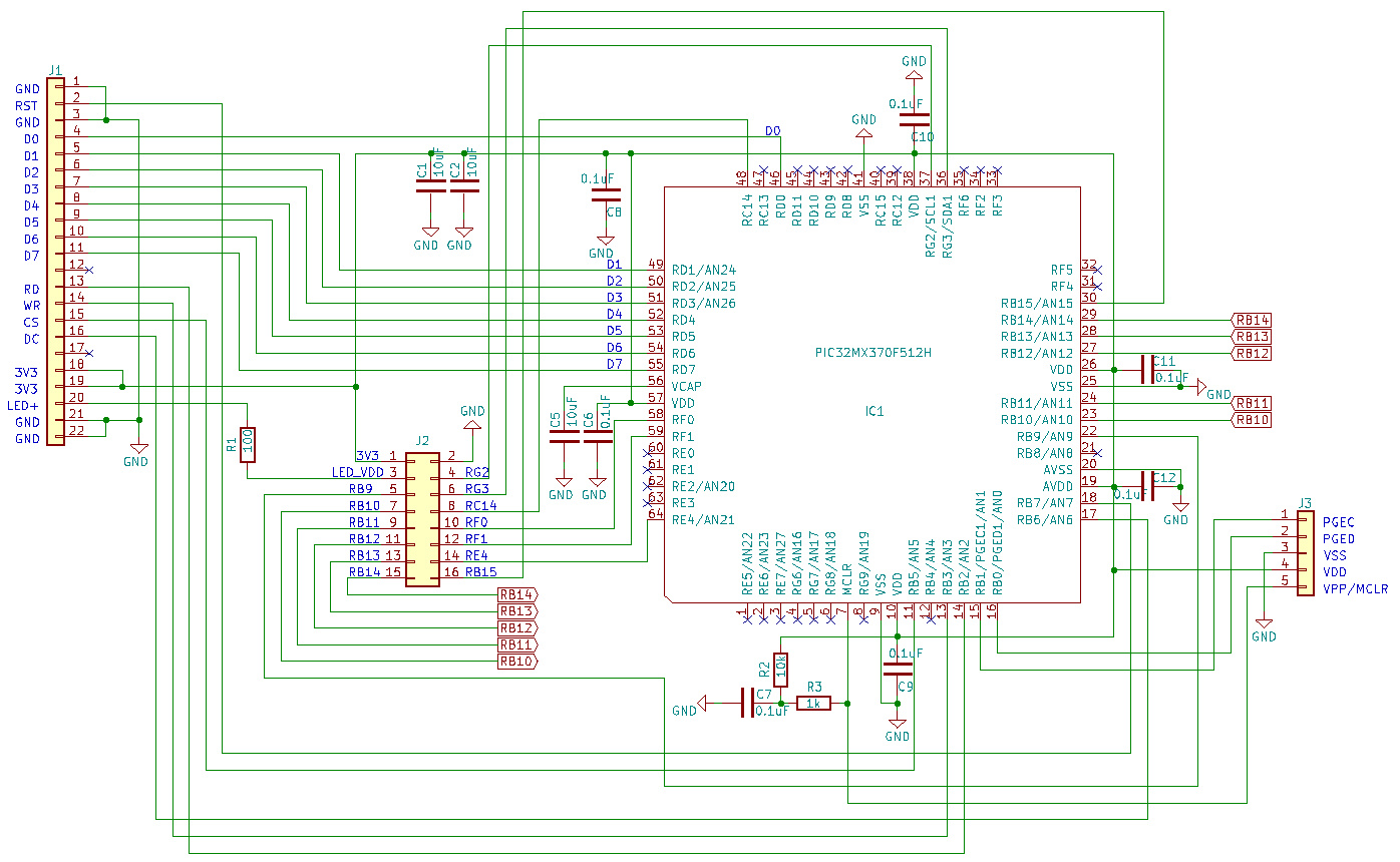
| (FMチューナーの回路図:PIC32MX部) | |
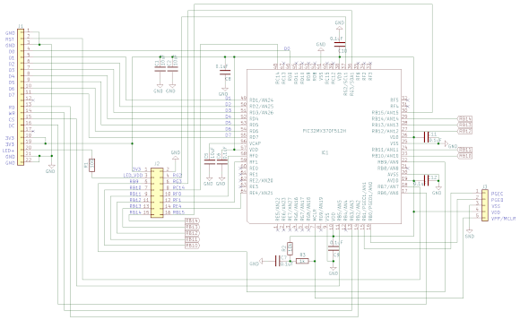
| 液晶モジュールの表示を含めたメイン制御を行う回路です。過去の製作で設計したプリント基板を使います。この基板のお陰で液晶モジュールの接続がとても楽になりました。 | |
| PIC32MXボードのJ2コネクタの端子名は汎用ポート名にしています。次に説明するポート設定と照らし合わせながら接続して下さい。 | |
![]() |
|
| (PIC32MXのポート設定) | |
| (スイッチ操作) | |
| 選局のボリュームはマニュアルとプリセットの切り換えが出来ます。プリセットはプログラム上12局分用意しています。プリセット操作時はボリュームを12分割してその位置に応じてプリセットされた周波数で選局します。プリセットの周波数はソースファイルを確認下さい。プリセット操作時は自動ステレオと強制モノラルの設定がプログラムで出来ます。 | |
![]() |
|
| (液晶画面のレイアウト) | |
| 128x128ドットの液晶に全ての情報を表示出来るようにレイアウトしています。今回特に受信強度を表示したかったのでSメーターみたいにバーグラフで表示しています。目いっぱい振れたらシグナル99ですが、そんなことは、まあありません。いつも中間ぐらいの受信強度です。このあたりはもう少し改善したい部分ですね。外付けでアンテナブースターを付けるとか。 | |
| 今回DSPチップの音声出力部に接続するローパスフィルタ回路の電圧を12Vに上げました。別に大した意図はないんですが、回路電圧の1/2を中間電位にしてOPアンプを駆動しているので、今までの5Vで大丈夫なのかというところからきています。正直違いは判りませんでした。一応ローパスフィルターの特性を測定しましたので見ておきましょう。 | |
| 測定のツールはこちらを参照して下さい。 | |
| オーディオ用周波数特性測定器を新しく作る | |
| オーディオ用周波数特性測定器を改良する | |
![]() |
|
| (ローパスフィルターの特性) | |
![]() |
|
| (特性をdB方向で拡大表示) | |
| -10dB程度の信号を入れて特性を測定しました。低域は80Hzからフラットですね。3dBダウンのポイントは16kHz程度でしょうか。満足出来る結果と思います。大変良く出来ました。自作の測定器も含めて。 | |
| (FMチューナーの内部です) | |
| 過去の製作品を改造しましたので、ユニバーサル基板を使っています。ローパスフィルター回路も今回新しくユニバーサル基板で組みました。一応、機能ごとにアルミ板で遮蔽しています。効果のほどはそれなりに。表示部分が大変すっきりと出来ました。回路のGNDは一点アースでケースに落としています。 | |
| (前面からはこんな感じ) | |
| アルミの遮蔽板はほぼ天面までの高さで設置しています。 | |
| (背面からはこんな感じ) | |
| 液晶モジュールの裏側にPIC32MXのマイコンボードを設置しているので、配線が極めてスッキリとしています。電源は12V以上を供給出来るトランスタイプを使って下さい。アンテナ入力部は電源と連動して接続するようにしています。この機器自体に電源スイッチがありませんので、ACアダプターを100V側でON/OFFすることで電源スイッチとしています。アンテナ入力の電源連動は過去の記事を参照して下さい。 | |
| (液晶表示はこんな感じ) | |
| 液晶表示に色はいくつか考えてプログラムに組み込んでいます。もし私と同じ物を作られる場合はソースリストを見て好きなのをセットして下さい。色の種類は私の定番の16色を使用しています。 | |
| PIC32MXのプロジェクトファイルはここにあります。 | |
| さて今回リニューアルしたFMチューナーですが、まだ私のオーディオシステムに接続することが出来ません。ちょっと今からDACシステムの構成を見直ししようと考えています。その後にFMチューナーをシステムに組み込み予定です。ご期待下さい。これからもオーディオクラフト工房をよろしくお願いいたします。 | |
|
|
|
|
オーディオクラフト工房へ戻る |
|
|
|
|
|
|