|
|
|
|
更新日:2024年4月7日 |
|
|
|
|
| 前回の製作で電子ボリューム化したデジタルアンプですが、少し内部の見栄えを良くしました。今まで手配線を行っていた部分を基板化しました。別に今までの状態で何の問題もなかったのですが、気になると気になるもので、あくまでも自己満足の世界だとご理解下さい。さて今回の製作を見ていきましょう。 | |
| このアンプのベースになる記事はこちらです。 | |
| デジタルアンプを電子ボリューム化する | |
| デジタルアンプと入力セレクターを合体する | |
| ハイレゾ・デジタルアンプ(BTLx2)を基板化する | |
| ハイレゾ・デジタルアンプ(BTLx2)を作ろう | |
| 今回の製作で内部はこんな感じに仕上がりました。 | |
| (入力セレクター回路とスピーカー出力回路を基板化) | |
| それまでの内部はこうなってました。 | |
| (基板化前の内部の姿) | |
| 今回基板化した部分を拡大してみます。 | |
| (整然と基板化された内部) | |
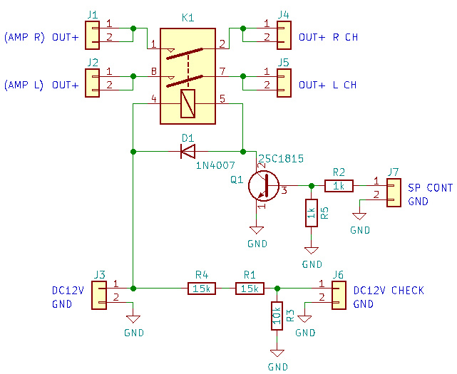
| まずは上の写真で右側部分にある入力セレクター回路について。今まで、リレーの天面をケース底面に両面テープで貼り付けて配線していた部分を基板化しています。リレー用と最終的にDC3.3Vを生成するために配置したDC12Vのレギュレータも同一基板に組み込みました。回路は変更していません。この基板に対応する回路図を示します。 | |
![]() |
|
| (入力セレクター回路) | |
| この入力セレクター回路は信号を出来るだけ入力コネクタの近くで切り換えたいとの思いから、リレーを使っています。そのリレーをロータリースイッチで切り換えています。今回このリレーとそのリレーを駆動する電源回路を1枚の基板にしました。 | |
| いつものようにPCBWayさんにガーバーデータをアップしてから約1週間で基板が到着です。毎回お世話になりありがとうございます。但し円安がこれ以上進まないようにどうにかして欲しいです。 | |
| (入力セレクター回路の基板) | |
| 早速部品を実装します。リレーは12Vタイプなのですが、同じメーカー品が手持ちになく混じっています。多分、秋月さんで買ったのがこちら。昔、どこかで買ったオムロン製も使ってますけど。 | |
![]() |
|
| (12V小型リレー2回路) | |
| (ほとんどのスペースをリレーが占めております) | |
| 現物の配線に合わせて部品配置と端子の取り出しを行っています。最近、ちょっとした部品は何故かRSさんで購入しています。在庫がある時は直ぐに届きますので。送料もちょっと安いかな。 | |
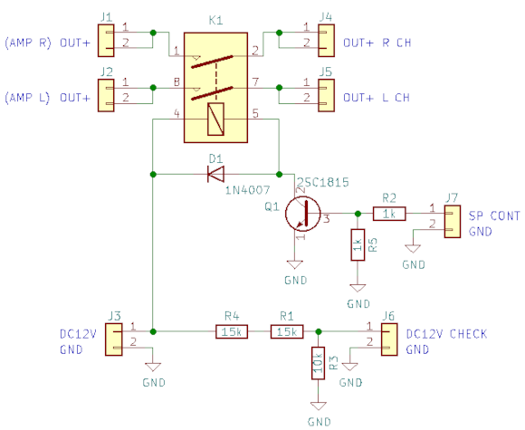
| 次はスピーカー出力回路です。基本的にはスピーカーから発するボツ音を止める役割です。今まで手持ちのパワーリレーを使っていたのですが、入手しやすい物に変えました。あと、ボツ音停止のコントロールする部分も一緒に回路化しました。回路図は次の通りです。 | |
![]() |
|
| (スピーカー出力回路) | |
| スピーカー出力回路のリレーはマイコンからコントロールします。またDC12Vの電圧の変化をマイコンでチェックして電源がOFFになった時にどこでリレーをOFFするかを検出部分もあります。この基板は先ほどの基板と同じタイミングで発注しました。複数の基板をまとめて発注することで送料の負担分を減らすことが出来ます。この程度の回路を基板化するとは、いかがなものか、と思われる方もいるかもしれませんが、趣味なのでご理解下さい。 | |
| (スピーカー出力回路の基板) | |
| リレーはは次の物を使いました。秋月さんで購入しました。12V駆動でスピーカー切換用となっています。 | |
![]() |
|
| (12Vリレーオーディオパワーリレー) | |
| (リレーの高さが半端ないですね) | |
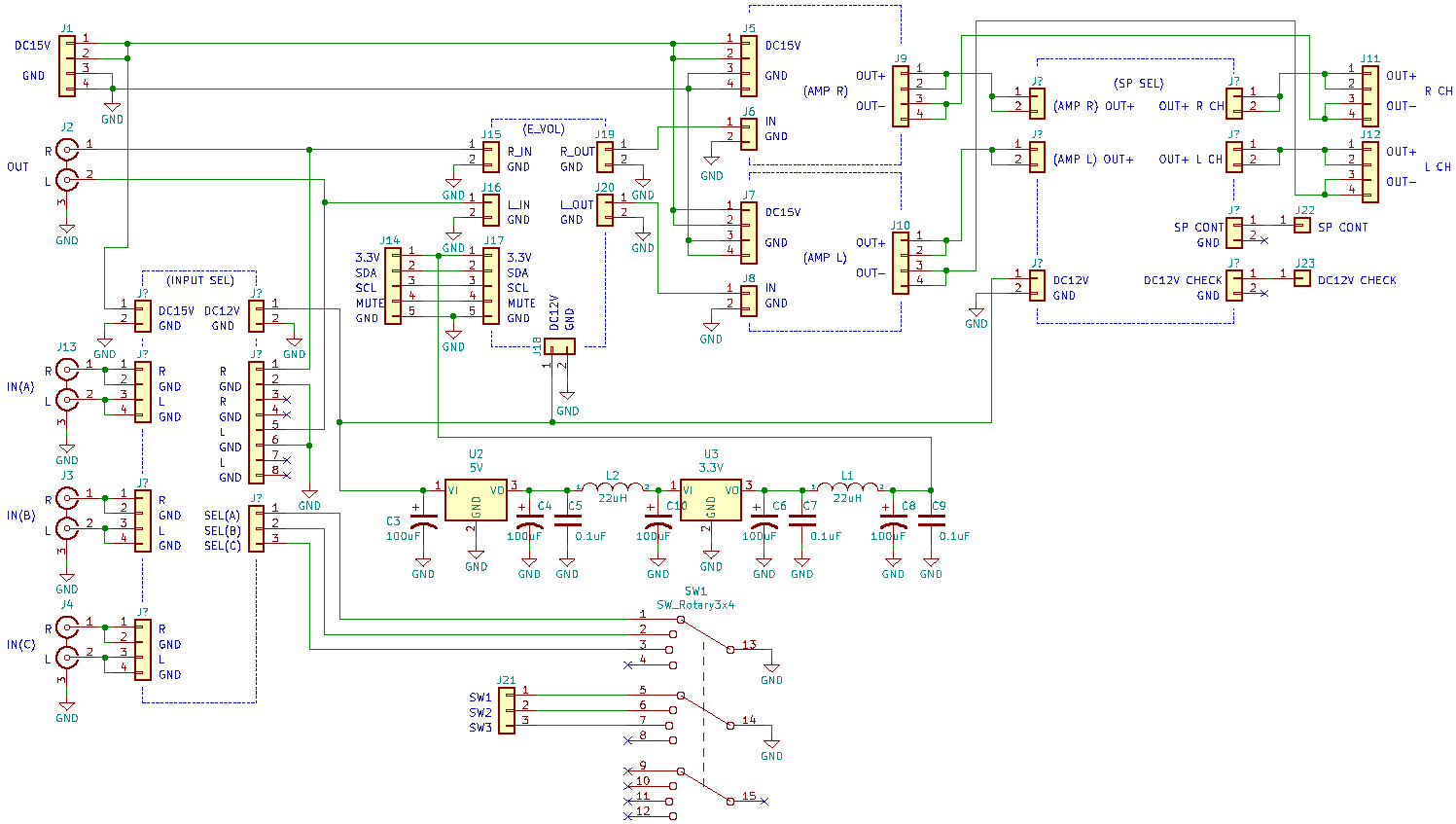
| さてこれらの基板を使ってアンプ全体の回路をまとめています。各基板の詳細については過去の記事を参照下さい。 | |
![]() |
|
| (デジタルアンプの基板間の接続図) | |
| あれ?まだ基板化されていない回路がありますね。次の機会にでも。上の接続図には液晶表示を行うマイコン基板は載せておりません。こちらも過去の記事を参照下さい。 | |
| (圧巻の内部状態) | |
| これ以上、入りきらないくらいに詰め込んでいます。別に測って基板寸法を決めている訳ではないのですが、妙にピッタリの感じで収まっております。まあ、内部のみの変更なので外観的には何の変りもありません。 | |
| (そろそろ完全領域に達しそうなデジタルアンプであります) | |
| 前回の製作で電子ボリューム化したことで、左右のバランスのトラッキングずれが無くなりオーディオ的には大変満足しております。まだまだオーディオクラフト工房は続きます。これからもよろしくお願いいたします。 | |
|
|
|
|
オーディオクラフト工房へ戻る |
|
|
|
|
|
|