|
|
|
|
更新日:2022年10月9日 |
|
|
|
|
| 個人的な基板試作のブームに乗ってついにアンプにまで手を出しました。今回このアンプを基板化します。やっぱりオーディオはいいですね。良い音で心が浄化される気分です。秋の夜長はオーディオで音楽鑑賞を楽しみましょう。 | |
| (2019年に製作したハイレゾ・デジタルアンプ) | |
| 以前の記事はこちらへ ハイレゾ・デジタルアンプ(BTLx2)を作ろう | |
| 今半導体を入手しようとすると、うまくいけば海外のサイトから入手出来ますが、送料がすこし負担になります。そこでこのICは再利用することにします。ICの足の隙間に入ったヒートシンク取り付けのシリコン除去に手間取りましたがなんとか取り外し成功です。 | |
| (TPA3116D2を使用したアンプモジュール完成) | |
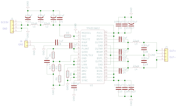
| ICの他にインダクタを再利用しています。基板化に当ってKiCadに回路図を入れなおしています。モノラル分をひとつの基板にします。 | |
![]() |
|
| (TPA3116D2アンプ基板の回路図) | |
| 電源のノイズフィルターまで含めています。どれほどの効果があるかはわかりませんが、少なくとの精神的効果は抜群です。D級アンプですので発振ノイズが電源から漏れ出るのは低減出来ると思います。電解コンデンサはオーディオ用を使用しました。インダクタはオーバー品質かもしれませんが私はこれ好きです。指定の抵抗値の部品がない部分は複合抵抗で構成しています。 | |
![]() |
|
![]() |
|
| (基板のパターン図です) | |
| インダクタはKiCadのフットプリントになかったので自作しましたが、ちょっとずれていたような気がしますが部品はなんとか挿入出来ましたので良しとします。チップ部品は耐圧を考えて2012サイズとしましたが、手持ちがある部品は1608サイズを使いました。今回は基板のガーバーデータを公開します。自作する場合に自由に使って下さい。アンプICにはヒートシンクを載せるのでその分のスペースを開けて基板設計しています。 | |
| new_amp_tpa3116d2_gb.zip | |
| (大陸から基板着弾です) | |
| 今回もPCBWayさんにお願いしました。ガーバーデータアップから約1週間で着弾です。本当に便利な世の中になりました。基板の青色が映えでいます。 | |
![]() |
|
| (基板のフットプリント一覧表です) | |
| 部品選定の参考になるようにフットプリント一覧を上図に記します。各所にオーディオ用のフィルムコンデンサを使っています。高音質に寄与していると勝手に思っています。アンプIC以外は秋月さんと共立さんで揃うと思います。フィルムコンデンサは高価ですが、効果はあると思います。 | |
| (部品配置は完璧です) | |
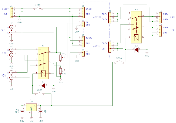
| 基板化した以外の部分も回路図にしておきます。この部分は過去の製作と同じです。SW1AとSW1Bは連動しています。電源OFFする時のボツ音を防ぎます。入力は2系統で切り換えるようにしています。この辺りはお好みでどうぞ。 | |
![]() |
|
| (アンプ基板周辺回路図) | |
| 今回使用しているアンプICは上部放熱方式になっています。自作派にはもってこいのデバイスです。下部放熱ですとリフローでしかはんだ付け出来ませんので。 | |
| (ヒートシンクです) | |
| ヒートシンクも前作を流用しました。20mmx20mmサイズのものです。この大きさ以内には他部品を配置しないように基板設計しています。 | |
| (ヒートシンク用のシリコン接着剤) | |
| 過去の製作で使ったものが完全に固まっていましたので、今回またAmazonでポチリました。しっかりと固定しましょう。それでは新しい基板に置き換えます。 | |
| (前面から見た内部) | |
| 芸術的作品に仕上がりました。青い基板もやっぱり良いですね。良い音を奏でてくれることでしょう。基板のGNDは1点アースでケースに落としています。 | |
| (背面から見た内部) | |
| 回路がコンパクトになった分、音質も向上したように感じます。まあ気のせいでしょうけど。もともと良い音を出していますので、充分満足ですね。これからも沢山の音楽をこのアンプで聴きたいと思います。これからはオーディオにも重点をおいていきます。 | |
|
|
|
|
オーディオクラフト工房へ戻る |
|
|
|
|
|
|