|
|
|
|
更新日:2023年4月7日 |
|
|
|
|
| 接続は出来るだけシンプルに、ということを突然思いついて、今回はこんなことを考えてみました。アンプの入力セレクタが2系統で、別に作った入力セレクタが3系統。オーディオのソースって沢山も無いし、私の場合は、CDプレーヤー、PCオーディオ、レコードプレーヤーの3種類しかない。アンプに3系統の入力セレクタが内蔵できるんじゃないかな。ということで、製作スタートです。 | |
| (3系統の入力セレクターを付けたデジタルアンプ) | |
| ドンピシャで3系統の入力セレクター内蔵デジタルアンプが完成。それでは元となった製作を見てみましょう。 | |
| (デジタルアンプ) | |
| ハイレゾ・デジタルアンプ(BTLx2)を基板化する | |
| (入力セレクター) | |
| 入力セレクターを作ろう | |
| 過去記事からまずは入力セレクターの内部です。 | |
| (3系統の入力切り換え部分) | |
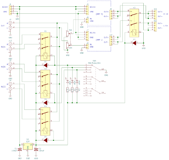
| 入力切り換えはスイッチではなく、リレーで行っています。これは出来るだけ配線のロスを減らすためです。入力の近くで切り換えることで精神的に音質が向上しています。 | |
| (リレーを切り換えるためのロータリースイッチ) | |
| ロータリースイッチは4接点のものを使っていますが、使っているのは3接点のみです。スイッチの位置によってリレーを切り換えます。同時にインジケータのLEDも切り換えます。この辺りは回路図を見て下さい。 | |
| (アンプ内蔵の2系統入力セレクター) | |
| 従来のアンプでも2系統の入力切り換えを行っていました。この部分を撤去すれば3系統のリレーを置けそうですね。 | |
![]() |
|
| (3系統入力セレクター付きアンプの回路図) | |
| 入力切り換えのリレーは12Vタイプを使用しました。既にアンプの部分で電源OFF時のボツ音を防ぐためにリレーを使っているので、電圧を合わせています。12VリレーはLRを同時に切り換えるので2回路タイプを使用しました。秋月さんなどで購入出来ると思います。 | |
| (完成した入力セレクター付きアンプの中身) | |
| ここで欲が出てきそう。リレーの部分もプリント基板化してスッキリしたいですね。これは将来のネタに取っておきましょう。 | |
| (圧巻の内部構成) | |
| 入力セレクターのツマミはもう少し径が小さくても良いような気がしますが、まあこれで良しとしましょう。入力機器は3種類に限定して表示しました。赤色LEDのインジケータも素敵に光ります。 | |
| (背面はこんな感じ) | |
| 3系統入力の他に、選ばれた機器の出力も備えています。これは私のシステムの構成上、ヘッドフォンアンプやスペクトルアナライザなどに接続するためです。なんとか端子を埋め込みました。配置はもうキチキチですけど。 | |
| (現在のシステムの様子です) | |
| 最低限の機器は必要ですが、シンプルさを目指してこれからもオーディオシステムを構築し続けたいと思っています。さて次のターゲットはどれかな。これからもオーディオクラフト工房は続きます。 | |
|
|
|
|
オーディオクラフト工房へ戻る |
|
|
|
|
|
|