|
|
|
|
更新日:2024年3月19日 |
|
|
|
|
| 久しぶりオーディオ関連の製作です。今回のベースとなった製作は2019年ですから、初期から約5年経過したことになります。そこで気になりだしたのが、音量ボリュームのガリです。回す度に、ガリガリと音が。これは精神的に全く良くありません。ボリューム自体は高級品だったのですが。そこで今回このボリュームを電子化します。結構上手くいったので製作の過程を見て下さい。 | |
| このアンプのベースになる記事はこちらです。 | |
| デジタルアンプと入力セレクターを合体する | |
| ハイレゾ・デジタルアンプ(BTLx2)を基板化する | |
| ハイレゾ・デジタルアンプ(BTLx2)を作ろう | |
| まずは完成した姿はこちら。アナログ制御とデジタル制御の混在ですね。 | |
| (電子ボリュームを搭載したデジタルアンプ) | |
| さて、ここで問題になるのは電子ボリュームICに何を使うかです。いくつか候補はあるとは思いますが、印加電圧の関係から下記の素子を選択しました。RSから購入出来るので楽と思います。 | |
![]() |
|
| (旧新日本無線製のNJU72341) | |
| このICの特徴は低ひずみ率で電源電圧の範囲が広くて単電源であることです。そしてIC2のレベル電圧が3.3Vで使えることです。まさしく私のシステムにマッチ出来るチップであります。まずは仕様書に記載内容を確認しておきましょう。 | |
![]() |
|
| (電源電圧に対する周波数-ひずみ率特性) | |
| このグラフで判ることは電源電圧は高いほうが全ての帯域においてもひずみ率が小さいということです。 | |
![]() |
|
| (電源電圧に対する入力電圧-ひずみ率特性) | |
| このグラフからは電源電圧が高いほど振幅の大きい信号でもひずみ率が小さいことがわかります。これらのことから電源電圧を高く設定することにします。 | |
![]() |
|
| (ボリュームに対する入力電圧-ひずみ率特性) | |
| このグラフからは入力電圧は高すぎるとひずみ率が大きくなるということです。当たり前ですが、ICの手前で抵抗分割して入力電圧を若干抑えるようにします。以上のことを踏まえて次の回路を設計しました。 | |
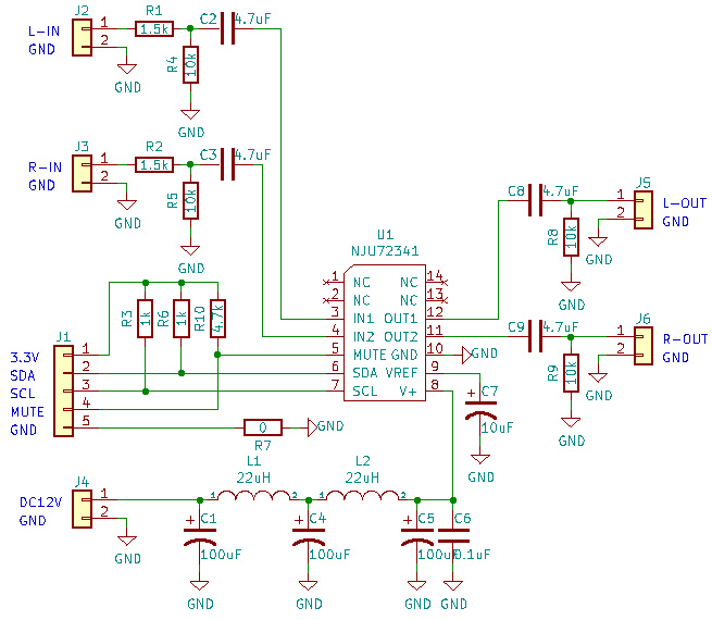
![]() |
|
| (電子ボリュームの回路) | |
| 電源電圧は12Vを使用します。電源回路にはLCフィルターを入れています。入出力部分には無極性4.7uFでカップリングしています。チップはI2Cで制御します。で、早速基板化しました。 | |
| (有無を言わせずに基板化) | |
| 毎度のPCBWayさんで試作をお願いしました。ガーバーアップから約1週間で大陸から到着。素早い対応に感謝です。 | |
| (部品実装するとこんな感じ) | |
| 基板のレジストを黒色にしているので部品と同化して見にくいですが、良い感じに仕上がりました。この基板を制御するのが既に私の中で定番化している回路です。 | |
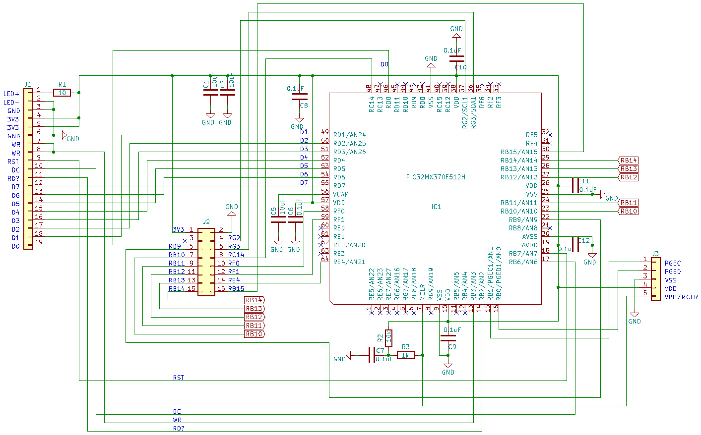
![]() |
|
| (80x160ドット液晶モジュール制御のマイコン回路) | |
| 電子ボリュームの制御と液晶表示を行う基板の回路です。詳細は省きますので詳しく知りたい方は過去の製作を参考にして下さい。 | |
| (液晶モジュールと一体化した基板) | |
| とてもコンパクトにまとまっている基板です。大変良く出来ていると思います。 | |
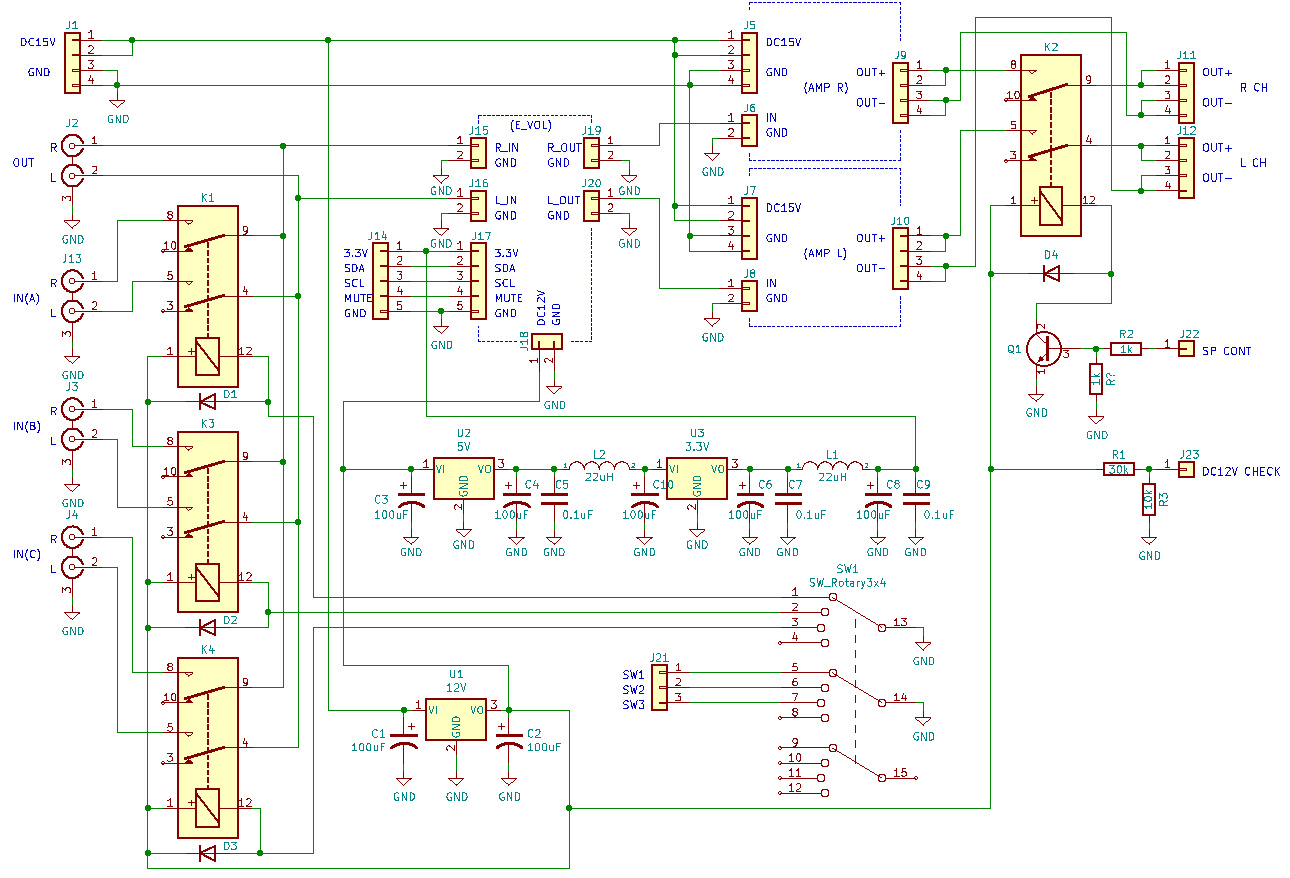
![]() |
|
| (アンプと電子ボリューム周辺の回路図) | |
| アンプ自体の電源はDC15VのスイッチングタイプのACアダプターを使用します。従って内部で使用するDC12Vはレギュレータで回路を組んでいます。この部分は基板化しておりませんのでユニバーサル基板で組みました。今回の電子ボリュームへの改造によって、電源ON-OFF時にスピーカーから激しいボツ音が出ることが判りました。そこで元々も使っていたスピーカー出力ON-OFFの制御をマイコンから行うことにします。電源ON時は遅れてスピーカー出力をONして電源OFF時は電源電圧がある値以下になるとスピーカー出力OFFにしています。これで完全にボツ音は無くなりました。マイコン制御用としてDC3.3Vをレギュレータで構成しています。電子ボリュームのdB値は今まで使っていたボリュームを使用してADコンバータでボリュームの位置を読み取り設定します。液晶表示にdB値だけを表示するのももったいないのでセレクタの位置も表示するようにしました。従ってセレクタの切り換えに使用しているロータリースイッチの情報もPICマイコンで読み取ります。 | |
![]() |
|
| (電子ボリュームのI2C仕様・その1) | |
| まずはスレーブアドレスを確認します。次にアドレスを指定してから書き込むデータは3バイトですが、連続書き込みが出来るので制御は簡単そうです。 | |
![]() |
|
| (電子ボリュームのI2C仕様・その2) | |
| 入力信号利得は0dB、ゼロクロス検出回路はオンに設定しました。ボリュームの設定値は仕様書に詳しく記載されているのでそれに従って設定します。 | |
![]() |
|
| (PIC32MXマイコンのポート割り付け) | |
| AN13がボリュームの位置を読み取ります。AN10は電源電圧の測定に使用します。SW1,SW2,SW3はロータリースイッチの位置を読み取ります。SP CONTがスピーカー出力ON-OFFのリレーを制御します。 | |
| (もう中身はぎっしり詰まっています) | |
| 電子ボリュームの基板は入力に出来るだけ近いところに配置しました。アンプ基板を上の写真で左側に寄せています。液晶モジュールと一体化した基板の近くにDC3.3Vの電源回路を配置しました。 | |
| (内部を前方側から眺める) | |
| (内部を後方側から眺める) | |
| 自分で言うのもあれですが、なかなか良く出来た基板配置と思います。内部の見栄えはともかく、最高傑作ですね。 | |
| (セレクター表示もします) | |
| 入力は3系統ありますので、今私の環境で接続している機器を表示しています。 | |
| (ボリュームの設定は1dB毎) | |
| ボリュームをゆっくり回せば1dB単位での設定が可能です。ボリュームに音声信号を通していた時にはガリが精神的に良くありませんでしたが、電子ボリューム化することでその心配は全くなくなりました。左右のバランス崩れもありません。ちなみに今の私の環境的には-30dBくらいに設定して音楽を楽しんでおります。 | |
![]() |
|
| (電源電圧の測定) | |
| DC12Vのレギュレータ出力の電圧を監視してスピーカー出力のリレーを制御します。プログラム的にはADコンバータの値が800以下になるとリレーをOFFします。従ってボツ音が出る前にアンプ回路とスピーカーが切り離されます。これでボツ音は全く無くなりました。良かった良かった。 | |
| PIC32MXのプロジェクトファイルはこちらです。 | |
| (背面のコネクタ群) | |
| 見ての通りこれ以上コネクタを増やすことは出来ませんので、アンプの改良は内部回路の基板化くらいしか残っておりませんが、しばらくはこの電子ボリュームを充分楽しみたいと思います。 | |
| (自作オーディオ機器の最新配置) | |
| 電子ボリューム化したことでガリ音がなくなり音全体が澄み切った印象があります。あくまで個人的見解ですが、これからも自作オーディオ機器を楽しんでいきたいと思います。これからもオーディオクラフト工房をよろしくお願いいたします。 | |
|
|
|
|
オーディオクラフト工房へ戻る |
|
|
|
|
|
|