|
|
|
|
更新日:2024年4月18日 |
|
|
|
|
| やっぱり、お前もか。実はこのヘッドフォンアンプのボリュームもガリっていたのでした。ということで、アンプと同じように電子ボリューム化いたしました。これでストレス?も解消されました。 | |
| このヘッドフォンアンプのベースになる記事はこちらです。 | |
| バランス接続ヘッドフォンアンプをリニューアルする | |
| バランス接続ヘッドフォンアンプを作ろう | |
| 電子ボリュームのベースになる記事はこちらです。 | |
| デジタルアンプを電子ボリューム化する | |
| 完成した姿はこちらです。いい感じを醸し出しています。 | |
| (電子ボリュームを搭載したヘッドフォンアンプ) | |
| 丁度、前面の左側にスペースがあったので、デジタルアンプとほぼ同じ部分に液晶モジュールを配置しました。統一感があって良い感じです。 | |
![]() |
|
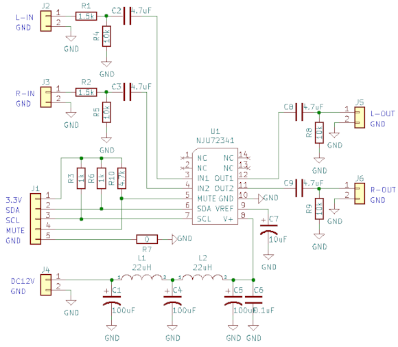
| (電子ボリュームの回路) | |
| 回路はデジタルアンプの時と全く同じです。同じ基板を使用しました。電子ボリュームICの詳細については過去の記事を参照して下さい。 | |
| 前回の製作でICを2個入手していたので、速攻で実装出来ました。オーディオ回路の場合、私としてはチップ抵抗より金属皮膜抵抗を使うようにしております。 | |
| (電子ボリューム基板を実装) | |
| 電源ラインにいつもの通りLCフィルターを構成していますが、気休めかもしれません。 | |
| ここからは過去の製作でも使用している定番回路になります。 | |
![]() |
|
| (80x160ドット液晶モジュール制御のマイコン回路) | |
| 電子ボリュームの制御と液晶表示を行う基板の回路です。詳細は省きますので詳しく知りたい方は過去の製作を参考にして下さい。 | |
| (液晶モジュールと一体化した基板) | |
| とてもコンパクトにまとまっている基板です。大変良く出来ました。 | |
![]() |
|
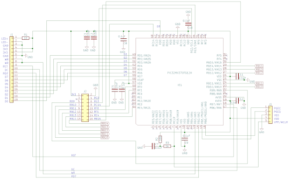
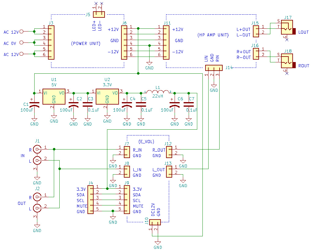
| (ヘッドフォンアンプと電子ボリューム周辺の回路図) | |
| 今までのヘッドフォンアンプの回路に今回の電子ボリューム回路を組み合わせた回路図を上に示します。基板化してある部分はブロック化して描いています。全体の配線が良くわかると思います。 | |
![]() |
|
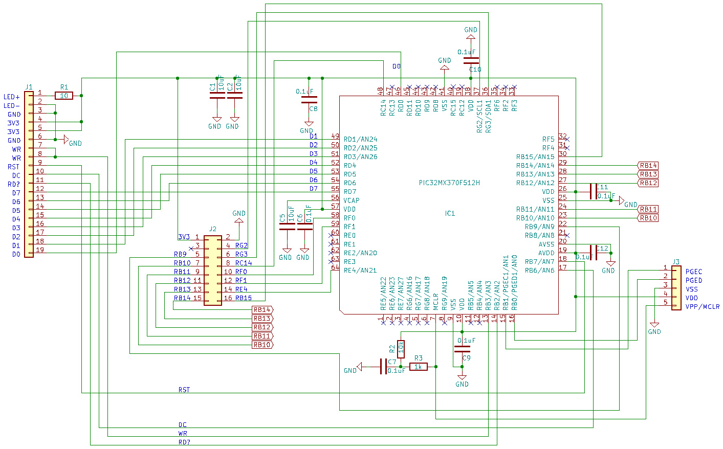
| (PIC32MXマイコンのポート割り付け) | |
| デジタルアンプに比べて制御する部分が減っているのでポート割り付けも減っています。正直なところ、これくらいの制御であればもっと少ピンのマイコンでも間に合うとは思います。 | |
| (中身はこんな感じです) | |
| マイコンを制御するためのDC3.3V電源回路はユニバーサル基板で作っています。将来的にはこの部分も基板化したいと思っています。 | |
| (内部を前面側から眺める) | |
| (内部を後方側から眺める) | |
| このヘッドフォンアンプも中身はキツキツですね。このヘッドフォンアンプもそろそろ限界の仕上がり近くになりました。 | |
| (液晶表示はこんな感じです) | |
| 液晶の表示色はデジタルアンプの液晶表示に合わせています。ボリュームをゆっくり回せば1dB単位で設定が可能です。ボリュームの位置をマイコンのADコンバータで読み込んで電子ボリュームを制御していますので、ガリからは完全に解放されます。 | |
| PIC32MXのプロジェクトファイルはこちらです。 | |
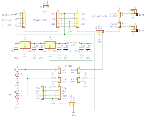
| (背面のコネクタ) | |
| 出力はVUメーターとスペクトラムアナライザに接続するためのものです。 | |
| (自作オーディオ機器の最新配置) | |
| 自作オーディオ機器はメンテナンスも含めてどんどん基板化を進めています。これからもどんどんオーディオクラフト工房は進化していきます。ご期待ください。 | |
|
|
|
|
オーディオクラフト工房へ戻る |
|
|
|
|
|
|