|
|
|
|
更新日:2023年5月5日 |
|
|
|
|
| 今回ヘッドフォンアンプをリニューアルすることになった発端はこれです。下の写真は高級RCAジャックです。GND分離型でケースからは絶縁される構造になっています。前回までにスペクトラムアナライザーとVUメーターを合体する製作をしていた時に、ふとしたことからヘッドフォンアンプの赤色のジャックだけGNDが分断されている(プラグ側のGNDがジャック内部に接続されない)ことに気が付きました。R側とL側を接続するとGNDが内部で接続されるので今まで問題があったことが判りませんでした。VUメーターが左右個別に振れるかを確認していた時に赤色ジャックだけ、GNDが接続されていないのです。RCAプラグの抜き差しでこうなったかは判りませんが、とりあえず交換しようと考えた訳です。 | |
![]() |
|
| (高級だったRCAジャック) | |
![]() |
|
| (秋月さんで新たに購入した高級RCAジャック) | |
| 早速、秋月さんでGND分離型が売っていないか確認すると、ありました。こちらは構造上、GNDがしっかり内部まで接続されます。折角なので、前々から気になっていたこのヘッドフォンアンプをリニューアルすることにしました。内部基板をプリント基板化するのです。 | |
| (これまでのバランス接続ヘッドフォンアンプ) | |
| 過去の記事も参考にして下さい。 | |
| バランス接続ヘッドフォンアンプを作ろう | |
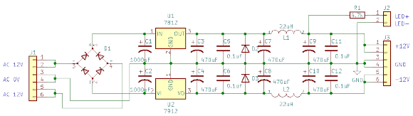
| 最初に電源回路の基板をプリント基板化します。 | |
![]() |
|
| (電源回路の回路図) | |
| これは±12Vの電源回路です。以前に作ったフォノイコライザーアンプの電源回路と同じですので、その時のプリント基板を使用します。プリント基板は毎回10枚依頼していますので、こういう場合とても便利です。秋月さんでRCAジャックを注文する際にサクッと電源回路に使用する部品も頼んでおきました。 | |
![]() |
|
| (電源回路の部品実装完了) | |
| 今回は負電源用のICの取り付け方向は間違えませんでした。上写真のように負電源のICは背面が上になるように取り付けします。 | |
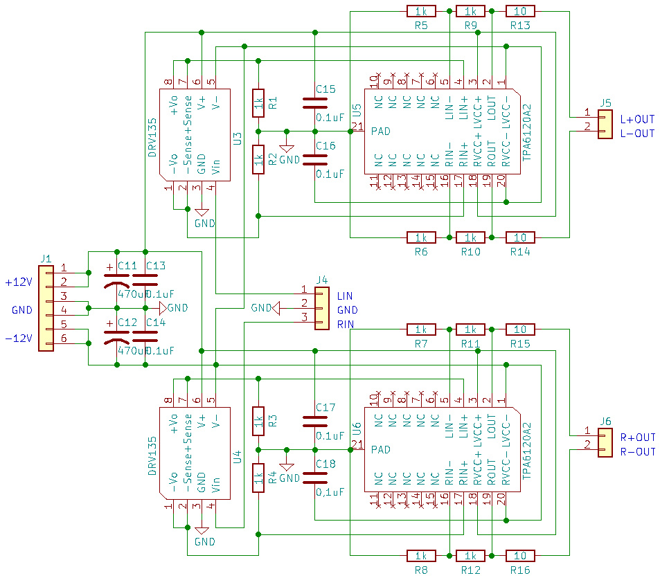
| もう一枚の基板がヘッドフォンアンプの部分です。回路図はサクッと描けたのですが、フットプリントの部分でかなり迷いました。 | |
![]() |
|
| (バランス接続ヘッドフォンアンプの回路図) | |
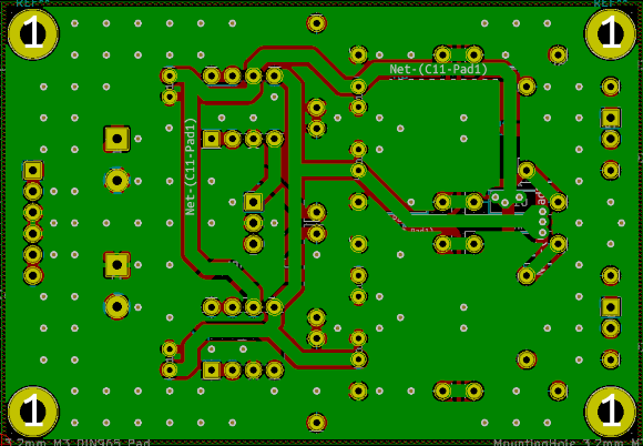
| ヘッドフォンアンプのICはTPA6120A2を使用します。貴重なデバイスですので、過去の製作から取り外して使用します。このICはピンにGNDが無く、底面のPADのみにGNDが出ているという珍しいものです。この底面のPADをどうはんだ付けするかがポイントになってきます。過去の製作では変換基板を使って、その基板の真ん中に穴を開けて、基板裏面側からGND PADを接続していました。今回もその方法を使おうと考えたのですが、KiCAD上どうしてもそこに穴を開けることが出来ませんでした。私が理解出来ていないのかもしれませんが、まあ、基板が出来たらどうにかなるだろう、という軽い気持ちでパターン設計を進めました。KiCAD上ではこのICに合うフットプリントがあるので、パターン設計はなんとか完了です。 | |
![]() |
|
![]() |
|
| (基板のパターン図です) | |
| ICのGND PAD周辺に沢山のビアを打ちたかったのですが、KiCADに拒絶されて少ししか打てませんでした。 | |
![]() |
|
| (大陸から基板着弾です) | |
| 今回もPCBWayさんにお願いしました。毎度のことですが、ガーバーデータアップから約1週間で到着します。もう電子工作の世界もユニバーサル基板を使う時代ではないですね。プリント基板が楽しくて便利な世界。さてさて、ここで重要なのは実際にICのGND PADをはんだ付けしなければならないということです。そう、一番簡単なのはリフローする、ということ。そこでネットを色々調べて今回リフローを実現出来ましたので、そこの部分を少し詳しく説明します。 | |
| まずは準備するものですね。 | |
| (リサイクルショップで購入したホットプレート) | |
| 私が採用した方式はホットプレートリフローです。それって温度制御が難しいんじゃない?と思われるかもしれませんが、しっかりとデータを取ると上手くいきます。 | |
| (230度程度までの制御が出来るもの) | |
| ホットプレートは温度制御が出来るもので大きいものが良いと思います。最終的には温度制御は手動で行うのですが、余熱が重要になると思います。 | |
| (クリームはんだ) | |
| クリームはんだは上写真のように注射器タイプをAmazonでポチリました。保管もしやすそうですし、使っても少量なので、このタイプで充分かと。 | |
| (-50℃から+600℃が測定可能な工業温度計) | |
| (レーザーポインタが出るタイプです) | |
| いわゆる、非接触温度計です。ネットを探せば色々出て来ると思いますが、それほど高いものも必要ないです。ちなみに私が購入したものはもう在庫切れになってました。 | |
| (手元スイッチコンセント) | |
| データをしっかり取って温度制御は手動で行います。基板を何枚もリフローするわけではないので、手動で充分です。ホットプレートの電源を自分で入り切りしながらリフローします。 | |
| (基板の温度を測定中) | |
| ホットプレートの温度目盛りを230℃にして電源を投入しダミー基板の温度上昇を測定します。ある程度温度が上昇したら電源を切って温度の変化を測定します。あれこれ細かい実験を繰り返して、自分なりのリフロー曲線を決定しました。 | |
![]() |
|
| (ホットプレートリフローの温度制御) | |
| 使うはんだは当然鉛入りですので、それに従ったリフロー曲線になっています。ここで注目するのは制御はホットプレートの電源の入り切りのみということです。基板を置く位置とか、基板の大きさによって若干の変動はあるとは思いますが、多分大丈夫と思います。各人のホットプレートで曲線が若干異なるかもしれませんので、自分のホットプレートで充分データを取って決めて下さい。スマホのストップウォッチを利用して、2分00秒で一度電源をOFF、3分10秒で再びON、更に5分10秒で再びOFFで制御は完璧です。5分20秒くらいで確実にはんだがしっかりとした状態になります。そのまま自然放置して出来上がりになります。 | |
![]() |
|
| (クリームはんだを塗ります) | |
| プリント基板を発注した時にはリフローなんて全く考えてなかったので、メタルマスクはありません。幸いICのピン間も広いので、ここも手動でクリームはんだを塗ります。GND PAD部分はしっかりと、でも塗り過ぎはダメです。 | |
![]() |
|
| (リフロー完了) | |
| 流石にピンのところの部分にクリームはんだが多かったので、いくつかピンがショートしてますが、そこは手動で修正します。なんとかICのはんだ付けは上手くいったと思います。 | |
![]() |
|
| (他部品を実装してヘッドフォンアンプ部分完成) | |
| バランス・ライン・ドライバーICはソケットを使用しました。後々使い回せるようにしておきます。抵抗とセラミックコンデンサはディスクリート品を使用しました。ちょっとシルクの大きさと実物の大きさが異なるところもありますが、そこはご愛嬌。 | |
![]() |
|
| (内部の配線はスッキリしました) | |
| 絶妙のギリギリの配置になりましたが、配線はスッキリしました。 | |
![]() |
|
| (前面からの眺め) | |
| 前回までの使っていた前面の電源スイッチは使っていません。直結してシステム全体の電源立ち上げ時に同時にONしています。 | |
![]() |
|
| (背面からの眺め) | |
| 交換したRCAジャックが光っています。うん、大変良く出来ました。 | |
![]() |
|
| (リニューアルしたバランス接続ヘッドフォンアンプ) | |
| やはり、時間があれば前面パネルを張り替えたいですね。まあしばらくはこれで行きましょう。 | |
![]() |
|
| (現在のシステムの様子です) | |
| 最新のシステム構成です。機器の最適化もほぼ完成の領域です。細かいところでまだいろいろあるので、少しはいじると思いますが、自作オーディオ機器で楽しい音楽生活を楽しみましょう。まだまだオーディオクラフト工房は続きます。 | |
|
|
|
|
オーディオクラフト工房へ戻る |
|
|
|
|
|
|