|
|
|
|
更新日:2024年7月10日 |
|
|
|
|
| サブウーファー用アンプ、お前もか、ということで、強制的に電子ボリューム化されました。サブウーファーはモノラルなので、電子ボリュームの無駄使いかもしれませんが、私のオーディオシステムの統一化としては、こうなることは予測出来ましたね。過去の製作はこちらを参照下さい。 | |
| サブウーファー用アンプをメンテナンスする・後編 | |
| サブウーファー用アンプをメンテナンスする・前編 | |
| 完成した姿はこちらです。今回電源スイッチを無くしました。 | |
| (電子ボリュームを搭載したサブウーファー用アンプ) | |
| 電源スイッチを無くしたので、MUTE ON/OFFのボタンを搭載しました。音楽を聴く状況によっては重低音を出したくないこともあるので、これまでの電源スイッチの代わりとなります。電源投入時は必ずMUTE状態になるようにしています。 | |
| 内部はこんな感じです。全て基板化されていて大変良いと思います。 | |
| (電子ボリュームを搭載したサブウーファー用アンプの中身) | |
![]() |
|
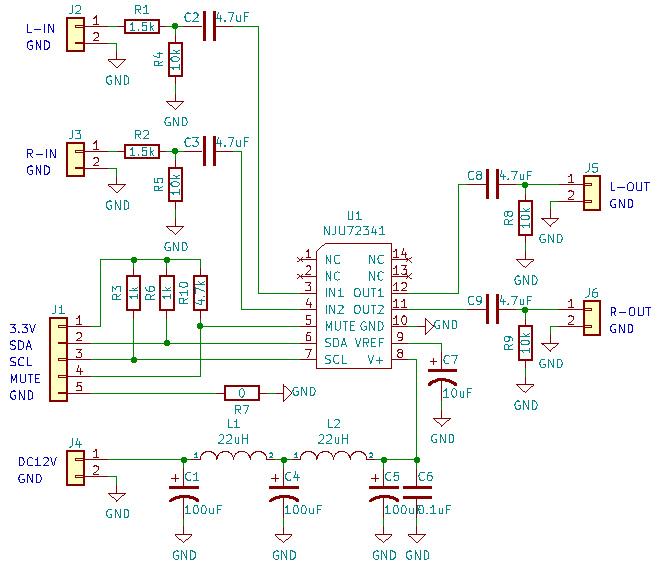
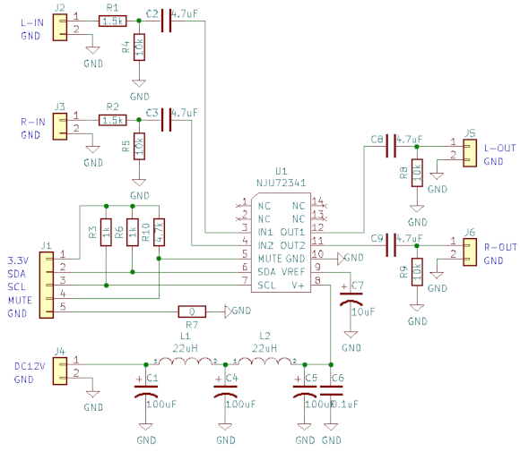
| (電子ボリュームの回路) | |
| 既に何回も使っていますので、周知の回路ですが、載せておきます。基板化しているので、こういう時にとても便利です。 | |
| (電子ボリューム基板を実装) | |
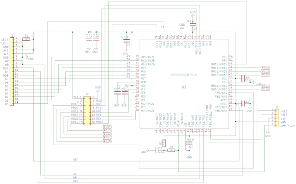
| 電子ボリュームの制御と液晶表示を行う回路です。これも私の定番です。 | |
![]() |
|
| (80x160ドット液晶表示モジュール制御のマイコン回路) | |
| (液晶モジュールと一体化した基板) | |
| 毎度おなじみの定番のモジュール基板です。オーディオシステム表示の統一化に貢献しております。 | |
![]() |
|
| (マイコン用のDC3.3V回路) | |
| DC3.3Vは別系統で構成しました。既存の基板が使えるので便利です。 | |
| (DC3.3V基板を実装) | |
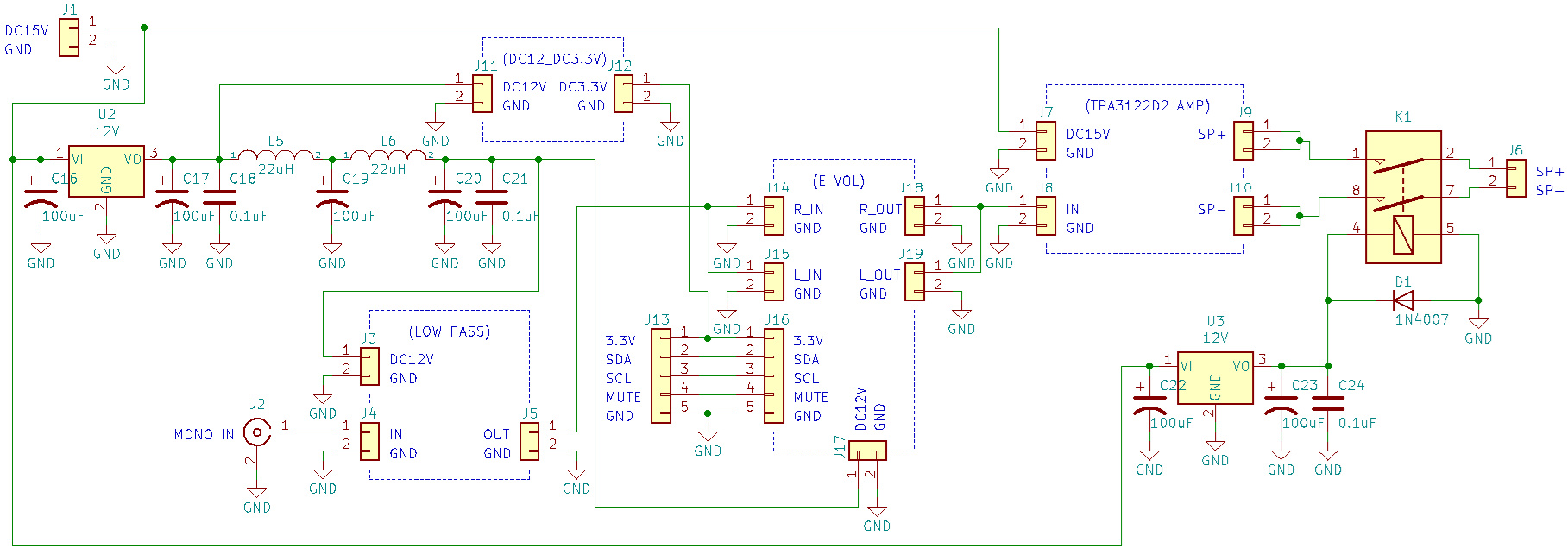
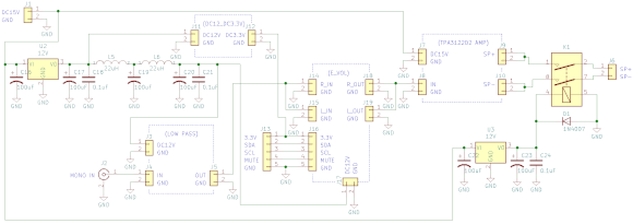
| 液晶モジュール一体化基板を除く部分の基板間配線図を示します。 | |
![]() |
|
| (サブウーファー用アンプと電子ボリューム周辺の回路図) | |
| 電子ボリュームの基板はステレオ用ですが、LRをシュートしてモノラルとして使用します。 | |
![]() |
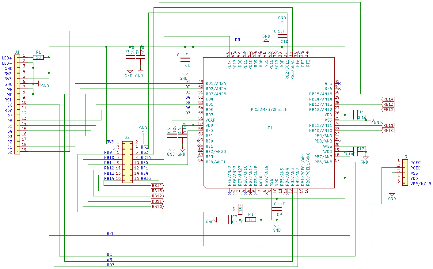
|
| (PIC32MXマイコンのポート割り付け) | |
| 今回新設したMUTEボタンの接続先はポート割り付け表のRB11(ON/OFF)です。RB12(MUTE)は電子ボリュームICのMUTE端子に接続します。今まで使っていたボリュームはRB13(AN13)でアナログ的に位置を読み込む用に変更します。これで私のオーディオシステムの信号ラインからメカ的なボリュームは無くなりました。めでたしめでたし。 | |
| (前面から見た中身です) | |
| (背面から見た中身です) | |
| それぞれの基板が上手く連動しながら機能しています。大変良く出来ました。 | |
| (液晶表示はこんな感じです) | |
| 私のオーディオシステムに統一したデザインです。ヘッドホンで楽しむ時はMUTEにスピーカーで大音量で楽しむ時は-15dBくらいでしょうか。まあお好みに調整して下さい。 | |
| 自作オーディオ機器の世界もそろそろ頂点を極めようとしていますが、まだまだやりたいことがありますので、オーディオクラフト工房は続きます。これからもよろしくお願いいたします。 | |
|
|
|
|
オーディオクラフト工房へ戻る |
|
|
|
|
|
|
|