|
|
|
|
更新日:2024年5月11日 |
|
|
|
|
| サブウーファー用アンプの後編です。内部を全て基板化しました。もう個人の電子工作でもユニバーサル基板は必要ないですね(あくまでも個人的な見解)。内部すっきりに決まりました。前編はこちらからどうぞ。 | |
| サブウーファー用アンプをメンテナンスする・前編 | |
| さて内部を見てみましょう。なんと機能的にまとまっていて最高です。 | |
| (内部を基板化したサブウーファー用アンプ) | |
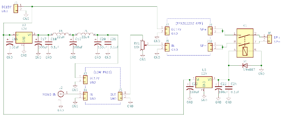
| 今回基板化したのはメインアンプとその電源のノイズフィルタ部分です。回路図的にはこうなります。 | |
![]() |
|
| (サブウーファー用のメインアンプ回路図) | |
| 昔良く使っていたステレオ用のD級アンプICです。これをモノラルとしてBTL接続しています。2枚使うと簡単にステレオアンプが構成出来ます。今回はサブウーファー用の低域のみですが、応用が利くようにしています。 | |
| (サブウーファー用メインアンプ回路の基板) | |
| 最近の円安で大変なことになっているので今回は3種類の基板を同時にPCBWayさんにお願いしました。ガーバーアップから約1週間で到着です。本当にありがたいですね。 | |
| (メインアンプ回路実装しました) | |
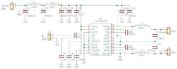
| 電源回路以外のコンデンサは全てポリエステルフィルムコンデンサを使用しました。マルツから購入出来ます。やっぱりアンプにはこのコンデンサですよね。電源ノイズフィルターも含めてとてもコンパクトにまとまった印象です。大変良く出来ていると思います。 | |
![]() |
|
| (サブウーファー用アンプの回路全体) | |
| 電源回路にプリント基板を使っていますが、今回のために起こした基板ではないので、回路図にはそのまま記載しています。せっかくの基板なのでこういう応用も出来るのも良いですね。 | |
| (前方向から見た内部の様子) | |
| (裏方向から見た内部の様子) | |
| どこから見ても大変良く出来ました。サブウーファーは使用しないこともあるので電源スイッチは残しました。 | |
| (リニューアル完了です) | |
| 最近、YouTubeを見ていたらスピーカーでの音楽再生にはサブウーファーは必ず必要だとおっしゃられる方が居られました。すっかり同意です。小型スピーカーからは出ない低音はサブウーファーで補いましょう。音に厚みが出ます。全体が生き生きとしてきます。でもドンドンではなく、控え目が良いと思います。 | |
| これで私のオーディオシステムのほとんどが基板化によりメンテナンスが完了しました。さて次は何を攻めようかな。これからも楽しくなるオーディオクラフト工房をよろしくお願いいたします。 | |
|
|
|
|
オーディオクラフト工房へ戻る |
|
|
|
|
|
|