|
|
|
|
更新日:2024年5月2日 |
|
|
|
|
| 私は数年前まで2拠点生活をしておりました。世間一般には単身赴任って言いますが、その時にどちらの拠点でもオーディオを楽しめるように沢山の機器を製作しました。それらの機器が一部余っております。そこで今回はサブウーファーアンプにメスを入れます。メンテナンスも含めて入れ換えを行いリニューアルしたいと思います。 | |
| こちらが過去に製作して今は使っていないサブウーファーアンプの中身です。 | |
![]() |
|
| (お休み中でしたサブウーファー用アンプ) | |
![]() |
|
| (背面はこんな感じです) | |
| 背面のコネクタから、ステレオ入力を中でミックスしてローパスフィルタを掛けている構成です。今の私のオーディオシステムではこのサブウーファーアンプに接続する前に既に他の機器でモノラル出力を構成しており、今回そのモノラル出力を受けるように中身を改造します。合わせてプリント基板化することでメンテナンスを行うことにします。 | |
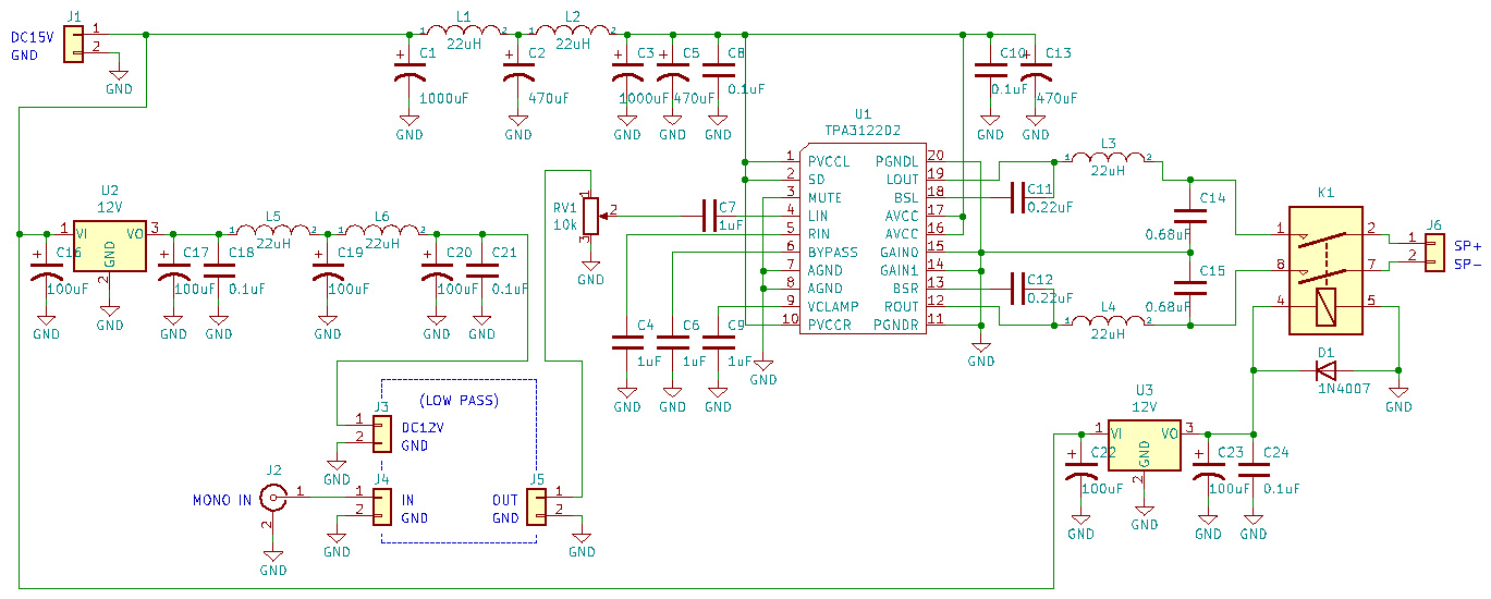
![]() |
|
| (サブウーファー用のローパスフィルタ回路) | |
| 回路構成は当時のものと同じです。モノラルで受けるように回路を簡略化しています。この回路のみをまず基板化します。 | |
| (サブウーファー用ローパスフィルタ回路の基板) | |
| 基板は今回もPCBWAyさんにお願いしました。相変わらずの高速対応で、ガーバーアップから約1週間で到着しました。かなり小型化して設計したつもりです。部品は全てディスクリート部品で構成ました。フィルタ用のコンデンサはフィルム系を使っています。電解コンデンサは通常品です。 | |
| (ローパスフィルタ回路実装しました) | |
| サブウーファー用ということで、カットオフ周波数を約100Hz付近で設計しています。ベースとなった回路構成は当時のネットを参考にさせて頂きました。回路設計の検証をLTspiceで確認しておきます。 | |
![]() |
|
| (LTspiceに入力したローパスフィルタ回路) | |
![]() |
|
| (ローパスフィルタのシミュレーション結果) | |
| ほぼ期待通りのフィルタ特性を示しています。一応実測もしておきます。過去に製作した測定器で確認を行いました。 | |
![]() |
|
| (自作測定器で測定したローパスフィルタ特性) | |
| 素晴らしいです。設計通りの特性を得ることが出来ました。大変満足しております。 | |
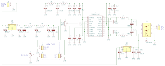
| 機器全体の回路図を示します。実は今回の回路以外の部分についても基板化を進めており、今回のタイトルが「前編」となっているのです。 | |
![]() |
|
| (サブウーファー用アンプの回路全体) | |
| 以前に製作したプリント基板を使用して、基板化をした部分もあります。アンプ出力のリレー回路部分です。電源OFF時のボツ音を防ぐための回路です。 | |
| (一部のメンテナンスを行った内部) | |
| 今回はモノラル入力からのローパスフィルタ回路と出力リレー回路を基板化しました。 | |
| (前面からはこんな感じです) | |
| サブウーファー用アンプは使用しない時もあるので、今回はあえて電源スイッチを残しました。私のオーディオ環境は全て電源部(100V)のON-OFFで制御を行っていますので最近の製作からは電源スイッチを省いています。よってONすることで全ての機器の電源がONします。しかしながらヘッドホンで聴くときはサブウーファーは必要ありませんので。 | |
| (背面のコネクタはモノラル仕様に) | |
| 私のオーディオシステムの構成ではこのサブウーファー用アンプが終端になります。従ってモノラル入力しか用意しませんでした。 | |
| (まあ顔は変わりません) | |
| あくまでも変わったのは中身のみです。特性の変化もありません。 | |
| (背面はこんな感じです) | |
| 余った穴はそのままにしておきます。ケースがまた他の機器に使えるようにと。 | |
| 次の基板が来るまで、とりあえずオーディオシステムに戻して接続して使っています。やはりサブウーファーを入れることで低音に迫力が加味されます。あまりサブウーファー音量を大きくすると音楽が乖離するのであくまでも控え目がポイントかも。 | |
| これからもオーディオクラフト工房はどんどん進んでいきます。よろしくお願いいたします。 | |
|
|
|
|
オーディオクラフト工房へ戻る |
|
|
|
|
|
|