|
|
|
|
更新日:2024年6月10日 |
|
|
|
|
| う〜ん、どうもオーディオシステムの外観が気になる、って思ってました。前回の製作でFMチューナーの表示部を変更しました。オーディオシステムのデザインを統一するために表示用液晶を他機器と合わせて小型化しました。その際、前面パネルを樹脂からアルミ板に変更しました。これがデザインの統一なのです。実はいつの間にかレコード針タイマーも前面アルミ板にしています。そして最後になったのが、このスペクトラム・アナライザーとVUメーターを合体したものです。そしてあることを思いついて前面パネルをアルミ板にすることが出来ました。今回これをさくっと説明いたします。 | |
| ベースとなる過去の製作はこちらを参照下さい。 | |
| スペクトラム・アナライザーとVUメーターを合体する・続編 | |
| スペクトラム・アナライザーとVUメーターを合体する | |
| オーディオVUメーターを作ろう | |
| 13バンド・スペクトラム・アナライザーをリニューアルする | |
| こんな感じに仕上がりました。大変良く出来ました。 | |
| (前面アルミパネルのスペクトラム・アナライザとVUメーター) | |
| 今までの前面が樹脂パネルのものはこんな感じです。 | |
| (過去のスペクトラム・アナライザーとVUメーター) | |
| さて、何がどう変わったのでしょうか。変わったのはスペクトラム・アナライザーのデザインです。VUメーターは何の変化もありません。スペアナの表示は320x240ドットの液晶を最大限使っていました。前面パネルをアルミ板にするにはこのままのサイズではアルミ板の加工が不可能なのです。そこで思いつきました。320x240ドットの液晶はそのまま使ってデザインを変更して上下のエリアに表示をしないことで前面パネルをアルミ板にすることに成功しました。各表示フォントを24x24ドットから24x16ドットにすることで可能になったのです。素晴らしい。 | |
| 今回の中身はこんな感じです。 | |
| (最新のスペクトラム・アナライザーとVUメーターの中身) | |
| 今までの物の中身 | |
| (基本は変わってません) | |
| でもステレオ-モノラル変換の回路は見直しました。それは後ほど説明いたします。 | |
| (表示サイズを320x160ドットにデザインを変更) | |
| そうなんですね。前面にアルミ板を使用するために考えついたのです。全表示のデザインはこんな感じです。 | |
![]() |
|
| (スペクトラム・アナライザーの画面構成) | |
| 縦24ドットサイズの絵柄を全て16ドットサイズにデザインし直しています。基本のデザインを壊さないようにしたつもりです。今までと同様に表示フォントは20種類あります。 | |
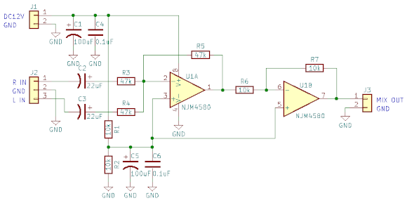
| 今回の改良のもうひとつの内容はステレオ−モノラル変換回路の見直しです。今までは下図のようになっていました。 | |
![]() |
|
| (今までのスレテオ−モノラル変換) | |
| まずこのモノラル出力はスペクトラムアナライザーの表示とサブウーファー用アンプに接続されます。簡単な回路にしているため、信号の電圧レベルが低いという状態でした。どちらもボリュームを介して接続しているのである程度の調整は出来たので、実用上は問題が無かったのですが、回路を変更してゲインを持たせることで、レベルが低いという状態を解決しました。 | |
![]() |
|
| (ステレオ−モノラル変換回路) | |
| OPアンプを使ったミキサー回路です。別基板を作った時にこの回路も基板化しておりました。いつものようにPCBWayさんにお願いしました。ガーバーアップから約1週間で届くのでとても便利です。 | |
| (スレテオ−モノラル変換回路の基板) | |
| オーディオ回路なので抵抗はディスクリートの金属皮膜抵抗を使っています。簡単なのでさくっと組み上げます。今回も実装後の写真を撮るのを忘れてました。スペクトラム・アナライザーのプログラムを変更して、配線をちょこっと変更すれば完成です。 | |
| (中身を前面側から見る) | |
| 中身が軽いので、おもりを入れてずっしり感を出しています。 | |
| (中身を背面側から見る) | |
| 前面部の液晶はがっちりと固定するようにホットボンドで固めています。すみません、写真ではちょっと判らないですね。アルミケースの内側に1mm厚の透明PET樹脂板を取り付けてその内側に液晶を配置しています。更にアルミケースの外側に1mm厚のアルミ板を取り付けますので液晶までの奥行き感が出ていい感じです。 | |
| (VUメーター表示) | |
| VUメーターも液晶の下部は表示していませんので、それに合わせてアルミ板を加工しています。但し液晶まで奥行きがありますので、斜めからも見えるようにギリギリのサイズにはしておりません。 | |
| (背面の端子です) | |
| ステレオで入力して左右のVUメータに使用してステレオ-モノラル変換後スペクトラム・アナライザーに入力されます。またモノラル出力としてサブウーファー用アンプに接続されます。左側のボリュームはスペクトラム・アナライザー用の入力レベルを調整します。ソースによって動きのレベルが異なりますので、最近のCDを再生して賑やかに振れるようにしておくと楽しいと思います。一度レベルを決めたら動かす必要がないので背面に置いています。 | |
| (スペクトラム・アナライザーとVUメーター動作中) | |
| スペクトラム・アナライザーは縦160ドットでも充分見ごたえがあります。表示が少し横長になったので、よりオーディオ機器に近づいた感じです。 | |
| (自作オーディオ機器の最新配置) | |
| 見て頂くと一目瞭然ですが、前面パネルが全てアルミ板に統一されました。フォノイコライザーにあった不要な電源スイッチを排除しました。基本液晶表示がある機器はLEDインジケータを削除しました。という具合に機器はどんどん進化しております。これからも進化続けるオーディオクラフト工房をよろしくお願いいたします。 | |
|
|
|
|
オーディオクラフト工房へ戻る |
|
|
|
|
|
|