|
|
|
|
更新日:2023年4月24日 |
|
|
|
|
| 合体シリーズ第二弾です。自作オーディオシステムを見直していると、余分な配線があることに気が付きました。これをどうにか少線化出来ないかと考えて、その第一弾が前回の入力セレクターとデジタルアンプの合体でした。今回はスペクトルアナライザとVUメーターを合体しました。これらの機器はオーディオシステムの飾り部分でありますが、シンプルにこしたことはないと思います。 | |
| (VUメーター付きオーディオ・スペクトルアナライザ) | |
| こちらもドンピシャでVUメーター付きオーディオ・スペクトルアナライザが完成です。見栄え点は最高ですね。元になった製作はこちらです。 | |
| (オーディオ・スペクトルアナライザ) | (VUメーター) |
| 今回はハードウェアの合体です。ソフトウェアは過去の製作のままですので、そちらも合わせて確認お願いいたします。 | |
| 13バンド・スペクトラム・アナライザーをリニューアルする | |
| オーディオVUメーターを作ろう | |
| 今回の合体に際して、全ての回路がひとつのケースに入る必要があります。そこで各回路をプリント基板化することにしました。 | |
![]() |
|
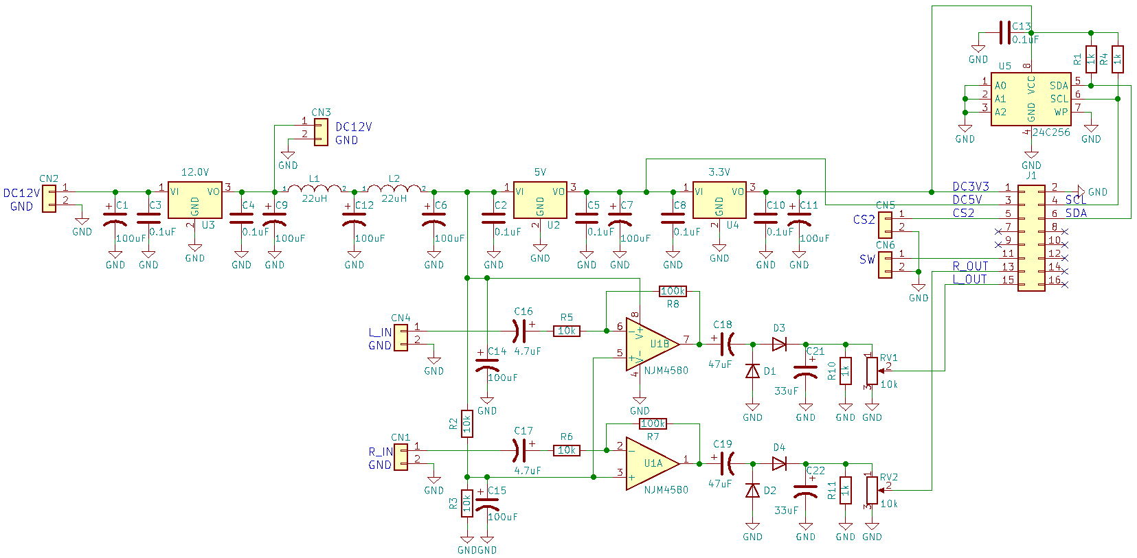
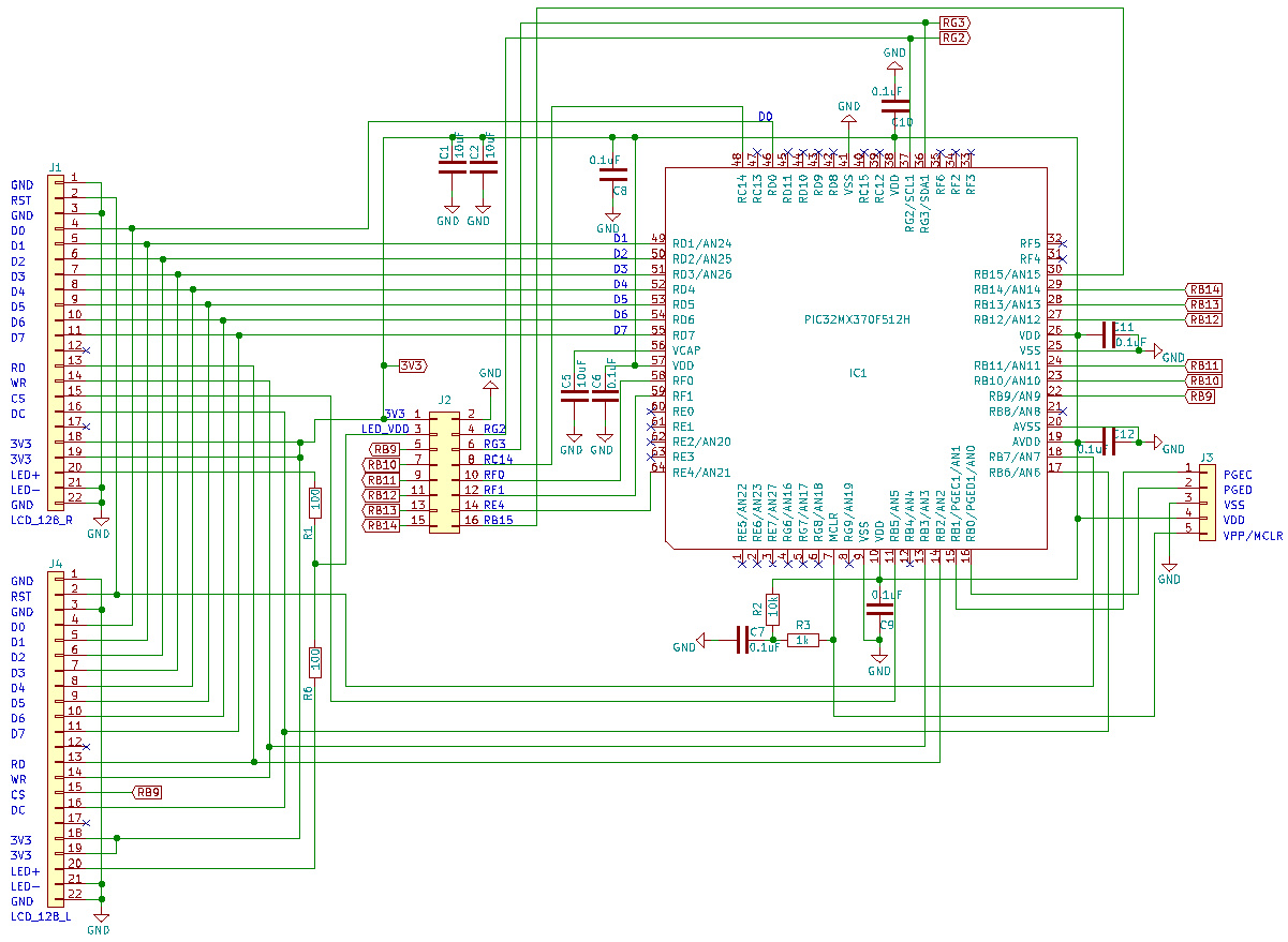
| (スペクトラムアナライザーのアナログ回路) | |
| 上図がマイコン以外の回路図です。5Vと3.3Vの電源回路があります。EEPROMもこの基板に載せます。ハードウェアの詳細は過去の製作のページを参照して下さい。 | |
![]() |
|
![]() |
|
| (KiCAD 5.1で基板設計しました) | |
| 私の使っているKiCADは少し古いバージョンですが、使い勝手が良いのでそのまま使っています。 | |
| (スペクトラムアナライザーの基板は黒色レジスト) | |
| 安定のPCBWayさんでプリント基板化しました。ガーバーデータをアップして約1週間で入手出来ます。 | |
| (部品を実装しました) | |
| 今回は全てディスクリート部品で基板を構成しています。ICもソケット取り付けとして再利用出来るようにしました。ユニバーサル基板で作製していた時よりかなり小型化出来たと思います。 | |
![]() |
|
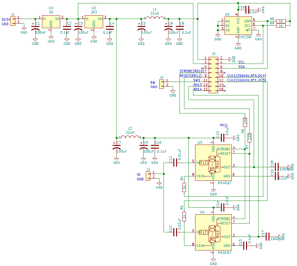
| (VUメーターのアナログ回路) | |
| 上図がマイコン以外の回路です。電源回路とOPアンプ回路、EEPROM回路を載せています。入力電圧は12V以上が必要ですが、トランスタイプのACアダプターを使用すると良いと思います。この基板の12V出力をスペクトラムアナライザー基板の入力電源とします。それぞれの基板は融合出来る部分もあるとは思いますが、基板単品でも使えるように回路設計しています。 | |
![]() |
|
![]() |
|
| (設計した基板パターン図) | |
| (VUメーターの基板は青色レジスト) | |
| この基板は0.1uFのセラコンのみチップ部品として設計しました。他部品は全てディスクリートです。これもPCBWayさんにお願いして1週間で入手出来ました。 | |
| (部品実装しました) | |
| 100uFの電解コンデンサは通常品を使っています。オーディオ機器ですが飾り的な部分ですので、部品コストを抑えるのが優先です。こちらもICはソケット取り付けです。 | |
![]() |
|
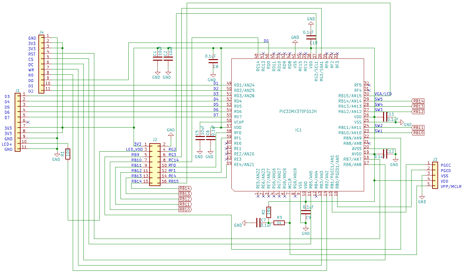
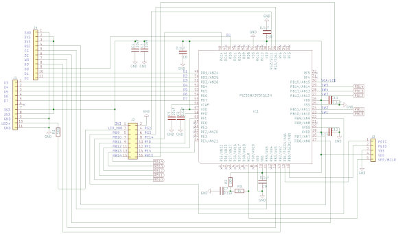
| (スペクトラムアナライザーのマイコン回路) | |
| ここからはマイコン回路について少し説明しておきます。ソフトウェアは全く変えていませんので、ポートの接続は全て過去の製作と同じですが、接続用のピンヘッダーが変わっています。この回路は周波数特性測定器の製作で使用したマジョカランタンの液晶モジュール接続専用基板のものです。今回はこの基板を使います。 | |
| (マジョカランタンの液晶モジュール接続専用基板を使用) | |
| この基板を使うことで液晶モジュールの近くに配置出来るので、少スペース化に貢献出来ます。aitendoさんのコネクタ基板はとても重宝させて頂いております。 | |
![]() |
|
| (スペクトラムアナライザーのPICマイコンポート割り付け) | |
| 一応ポート表も貼っておきます。基板の特性上使えるポートは限られていますが、この基板だけでもそこそこのことは出来ると思います。 | |
![]() |
|
| (VUメーターのマイコン回路) | |
| こちらはマジョカアイリスの小さい液晶を駆動する回路になります。将来的にはこの回路も基板化したいと思いますが、ひとつのマイコンでふたつの液晶を駆動しているので、コネクタ取り出しを思案中です。今回はとりあえず前回通り、マジョカランタンの液晶モジュールを駆動する基板を使用して、少しみだらな配線となっています。 | |
![]() |
|
| (VUメーターのPICマイコンポート割り付け) | |
| こちらもポート表を貼っておきます。 | |
![]() |
|
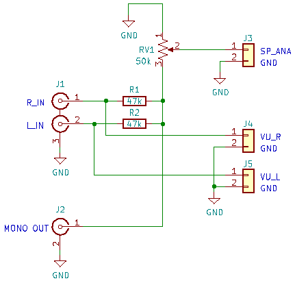
| (オーディオ入力と各基板への接続) | |
| スペクトラムアナライザーの入力にはそれぞれL/R入力を47kΩの直列抵抗を経てからMixした信号をボリュームで分圧したものを使用します。Mixした信号はモノラル出力としてサブウーファーアンプへ接続します。VUメーターへはそれぞれL/Rを直接入力します。 | |
| (まあまあスッキリとした内部) | |
| 上の写真の左側がスペクトラムアナライザーの部分です。かなりスッキリとしました。中央から右部分がVUメーターの部分です。液晶モジュールの配線がかなり複雑に見えますので将来どうにかしたいとは思います。 | |
| (前方からみた内部) | |
| プッシュボタンは上がスペクトラムアナライザーのフォント切り換えで、下がVUメーターの背景色変更です。どちらも電源を切っても記憶しています。前面パネルは2mm厚の透明樹脂板を使っています。アルミケースと樹脂板の間に黒色の画用紙を使って液晶表示の部分だけ切り抜いています。 | |
| (後方から見た内部) | |
| 上の写真の向かって左側の内部がVUメータのコネクタ群です。再利用出来るようにピンヘッダーソケットを使用していますので、余計なスペースを取られています。背面のパネルには余分な穴が開いている部分はアルミ板で塞いであります。過去製作の名残りです。ボリュームはスペクトラムアナライザーの入力レベルを調整します。自分の好きな表示となるように設定して下さい。 | |
| (動作中の様子) | |
| VUメーターの調整はスウィープ波形を再生しながらメーターのメモリが0dBになるように基板上の半固定ボリュームを調整して下さい。メーターの動きは結構派手になるように定数を決めています。真面目にこれはVUメータの動きではないと、指摘はしないで下さいね。この製作はあくまでもオーディオの飾りなのですから。 | |
| (現在のオーディオシステム) | |
| あれ?何か減ってないか?システム。そうです、次回のネタになります、ヘッドフォンアンプが現在ドッグ入りしております。その理由はゴールデンウィーク明け辺りに明らかになる予定です。これからもオーディオクラフト工房をよろしくお願いいたします。 | |
|
|
|
|
オーディオクラフト工房へ戻る |
|
|
|
|
|
|
|