|
|
|
|
更新日:2023年5月21日 |
|
|
|
|
| 前回、スペクトラム・アナライザーとVUメータを合体しましたが、内部構成にイマイチ合点がいっていませんでした。外から見えない中身の話なので、どうでもいいことかもしれませんが、ここは納得がいくようにしておきたいと思います。 | |
| (VUメータ付きオーディオ・スペクトラムアナライザー) | |
| 合体したので、かなりスッキリとした外観です。日々のオーディオ生活に更なる楽しさを加えています。グラフィックが変化する様子は見ていて飽きません。 | |
| 前回の記事はこちらへ:スペクトラム・アナライザーとVUメータを合体する | |
| (VUメータ付きスペクトラムアナライザーの中身) | |
| 大きい方の液晶は専用基板を作ったので、かなりスッキリとしていますが、小さい方の液晶の配線にかなりのスペースを使っています。今回この部分を少スペース化します。小さい方の液晶はaitendoさんから購入したコネクタ変換基板を使って接続していますが、この部分の配線がかなりややこしいのです。いや、配線自体は単純なのですが、見栄えがちょっと、なのです。まずは液晶のコネクタを探すためにAmazonをウロウロしていると、今回の製作にぴったりなものを見つけました。 | |
| (22ピン・フラットケーブル延長基板0.5mmピッチ) | |
| 22ピンのフラットケーブルの延長基板、5枚セットです。現在は5枚セットは在庫ないみたいですが、単品はあるようです。今回の製作に関して22ピンのフラットケーブル用のコネクタを探していたのですが、なかなか見つからなくて、これが先に見つかった感じです。5枚もあるので、基板からコネクタを取り出せば、単品として使えそうと瞬間で思いつきました。ということで、前回の製作から行っているホットプレートリフローでコネクタを取り外しました。 | |
| (22ピンのフラットケーブル用コネクタを摘出) | |
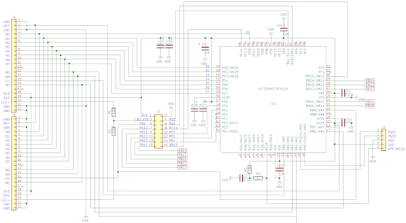
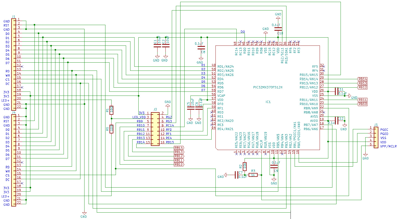
| このコネクタがあれば変換基板を使わなくても、基板に直接載せることが可能になります。早速このコネクタを使用する基板を設計しましょう。この基板はマジョカアイリスの小さい液晶を駆動出来る配線にしているので、より小型化された製作が可能になります。 | |
![]() |
|
| (マジョカアイリスの小さい液晶を駆動する回路) | |
| マジョカランタンの液晶モジュールを駆動する基板をベースに液晶を接続するコネクタ部分のみ新規配線としてパターン設計を行いました。二つのVUメータの駆動を一枚の基板で行います。パターン設計はこんな感じになりました。 | |
![]() |
|
![]() |
|
| (マジョカアイリスの小さい液晶を駆動する基板) | |
| (大陸から基板が着弾) | |
| 今回もPCBWayさんでプリント基板化しました。毎回爆速で届きます。ありがとうございます。今回は部品をリフローはんだ付けするので、メタルマスクも同時発注しました。ちなみにメタルマスクは基板よりコストがお高くなってます。まあ、それなりのメリットがあることを期待します。 | |
| (趣味では初めてのメタルマスク) | |
| 結構、可愛いサイズ感ですね。会社の仕事では見てますが、趣味では初めてのメタルマスク体験。さてうまくリフローはんだできるでしょうか? | |
| (基板を固定するボード) | |
| 100均で厚みのあるMDFボードを購入。基板がたわまない厚みのものを探しました。 | |
| (基板を固定する) | |
| メタルマスクが基板上に乗るようにはんだを塗る基板周辺にも同じ厚みの基板を配置してマスキングテープで固定します。テープはメタルマスクの大きさより外側にして下さい。 | |
| (なんとかはんだが塗れました) | |
| ちょっと途中の写真がなかったので省きましたが、なんやかんやで、はんだが塗れました。正直はんだ多すぎ現象になってます。 | |
![]() |
|
| (ホットプレートリフローの温度曲線) | |
| 部品を載せて、ホットプレートリフローします。ホットプレートを230℃の最高温度に設定して電源のON/OFF制御のみで温度をコントロールします。5分過ぎたくらいではんだが一斉に馴染み出すので見ていると面白いですよ。 | |
| 上図のホットプレートリフローのもう少し詳しい説明はこちらへ | |
| バランス接続ヘッドフォンアンプをリニューアルする | |
| (ちゃんとリフロー出来たかな) | |
| オーマイガー!ICとかコネクタとかはんだショートしすぎですね。やっぱりはんだの量が多かったようです。でもセラコンや抵抗は手はんだよりも極めて綺麗な仕上がりです。 | |
| (コネクタなどをはんだ付けします) | |
| 端子間のショートは手はんだ修正しました。コネクタなどの部品をはんだ付けして小さい液晶を駆動する基板が完成しました。 | |
| (VUメータの部分を再配線) | |
| 完璧な仕上がりです。小さい液晶の専用基板にしたことで完全にすっきりしたした内部になりました。これなら満足ですね。 | |
| (小さい液晶の配線はこんな感じです) | |
| 上の写真の右側の液晶は最初に説明した延長基板に接続します。そこから22ピンのフレキシブルフラットケーブルで基板に接続します。左側の液晶は直接基板に接続します。これで一枚の基板で二つの液晶をコントロールすることが出来て、配線が凄くスマートになります。これで続編は終了です。今回起こした小さい液晶専用基板は今後も他の製作で使用したいと考えています。まだまだオーディオクラフト工房は面白くなっていきます。 | |
|
|
|
|
オーディオクラフト工房へ戻る |
|
|
|
|
|
|