|
|
|
|
更新日:2023年7月30日 |
|
|
|
|
| 現在の自作オーディオシステムにおいて、DACが2機種存在しています。どちらのDACも同じチップを使っていますが、CDとPCデータは、それぞれのDACを通って再生しています。実際にはCDとPCデータを同時に聴くことはありませんので、システム全体から見ればDACが重複している状態です。そこでそれらを統合出来ないかという検討を行い、この度無事新しい機器が完成いたしました。夏休み前の最大作戦が無事完了です。このような機器になりました。 | |
| (光デジタル入力DACとUSB DACを統合した) | |
| まずは過去の機器をちょっと眺めてみましょう。これは過去にリニューアルされたUSB DACです。基板を起こしてコンパクトにまとめたものです。専用電源を内蔵しています。これはこれで素晴らしいものでした。 | |
| (過去にリニューアルしたUSB DAC) | |
| この製作記事はこちらへ。ハイレゾ対応DDC・DACをリニューアルする | |
| 次は光デジタル入力DACです。これはCD再生用に作りました。こちらも基板を起こしました。電源はACアダプターを使っていますので、中身はスカスカでした。 | |
| (光デジタル入力DAC) | |
| この製作記事はこちらへ。光デジタル入力DACを作ろう | |
| さてこれらの機器の内部構成を見てみましょう。 | |
![]() |
|
| (USB DACと光デジタル入力DACの内部構成) | |
| PCのデータはUSB DDCを経由してDACからアナログ出力されます。CDのデータは光デジタル入力DDCを経由してDACからアナログ出力されます。PCのデータとCDを同時鑑賞することは無いので、それぞれのDDC出力をセレクトしてDACに送り込めばこれらの機器を統合することが出来ると判断しました。元々USB DACにはコアキシャルのデジタル出力を設けていたのですが、現在の私のオーディオシステムにはあまり必要ないと考えて今回は搭載しませんでした。 | |
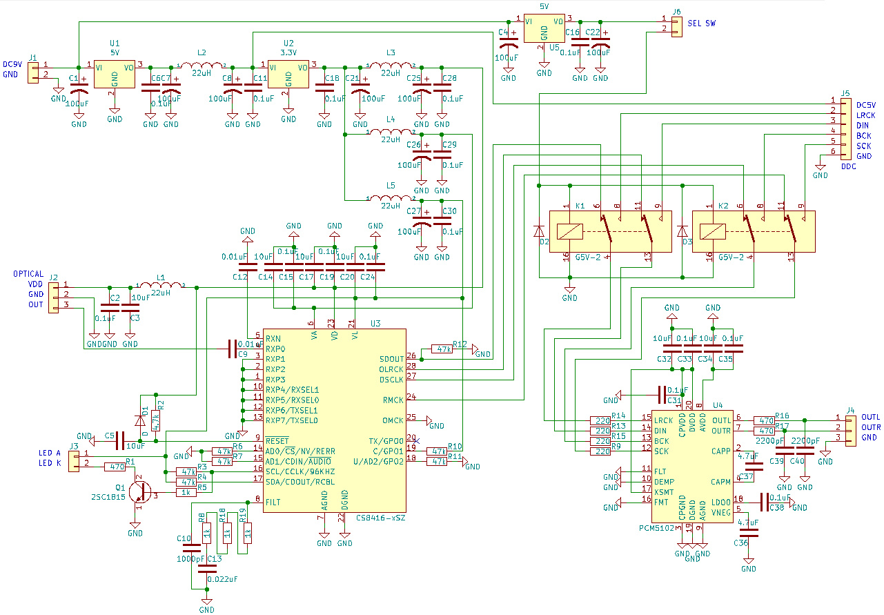
![]() |
|
| (USB DACと光デジタル入力DACを統合した内部構成) | |
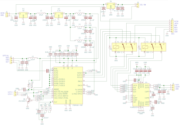
| 以前から私が使用しているDACはチップ内部でクロックを生成するタイプですので、DDCからのI2S出力の4系統はそれぞれ切り換えてDACに入力すれば良さそうです。今回は上図のような構成にしました。この切り換え回路をどうするかですが、ロジックICでも出来そうですが、今回は単純なリレーで構成しました。確実に切り換えられる方法と思います。回路図は次のようになります。 | |
![]() |
|
| (光デジタル入力DACとUSB DACの統合回路図) | |
| それぞれのDDCから出力されるI2S信号を切り換えてDACに入力しています。リレーは電圧を印加することで切り換えを行います。極めて単純な回路です。回路の詳細については過去の記事も参照下さい。 | |
| (USB DDCボード) | |
| 回路図には載せていないので、改めて写真を載せておきます。今でもamazonで購入出来ると思います。CM6631Aという品番のUSB DDCボードです。音質には結構定評のあるボードだと思います。 | |
| (統合したらこんな内部になりました) | |
| 電源部のトランスはUSB DACのものを、光デジタル入力DACからはメイン基板をそのまま引き継ぎました。電源回路は全波整流のブリッジダイオードと電解コンデンサで新たに作りました。切り換え回路はリレー別基板としてします。光デジタル入力DACの基板にはDDCとDACをつなぐ抵抗があります。今回その抵抗を削除して、切り換え回路へとつないでいます。 | |
| (前から見るとこんな感じです) | |
| 前面に光デジタル入力とUSB入力の切り換えスイッチを配置しました。光デジタル入力の96kHzインジケータはCDを聴く限りは光りません。まあ、今後のおまけって感じでしょうか。 | |
| (後ろから見るとこんな感じです) | |
| 毎度のことですが、過去の製作品のケースを使ってますので、あらぬ所に穴が開いてますが、気にしないで下さい。で、最新のオーディオシステムはこのようになってます。 | |
| (非常にコンパクトに凝縮されたオーディオシステム) | |
| 集大成された自作オーディオシステムです。今年の夏休みはこのシステムで音楽を楽しみましょう。これからもオーディオクラフト工房をよろしくお願いいたします。 | |
|
|
|
|
オーディオクラフト工房へ戻る |
|
|
|
|
|
|