|
|
|
|
更新日:2022年10月22日 |
|
|
|
|
| 今回は光デジタル入力DACを作ります。なぜ今光デジタル入力なのでしょうか。事の発端はこうです。「PCオーディオもいろんな曲聴けるけど、PCの立ち上げが面倒なのよ」、「そう、HDDのPCやから5分くらい掛かっちゃうのよね」、「うんうん、そう。音楽って聴きたい時にすぐ聴きたいのよ」、「CDプレーヤーですぐ聴ける環境ってどうよ」、「いいねえ、作りますか」、「でもCDプレーヤーもう持ってないでけど」、「いいじゃん、とりあえず光デジタル入力で作っておけば」、これ全て独り言。では製作をスタートしましょう。 | |
| で、今回は一気に基板化しました。過去に製作事例があるので回路は間違っていないとの自信からです。こんな感じになりました。 | |
| (光デジタル入力DACモジュール完成) | |
| ちょっとインダクタの大きさを勘違いしていたので、基板サイズをもう少し小さく出来たかもです。金色のオーディオ用電解コンデンサが眩しい。 | |
![]() |
|
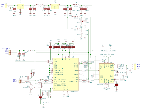
| (光デジタル入力DACの回路図) | |
| 入力電源はDC6Vから9V程度のACアダプターを想定しているので、一旦5Vに落とす回路にしています。DDCにはCS8416を使用します。半導体不足のため、過去の製作品から取り出しました。DACは定番のPCM5102です。これも過去の使い回しです。どちらも使い易いICですね。光デジタル入力の部品は回路図上はピンヘッダーにしておいてフットプリントのみをWEBから探し出して使用しています。もちろんピン番号を合わせて配線してあります。電源回路のインダクタは好みですが精神安定剤には充分です。このDDCにはハイレゾ(96kHz)用のLED表示ポートがあります。今回使用していますが、通常のCD再生では点灯することはありません。 | |
![]() |
|
![]() |
|
| (基板のパターン図です) | |
| 何が楽しいって、このパターン設計している時ですね。DDCはSOPサイズを使用していますが、今購入するとTSSOPサイズかもです。もっと小さく基板設計出来ますね。部品入手が困難な定数のものは直列配置するなど工夫しています。今回もガーバーデータを公開しますので自由に使って下さい。 | |
| opt_digital_dac_gb.zip | |
| (基板着弾しました) | |
| 今回もPCBWayさんにお願いしました。今回は中国の連休明けすぐにガーバーデータアップしましたので1週間とちょっとかかりました。黒色の基板にしました。 | |
![]() |
|
| (基板のフットプリント一覧表です) | |
| 部品選定の参考になるようにフットプリント一覧を上図に記します。部品は秋月さんで揃うと思います。勿論手持ちもいくつか使っています。光デジタル入力素子は基板挿入タイプをと使いました。基板配置でそのままケース背面に出せるようにしています。ICを持ってない方はMouserなどから購入をお願いいたします。 | |
| (素晴らしい部品配置です) | |
| 全て基板化しましたので電源さえあれば動作が可能です。一応他の製作品と並べて使用するのでいつものケースに入れることにします。 | |
| (座金で重さを増します) | |
| ケース内スカスカなので重さを稼ぐのに座金を使います。ホームセンターで買えるものですが、今回私好みのがありませんでした。ちょっと軽そうですが良しとしましょう。両面テープで貼り付けます。 | |
| (前面から見た内部) | |
| はい、見ての通り中スカスカですので、座金を4枚使用しました。結構それらしい重さになりました。 | |
| (背面から見た内部) | |
| 電源が印加されていることが判るように5Vラインに赤色LEDを点灯するようにしました。緑色LEDは96kHzサンプリング表示用です。過去の製作のケースを流用していますので、あらぬ所に穴があいているのは気にしないで下さい。 | |
| (仕上がり感はこんなです) | |
| 他の機器との統一感で前面にアルミパネルを配置しています。私の定番です。 | |
| (背面の入出力) | |
| 入出力端子には機能が判るようにラベリングしましょう。特に電源電圧は重要です。間違った電圧を印加しないように。 | |
| さてここで最初に戻って「CDプレーヤーってどうする?」ってことです。高いのを買うとこれはもう本末転倒って感じだし。「よし中古を探そう」ってことでリサイクルショップや格安ショップをまわりました。そこで判ったことは「今のプレーヤーに光デジタル出力って無い」ってことです。そしてどうにか探せたのがこれでした。 | |
| (Panasonic製ポーダブルDVDプレーヤー) | |
| 近所のリサイクルショップで発見。バッテリーは無いけれどACアダプターが標準添付。当然CDも再生出来るし。ううん?デジタル出力は? | |
| (イヤホンジャックに光デジタル出力) | |
| おおお!過去に見た記憶があるようなないような。ここに光デジタル出力があるの?って感じです。ちなみにこのプレーヤーはリサイクルショップにあっただけあって、イヤホン出力は機能していませんでした。いくらボリュームを上げても音が大きくならないのです。光デジタル出力は大丈夫かなとちょっと心配しました。 | |
| ちょっと待って。いまどき、こんな光デジタルケーブルあるの?Amazon、Amazon。 | |
| (3.5mm ミニ トスリンクケーブル) | |
| Amazonで発見。直ぐにクリック。無事到着。長さは1mです。今でもあるんですね。便利な世の中です。 | |
| (付属のリモコン) | |
| 幸いにもリモコンが標準添付されており、CDを入れて再生ボタンを押すと、すぐ音楽再生となります。大変便利です。 | |
| (クッション材も合わせて) | |
| プレーヤーはどうしても振動が苦手です。ホームセンターで25mm厚150mm x150mmのクッション材を購入。プレーヤーの下に敷きました。安心ですね。 | |
| (こんな感じで配置しました) | |
| 電源スイッチONで直ぐに音楽再生。うん、いいです。とてもいいです。CDの音ってこれだけ良い音だったんだと改めて感心。PCオーディオよりもいいんじゃない?って、とも思いました。でも、それはそれで両者が両立するような関係で音楽鑑賞をしていきたいと思います。ハイレゾ音源はPCオーディオでしか再生出来ませんし。この機器を作製して改めてCDの力強さを実感しました。みなさんもたまにはCDを直接聴かれるのも良いと思います。元気がでますね。音楽ってやっぱり最高。まだまだオーディオクラフト工房は続きます。 | |
|
|
|
|
オーディオクラフト工房へ戻る |
|
|
|
|
|
|