|
|
|
|
更新日:2022年12月6日 |
|
|
|
|
| 今回は2017年に作製した「ハイレゾ対応DDC・DAC」をリニューアルします。現在もPCオーディオの再生で大活躍しています。このところユニバーサル基板をプリント基板化することに力を注いでおり、今回このDDC・DACが餌食となりました。プリント基板化することでGNDパターンがノイズ減少に対して効果を発揮しているんではないかと勝手に納得しております。今回は細かい部分まで記載しませんので過去の記事も参照して下さい。 | |
| 過去の製作記事はこちらです。ハイレゾ対応DDC・DACを作ろう | |
| 当時の機器内部はこんな感じです。 | |
| (2017年製作 ハイレゾ対応DDC・DAC) | |
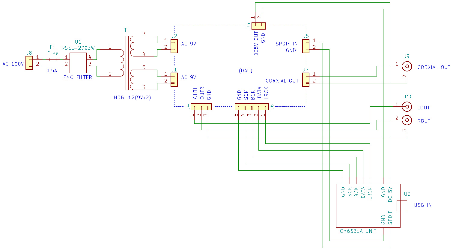
| DDC基板は市販品ですが、他部分はユニバーサル基板で製作していました。モジュール毎に基板を分けていて、なぜか電源回路が異常に大盛り感満載。そこで一旦回路を見直してから基板化します。今回この回路部分を1枚基板にしました。 | |
![]() |
|
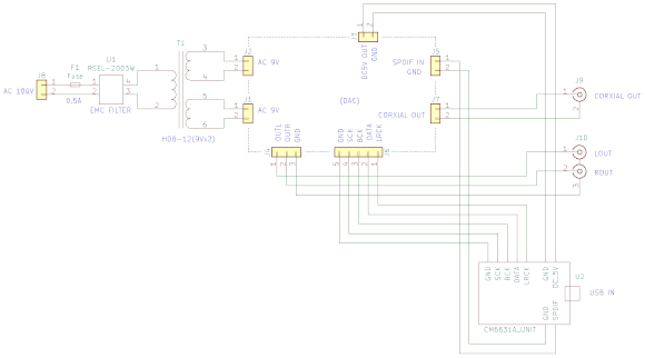
| (電源・DAC・デジタル出力回路) | |
| トランス出力を2系統の電源回路で受けます。ひとつはDDC基板とデジタル出力回路用のDC5V電源回路、もうひとつはDAC回路用のDC3.3V電源回路です。LCフィルターで電源回路からのノイズを低減しています。DDC基板にSPDIF出力がありますので、過去の製作と同じようにデジタル出力回路も残してあります。この基板はDDC基板と結合してのみ動作します。電解コンデンサは全てオーディオ用を使用しました。 | |
| 最近の半導体不足により、DAC ICは過去製作より摘出しました。他部品は秋月さんで揃うと思います。 | |
![]() |
|
![]() |
|
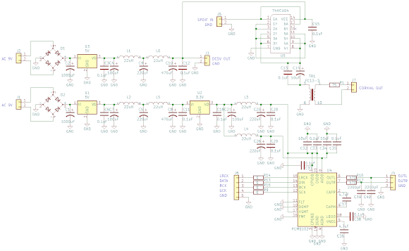
| (基板のパターン図です) | |
| デジタル出力用のトランスのフットプリントは自作しました。足のピッチが丁度2.54mmでしたので、割と簡単に出来ました。挿入方向だけは間違えないようにします。今回も基板のガーバーデータを公開します。自作する場合に自由に使って下さい。 | |
| pcm5102_dac_gb.zip | |
| (大陸からの基板着弾です) | |
| 今回もPCBWayさんにお願いしました。ガーバーデータアップから約1週間で届きます。ユニバーサル基板で作るより至って簡単です。基板のパターン設計をしている時が楽しみでもあります。基板のレジスト色は今回白色にしました。はんだの後が目立つので好みが分かれるとは思います。 | |
![]() |
|
| (基板のフットプリント一覧表です) | |
| 部品選定の参考になるようにフットプリント一覧表を上図に記します。 | |
| (オーディオ用電解コンデンサが金色に光ります) | |
| (整流ブリッジダイオードは面実装品を使っています) | |
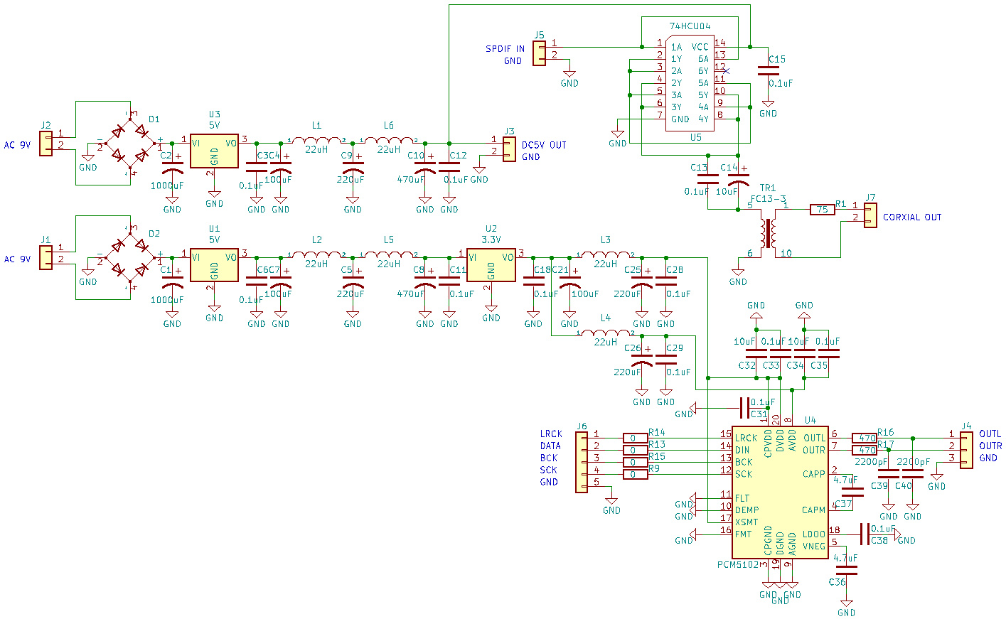
| 基板化した以外の周辺部分も回路図にしておきます。詳細は過去記事を参照下さい。 | |
![]() |
|
| (DAC基板周辺回路図) | |
| 3枚のユニバーサル基板が1枚のプリント基板になりました。ちょっと配線が雑ですが、お許し下さい。かなり内部がスッキリしました。良い音がすると思います。 | |
| (前面から見た内部) | |
| (背面から見た内部) | |
| RCA端子は絶縁タイプを使ってケースから浮かして下さい。このDDC・DACに接続するUSBケーブルについては過去の記事で詳しく説明していますので、お間違いのないようにお願いいたします。元のオーディオシステムに戻して早速PCオーディオを楽しんでおりますが、自作機器とは思えないような良い音が聞こえます。これからも音楽のある生活が益々楽しくなるでしょう。 | |
| 今後ともオーディオクラフト工房をよろしくお願いいたします。 | |
|
|
|
|
オーディオクラフト工房へ戻る |
|
|
|
|
|
|