|
|
|
|
更新日:2025年1月9日 |
|
|
|
|
| PCオーディオからの音楽を聴くのにPCを立ち上げなければならない。当たり前のことですが、このPCがWin10のため、立上りがとても遅いのです。う〜ん、待てない。これでは曲を聴きたい時に聴けないという状況が発生しております。そこで私は考えました。FMチューナーを改造してここに外部から接続出来る入力を設けてオーディオシステムにつなごう、ということを。どのようにして聴くかは後で説明するとしてまずFMチューナーに外部入力端子を増設する改造を行います。 | |
| FMチューナーに電源部を内蔵する | |
| FMチューナーの表示部を変更 | |
| FMチューナー再び・改良 | |
| 今回はこのようになりました。 | |
| (電源部を内蔵したFMチューナー) | |
| 以前はこんな中身でした。 | |
| (前のFMチューナー) | |
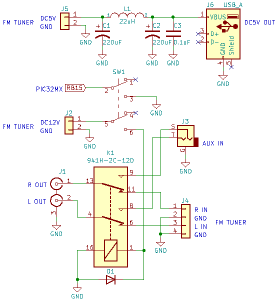
| AUX入力を増設しました。φ3.5mmのステレオミニジャックを差し込める入力にしました。合わせてDC5Vが出力出来る端子も用意しました。さて何がつながるのでしょうか。入力の切り換えはリレーを使用しています。 | |
| 入力の切り換えをどのように行うかですが、これ以上前面パネルを加工するのも面倒なので、既存のスイッチを使用することにします。 | |
| (SW1を使用して切り換えます) | |
| 私が住んでいる地域はCATVでFM放送が再送されています。ですので、あらかじめ周波数が設定されているプリセットモードしか使用していません。そこで前回までのマニュアルモードをAUX入力に切り換えるモードに使うことにしました。信号の切り換えにはリレーを使用しているのですが、マイコンから制御する必要でもないと思い、SW1のスイッチそのものでリレーを切り換えています。このスイッチには6Pで2回路のもを使うことで、簡単に実現することが出来ました。 | |
![]() |
|
| (今回増設した回路部分) | |
| 回路図の通り、リレーを使ってLR OUTにFMチューナーかAUX入力を出力するかを切り換えます。リレーはDC12V品を使いました。今までのFMチューナー基板にはDC12Vがありますので、そこから使いました。USB Aのコネクタを用意してDC5Vが出力出来るようにしました。この電源ラインには気休め程度のLCフィルターを入れています。元になるDC5VもFMチューナー基板から取り出しました。 | |
| (前方から見た中身) | |
| 今回追加したリレー周辺がちょっと密集状態ですかね。 | |
| (後方からの中身の眺め) | |
| (前方からの外観は変わりません) | |
| 切り換えスイッチは上側が従来のFMプリセットで下側がAUX入力になります。 | |
| (背面の端子群) | |
| AUX INとDC5V OUTを増設しています。 | |
| (表示はこんな感じで切り換えています) | |
| すみません、完全に手抜きです。左上部のみを使用して、FMとAUXの表示を行っています。実際、AUX時には周波数などFMチューナーに関する表示は必要ありませんが、これらを消すと表示のバランスが悪くなるので残しています。ご理解下さい。さてここからが本番です。AUXに何を入力するかということです。 | |
| (AUXに入力する機器) | |
| さあ、ここまで引っ張りました。何を入力するのでしょうか。これは何?そうです、Bluetooth オーディオレシーバーです。Amazonでポチリました。 | |
| (Bluetooth オーディオレシーバー) | |
| 激安の商品ではありません。決して高くもありませんが、aptX HDコーデックに対応しています。これとスマホを接続します。私のスマホは最近機種交換したandroidなので当然このコーデックに対応しております。そしてスマホには大量の音源が。最近ハイレゾのデータも入れてみました。これらを出来るだけの高音質で聴きたいということです。スマホなのですぐ音楽が聴ける状態になります。実は色々考えていたのです。どうしたらスマホの音楽を私のオーディオシステムで聴くことが出来るようになるのかを。そしてこうなりました。私的には大満足なのです。FMチューナーの背面に配置したDC5V出力はこの機器に電源を供給するために必要だったのです。 | |
![]() |
|
| (今回購入したBluetooth レーシーバーのスペック) | |
| 対応コーデックに満足しております。スマホのBluetooth設定もaptX HDにしておくことをお忘れなく。 | |
| (これが私の最新オーディオシステム) | |
| Bluetoothレシーバーが鎮座なされております。私はこのすぐ下の机ではんだ付けなどの電子工作をしておりますので、スマホからの音楽はとても良いBGMになります。PCオーディオも素晴らしいのですが、このすぐ聞けるBluetoothレシーバーに感動です。今年もこんな感じでオーディオクラフト工房を続けていきたいと思います。どうぞよろしくお願いいたします。 | |
|
|
|
|
オーディオクラフト工房へ戻る |
|
|
|
|
|
|
|