|
|
|
|
更新日:2024年5月26日 |
|
|
|
|
| 私のオーディオシステムのデザインを統一しようと、突然思いつきました。USB DACや電子ボリュームの表示に使っている80x160ドットの液晶表示が気に入っているので今回FMチューナーもその液晶モジュールに変更いたします。まあやることは簡単なのでサクッといきましょう。 | |
| そうするとこうなります。 | |
| (表示部がコンパクトになったFMチューナー) | |
| 前面をアルミパネルに戻しました。液晶表示のデザインも他の機種に合わせています。良いですね。大変良く出来ました。 | |
| (今までのFMチューナー) | |
| 前面が樹脂パネルだったので、ちょっと他の機器とのバランスが取れていませんでした。回路の詳細などは過去の記事を参照して下さい。 | |
| FMチューナー再び・改良 | |
![]() |
|
| (80x160ドット液晶モジュール制御のマイコン回路) | |
| はい、私の定番の回路です。基板化していますので応用が楽です。 | |
| (液晶モジュールと一体化した基板) | |
| とてもコンパクトにまとまっていて使い易いです。 | |
![]() |
|
| (液晶表示のデザインはFMステレオラジオのもの) | |
| はい、これもドンです。使い回ししてるのでサクッと出来上がります。 | |
![]() |
|
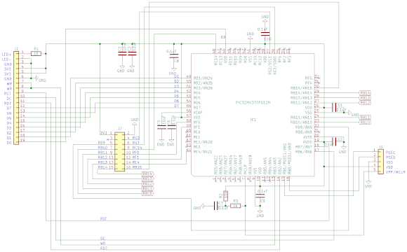
| (PIC32MXマイコンのポート割り付け) | |
| 今回SW2は使っていません。液晶表示色のパレットを切り換える時に使ってましたが、デザイン統一のためにあえて変更出来ないようにしています。 | |
| (SW1はプリセットとマニュアルの選択) | |
| (FMチューナーの中身) | |
| 電源部のLCフィルターは過去の流れでそのまま置いています。 | |
| (前面側からの中身の様子) | |
| (背面側からの中身の様子) | |
| どこからみても大変良く出来ました。 | |
| 左側が通常時のプリセットモード、右側が強制モノラル時の液晶表示です。前回の製作で組み込んだプリセットの局ごとに音声出力のボリューム値を設定出来る機能は液晶表示には現れませんがそのまま使っています。 | |
| マニュアルモードは77MHz〜94MHzの範囲で周波数選局出来ます。オーディオシステムとして液晶表示のデザインがどんどん統一されてきていますので、大変良いと思います。 | |
| PIC32MXのプロジェクトファイルはここにあります。 | |
| (自作オーディオシステムの最新配置) | |
| 自作オーディオシステムの機器はどんどん進化しております。まだまだ進化しそうです。これからもオーディオクラフト工房をよろしくお願いいたします。 | |
|
|
|
|
オーディオクラフト工房へ戻る |
|
|
|
|
|
|
|