|
|
|
|
更新日:2024年5月23日 |
|
|
|
|
| 最近YouTube動画に影響されている私です。さてここで問題です。ヘッドフォンはバランス接続なのかアンバランス接続なのか。バランス接続はアンバランス接続より音が良いのか変わらないのか。悩みます。そこで今回、バランス接続ヘッドフォンアンプにアンバランス出力を追加しました。正直なところは普通のヘッドフォンも使えるようにしたいと思ったからです。ヘッドフォンって使ってないと耳パッドの部分が劣化して新しいのが欲しくなります。でもバランス接続に改造するのも面倒だし普通のが使えないかと思った次第です。 | |
| 今回の完成した姿はこちらです。 | |
| (バランス接続とアンバランス接続が可能なヘッドフォンアンプ) | |
| このヘッドフォンアンプのベースになる記事はこちらです。 | |
| バランス接続ヘッドフォンアンプを電子ボリューム化する | |
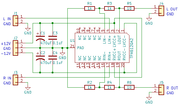
| 既存のヘッドフォンアンプにアンバランス接続のヘッドフォンアンプを追加するだけなので、その基板を起こします。回路は過去のヘッドフォンアンプからの転用です。ヘッドフォンアンプ用のICはバランス接続に使用しているものと同じです。 | |
![]() |
|
| (アンバランス接続のヘッドフォンアンプ回路図) | |
| 簡単な回路ですので、早速のパターン設計をして基板を発注しましょう。毎度おなじみのPCBWayさんに発注しました。ガーバーアップから約1週間で到着です。前にも書きましたが基板は数種類をまとめて発注しています。個人的な予算(?)の範囲から発注は月1回と決めています。 | |
| (アンバランス接続のヘッドフォンアンプ基板) | |
| さてこのICは底面にGNDパッドのあるもので、手はんだはほぼ不可能です。そこで今回もホットプレートリフローを行いました。詳細は過去の記事を参照して下さい。 | |
| バランス接続ヘッドフォンアンプをリニューアルする | |
| (ヘッドフォンアンプ基板を実装) | |
| IC以外にチップ部品はないので、リフローのはんだは手塗りです。端子はもちろんショートしますが、そこは手直しで対応しています。抵抗はオーディオ回路を意識して金属皮膜抵抗を使っています。 | |
| ついでにDC12Vから3.3Vを作る回路も基板化しました。 | |
![]() |
|
| (DC3.3V電源回路) | |
| 応用が利くように一旦5Vに落とした後で3.3Vにしています。おまじない的にLCフィルターも入れています。 | |
| (DC3.3V電源回路基板) | |
| すみません、基板の実装済み写真を撮る前にケースに組み込んでしまいました。 | |
![]() |
|
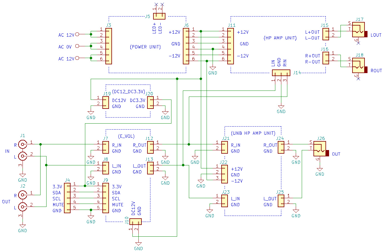
| (ヘッドフォンアンプの全体回路図) | |
| 全ての回路を基板化出来たので全体の回路図を示します。基板同士のつながりが判りやすいと思います。各部の詳細は過去の記事を参照して下さい。 | |
| (中身はこんな感じです) | |
| ほぼ、ぎゅうぎゅう詰めの状態です。ノイズフィルターを少し移動して領域を確保してなんとか全ての基板が収まりました。 | |
| (内部を前面側から見る) | |
| (内部を後方側から見る) | |
| (背面のコネクタ) | |
| 出力はVUメータとスペクトルアナライザに接続されます。 | |
| 早速、保管してあったアンバランス接続のヘッドホンを取り出してきました、が、これもパッド部分が劣化しておりまして、ボロボロと取れてきます。それでもなんとかして音楽を聴いてバランス接続のヘッドフォンと比較してみました。気が付いたことは、バランス接続はICをBTL接続で出力構成しているので、アンバランス接続より音量が大きくなっているということ。で、アンバランス接続は音量が小さいということです。これは理にかなっていることで、納得です。アンバランス接続でも音量を上げるとそれなりに良い音に聞こえます。結局どちらで聴いても個人的には何の問題もないということになりました。それよりも問題は、新しいヘッドフォンが欲しい、ということです。よーし、これからもオーディオクラフト工房をよろしくお願いいたします。 | |
|
|
|
|
オーディオクラフト工房へ戻る |
|
|
|
|
|
|