|
|
|
|
更新日:2024年8月3日 |
|
|
|
|
| 再リニューアルです。そう、再リニューアルなのです。何も気に入らない部分は無かったのですが、何故か液晶を統一させるために、やっちゃいました。賛否両論あるとは思います。でもこうなっちゃいました。これまで色々とやっておりますので、そのあたりはこちらを参照下さい。 | |
| アナログレコードコラボ・レコード針タイマーをリニューアルする | |
| 今回、再リニューアルしたレコード針タイマーはこんな感じです。液晶が小さい。 | |
| (レコード針タイマーを再リニューアル) | |
| 私のオーディオシステムの顔を統一するために、ここまで過去製作を順次改良してきました。そして最後に残ったのが、このレコード針タイマーでした。数字の表示桁数が多いのでデザインに少し苦労しましたが、なんとか完成。でも数字、ちっさい。 | |
| 今までは128x128ドットの液晶を使用していましたが、今回は80x160ドットの液晶を使います。横方向のドット数は増えていますが、縦方向のドット数は減っていますので、液晶のデザインをやり直さなければなりません。そこで今回はグラフィック表示はやめて、文字数字のみとしました。出しゃばり過ぎず、必要な情報はきちんと表示されますので、良かったと思っています。 | |
| (中身は超シンプルです) | |
| 変えたのは液晶表示部分だけですので、他回路はそのまま使います。 | |
![]() |
|
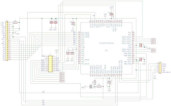
| (80x160ドット液晶モジュール制御のマイコン回路) | |
| 定番の80x160ドット液晶駆動専用の回路です。基板も起こしてますので、サクッと製作が可能です。液晶とマイコンボードをまとめていつもこんな感じにしています。 | |
| (液晶モジュールと一体化した基板) | |
| 基本動作を確認後、樹脂板2枚挟んでそれぞれホットボンドで固定しています。両面テープだとどうしても経年変化でずれることがありますので。 | |
![]() |
|
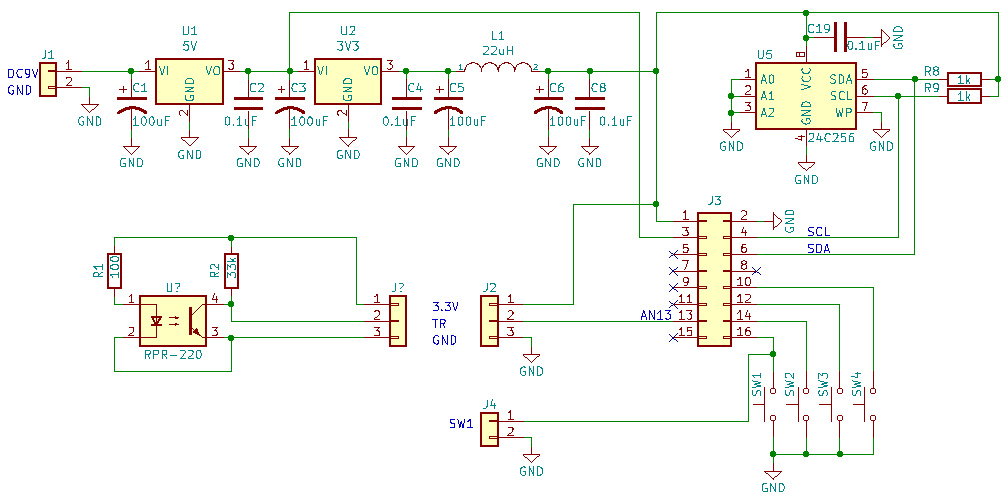
| (マイコンボードの周辺回路) | |
| 周辺回路は極めて簡単です。電源回路とデータを記憶するEEPROMとボタンスイッチです。アナログプレーヤーのトーンアームの位置を検出して時間を計測しますので、その回路図も含めています。反射型フォトセンサの詳細についてはこちらの記事を参照して下さい。 | |
| 反射型フォトセンサをアナログプレーヤーに取り付ける | |
![]() |
|
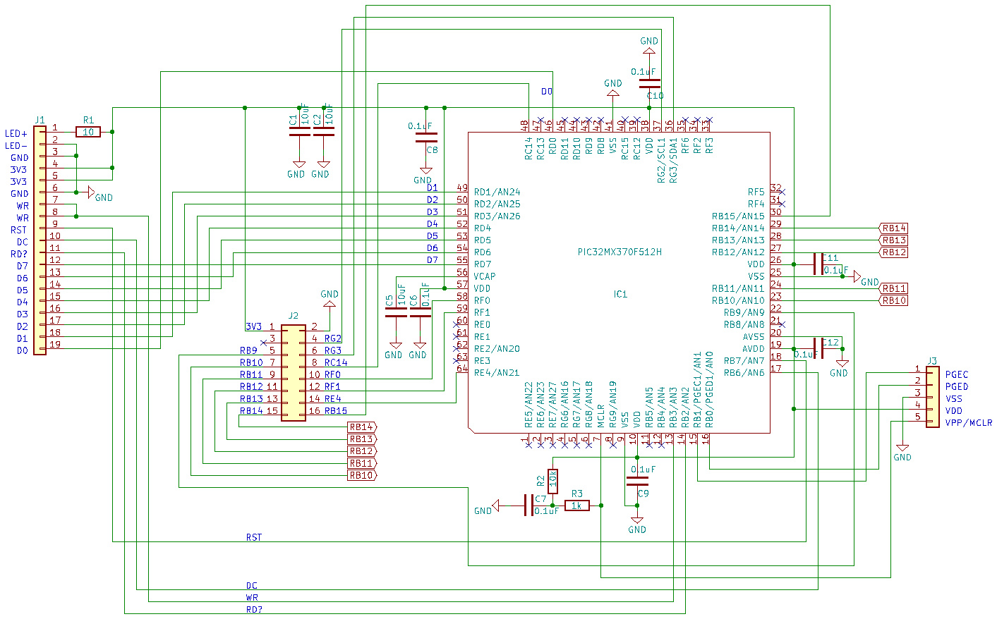
| (PIC32MXのポート設定) | |
![]() |
|
| (動作モードと操作ボタン機能) | |
| レコード針タイマーの動作にはふたつのモードがあります。通常モードと時間設定モードです。今回から液晶表示のパレット変更を止めたので通常モードではどのスイッチも動作しません。時間設定モードは、例えばレコード針を交換した時に、その針の累積時間に再設定する時に使います。時間設定モードに入るにはケースを開けて、SW4を押しながら電源を投入します。液晶表示が変わるのでSW4を離すと、時間の3桁目が点滅します。その点滅している桁をSW2,SW3でUP/DOWNして時間を設定します。SW1を押す毎に桁が移動します。全ての桁を設定したら再びSW4を押して決定します。この時間データはEEPROMに記憶します。 | |
![]() |
|
| (EEPROMの割り付け) | |
| (前方からの眺め) | |
| (後方からの眺め) | |
| (背面端子) | |
| 電源はDC9V程度のACアダプターを使います。センサー用のコネクタはφ3.5のステレオジャックを使っています。 | |
| (アナログプレーヤーが動いていない時の表示) | |
| この時は針のトータル累積時間が表示されます。秒の桁まで表示されていますが、あまり気にしないで下さい。分の桁以上が信頼性あると思います。 | |
| (アナログプレーヤーが動いている時の表示) | |
| 横に8文字しか表示出来ませんので、ちょっと苦労していますが、動いている表示を示しています。時間はどんどん累積されていきます。 | |
| (時間を設定している時の表示) | |
| 時間を設定している時は表示を変えて、判りやすいようにしました。まあ滅多に使うことはないと思います。 | |
| (自作オーディオ機器の最新配置) | |
| 最新の機器配置こうなりました。スペアナ、VUメータ以外は全て80x160ドットの液晶に統一しました。なかなか落ち着いた外観になりました。猛暑が続いています。今年の夏休みはエアコンの効いた涼しい部屋で音楽鑑賞に浸りましょう。これからもオーディオクラフト工房をよろしくお願いいたします。 | |
|
|
|
|
オーディオクラフト工房へ戻る |
|
|
|
|
|
|