|
|
|
|
更新日:2023年6月6日 |
|
|
|
|
| 過去の製作のアナログプレーヤーのレコード針タイマーは何回かの改良を経て、マジョカアイリスの横長液晶を使うものが最新のものでした。今回はその液晶をマジョカアイリスの小さい方の液晶を使って更に改良を行いました。ほとんど自己満足の世界ですが、多少のお時間を共有させて下さい。 | |
| 前回の製作はこちらを参照下さい。 | |
| 今回製作したレコード針タイマーはこんな感じです。液晶小さくて可愛い。 | |
| (レコード針タイマーをリニューアル) | |
| 液晶は小さいですが、結構に気に入っています。アナログプレーヤーが動作中はグラフィックが動く(?)ようにしています。 | |
| (前回製作品の中身) | |
| 前回はマジョカアイリスの横長液晶とPIC24Fマイコンを使って回路を構成していました。このPIC24FマイコンはRAM容量が少なかったので、液晶の色数が少なかったのです。また液晶が横長だったので、文字と数字しか表示出来ていませんでした。今回はPIC32MXを使用することでRAMが大きくなるので、色数を多くすることが出来ます。 | |
![]() |
|
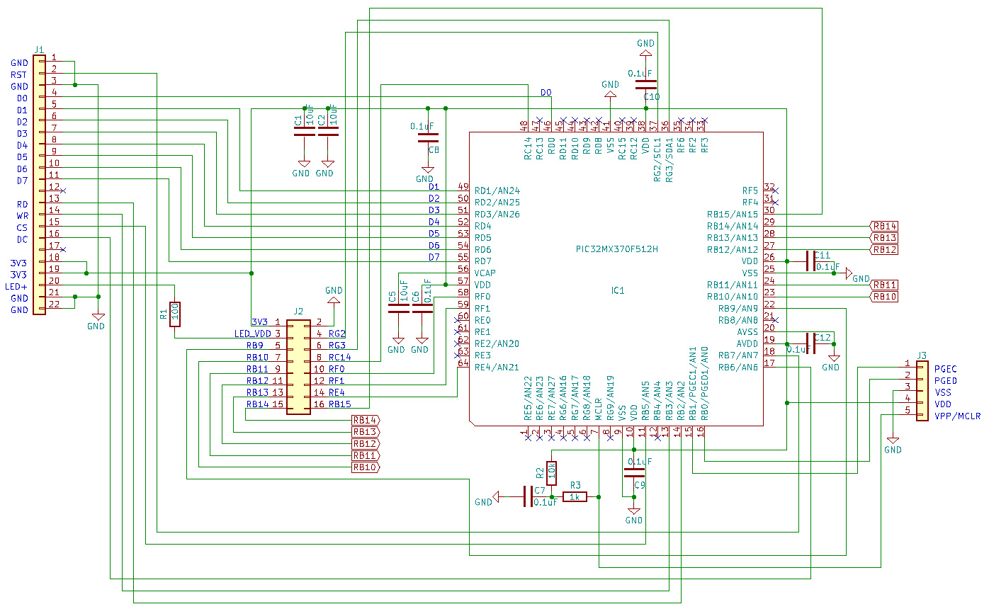
| (PIC32MXマイコンボードの回路) | |
| 最近の製作で使っています、マジョカアイリスの小さい方の液晶を駆動する専用基板を使います。基板にはふたつの液晶を駆動できるようにコネクタを配置していますが、今回はひとつの液晶しか駆動しないので、わかりやすいように回路図を書き換えています。あくまでも基板上にはふたつのコネクタのランドがありますが。 | |
![]() |
|
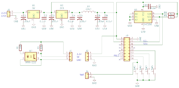
| (マイコンボードの周辺回路) | |
| マイコンボードの周辺回路は極めて簡単です。電源回路とデータを記憶するEEPROMとボタンスイッチです。アナログプレーヤー側にはトーンアームの位置を検出する回路を取り付けています。上の回路図では反射型フォトセンサ(RPR-220)周辺の部分です。この検出回路については過去の製作を参照して下さい。 | |
| 反射型フォトセンサをアナログプレーヤーに付ける記事はこちら | |
| 今回の装置の表示となる液晶(マジョカアイリスの小さい液晶)のドット数は128x128ドットです。そのサイズを生かす液晶デザインを目指しました。 | |
![]() |
|
| (レコード針タイマーの液晶デザイン) | |
| 正直なことを言いますと、上図のアナログプレーヤーの絵はネット上にあるフリー素材を参考にさせて頂きました。ありがとうございました。一番上の数字がアナログプレーヤーが動作した累積時間を表しています。上図のは12時間34分56秒と表示しています。正確にはトーンアームが固定されている位置から離れていた時間になりますが、その時間をレコードを聴いていた時間と考えて、レコード針タイマーとしました。この時間がレコード針の寿命近くなったら新しい針に交換する目安となるということになります。 | |
![]() |
|
| (PIC32MXのポート設定) | |
| 液晶を接続するポートはいつもと同じです。今回使うポートは少ないですね。 | |
![]() |
|
| (動作モードと操作ボタン機能) | |
| レコード針タイマーの動作にはふたつのモードがあります。通常モードと時間設定モードです。回路上操作ボタンは4個あります。通常モードではSW1しか使用しません。これは液晶のカラーパレットを変更するボタンです。好みの色を選ぶことが出来ます。時間設定モードは、例えばレコード針を交換した時に、その針の時間に再設定する時に使います。複数の針を交換して使う時に重宝するかと思います。時間設定モードに入るにはケースを開けて、SW4を押しながら電源を投入します。少し時間をおいてからSW4を離すと、時間の3桁目が点滅します。その点滅している桁をSW2,SW3でUP/DOWNして時間を設定します。SW1を押す毎に桁が移動しますので、全ての桁を設定したら再びSW4を押して決定します。この時間データはEEPROMに記憶します。 | |
![]() |
|
| (EEPROMの割り付け) | |
| EEPROMには累積時間とパレット番号を記憶しています。私が使っているEEPROMは手持ち品ですので容量が大きいタイプです。他のEEPROMを使われる方はプログラムをそれに合ったように変更して下さい。 | |
![]() |
|
| (定番の基本16色) | |
| 液晶に表示される色は上図のように16色です。私の製作の定番の色です。今回は画像データは同じものを使って、色のパレットを変更することで、液晶に表示される画像の表現を変えています。 | |
![]() |
|
| (8種類の色パレットを用意しました) | |
| 元の画像をベースに色パレットを変えて8種類の画像を表示します。パレットで色を変えている部分は上図のように8箇所あります。それぞれ見やすいように色を変えています。ほぼ個人の感性だけですが。 | |
![]() |
|
| (Harmony 3で使うモジュールを設定) | |
| 今回はタイマー3を新たに追加しました。この時間を累積時間のベースクロックとしています。詳細はプログラムソースの内容を確認下さい。 | |
![]() |
|
| (タイマー3で100msecタイマーを作ります) | |
| タイマー3で100msecの割り込みをかけて時間を刻みます。Harmony 3でややこしい部分を全てやってくれるのでPIC32のソフト開発はとても簡単になっています。プログラムソースを置いておきます。参考にして下さい。 | |
| PIC32MX_LCD_128_ANALOG_TIMER.zip | |
| 前回、趣味では初めてリフローはんだに挑戦しましたが、端子のショートが多かったので、今回はそれを改善すべく準備を進めました。 | |
| (100均で小さい写真立てを購入) | |
| (全ての部材を取り外し枠だけにする) | |
| リフローする基板が小さいので丁度大きさの合う物が見つかりました。その枠を使ってメタルマスクを押さえることに使います。 | |
| (基板をセットします) | |
| 基板を別基板で囲って抑え込み、周囲の基板をしっかりとテーピングして動かないようにします。 | |
| (メタルマスクをセッティング) | |
| 今回はひとつの液晶しか接続しないので、はんだ付けの必要でない部分はテーピングします。メタルマスクを基板にぴったりと合わせてテーピングしておきます。先ほどの枠をメタルマスクの上に置いて押し付けながら、クリームはんだを塗ります。メタルマスクは120um程度なので、しっかりと上から枠で押さえつけることで余分なはんだを塗らずに済みます。クリームはんだは、しなるプラ板などで塗ると良いと思います。はんだが薄くなった分、部品を合わせて置くのがとても苦労します。 | |
| (今回もしっかりとショート発生) | |
| リフローはんだって難しいですね。これだけ苦労してもまだショートするピンがありました。しかし前回より極端に減っています。まあまあでは、と思います。 | |
| (手直しして、ピンヘッダーを取り付けて完成) | |
| なんとかマイコンボードが完成。これと平行して次の製作のためのリフローはんだをしましたが、見事に失敗。メタルマスクの手入れを怠ったためはんだが基板の一部分に乗らず、またマイコンのピンもずれてしまいました。もっと極めなくては。 | |
| (今回のレコード針タイマーの中身) | |
| マイコンボードが液晶のすぐ背面に設置されるので、中身はとてもスッキリとしました。マイコンボードの周辺回路はユニバーサル基板で組みました。たまには良いですね。 | |
| (こんな感じに仕上がりました) | |
| ケースに余分な穴が開いているのはご愛嬌。気にしないでください。 | |
| (背面からはこんな感じです。) | |
| 奥に見える前面部分の液晶周りはとても良い仕上がりですね。背面はACアダプターとセンサーの入力端子です。センサーとはオーディオのステレオケーブルで接続しますが、機器側に電源を投入しない状態でケーブルを抜き差しして下さい。 | |
| (8種類のパレット) | |
| 液晶はこんな感じで見えます。パレット色を変更することで、画像のバリエーションが増えます。好みの色合いでお使い下さい。上の画像はレコードプレーヤーが動いていない時のものです。動いている時はレコードが回転しているように見えるようにしています。う〜〜ん、楽しい。 | |
| (自作オーディオ機器の最新配置) | |
| 最新の機器配置はこんな感じです。全ての機器をACコンセント側でON/OFFしているので、機器側の電源が不要になっています。徐々にではありますが、機器の個別の電源スイッチを無くしています。そろそろ梅雨の時期ですが、雨の日はゆったりとした気分で音楽を聴きましょう。自作機器から出て来る音は最高です。これからもオーディオクラフト工房をよろしくお願いいたします。 | |
|
|
|
|
オーディオクラフト工房へ戻る |
|
|
|
|
|
|