|
|
|
|
更新日:2018年10月30日 |
|
|
|
|
| 2年くらい前にアナログレコードプレーヤのレコード針タイマーを作りました。順調に使用をしておりますが、タイマーを自分でスタート・ストップする必要があり、時々スタートしなかったりしてカウントが少しあやふやになっていた傾向がありました。そこでちっと頭をひねって、オートでタイマーをスタート・ストップするように改良しました。これでかなり使い勝手が向上しました。 | |
| ではどうやってオートにするかということですが、私のアナログプレーヤの場合ですが、トーンアームの位置でレコードを聴いているかいないかを判定することにしました。トーンアームが固定する場所にある時はレコードを聴いていない、そこにない時はレコードを聴いているということにします。厳密にいうとレコードに針を落とすまでは聴いていないことになりますが、あくまでも目安の時間を計るものですので、そのあたりはご理解下さい。 | |
| 次にトーンアームの検出をどうするかですが、反射型のフォトセンサを使います。 | |
| (反射型フォトセンサRPR-220) | |
| ローム製のセンサです。私は共立さんで購入しました。このセンサをトーンアームの下に配置して位置を検出します。まずはその部分を見て下さい。 | |
| (トーンアームが固定されている時) | |
| (トーンアームを外した時) | |
| 如何でしょうか。トーンアームの固定フックの向こう側にセンサを配置しました。 | |
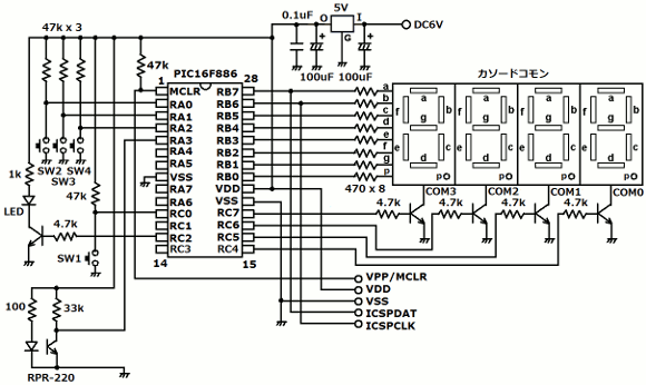
| 改良した回路図です。オート専用にしましたのでPICのソフトも改造します。 | |
![]() |
|
| (レコード針タイマーの改良の回路図) | |
| RPR-220のフォトトランジスタの出力をPICのADポートで受けてトーンアームが有るか無いかを検出します。トーンアームがある場合は赤外線LEDの光がトーンアームで反射してフォトトラに入力されるのでフォトトラの出力はLレベル付近になり、トーンアームが無い場合はフォトトラに赤外線が入力されないのでHレベル付近になります。一応アナログ的な信号になりますのでPIC側はADコンバータで受けることにしました。 | |
| アナログプレーヤの外観に影響を与えないように出来るだけ小さく検出部を作る必要があります。タカチの小さいプラスチックケースを使用して作りました。プレーヤとタイマーは離れているのでオーディオのステレオケーブルで接続出来るようにしました。 | |
| (トーンアーム検出センサー) | |
![]() |
|
| (反射型フォトセンサの反射特性) | |
| 私の場合、プレーヤ表面からトーンアームまでは約30mmあります。今回製作した検出センサーの高さは約23mmですので、その差は7mmとなり丁度良い距離感です。 | |
| (赤外線を発光中のセンサー) | |
![]() |
|
| (PICポートの割付) | |
![]() |
|
| (PIC内部のEEPROM割り付けです) | |
| 内部のEEPROMの割付は同じですのでそのままのデータを継続出来ます。ここで少し説明をしておきます。レコード針を交換した場合、タイマーをリセットしたいですね。その場合は上部の赤ボタンを押しながら電源を投入して下さい。ゼロにリセットします。今回オート専用にしたため、この赤ボタンはそのリセットのためだけの使用となります。以前の製作では全く説明しませんでしたが、ケース内部に配置していますSW2,SW3,SW4でtime1,time2,time3をプリセット出来ます。それぞれのボタンを長押しすることで桁ごとの表示がインクリメントされます。何かの拍子にタイマーがリセットされた場合は覚えていた時間に再セットして下さい。但し分の桁は設定出来ません。このあたりは皆さんで自由に改造して下さいね。 | |
| (完成した姿は同じです) | |
| (背面にセンサーの端子を追加) | |
| PICのソースはここからダウンロードして下さい。 | |
| タイマーのスタート・ストップがオートになったので大変便利になりました。このアナログプレーヤーでレコードを聴いた時間は115時間程度になりました。アルバム1枚の平均時間を約45分とすると150枚くらいのレコードを聴いたことになります。針の寿命は300時間ですが、多分それまでに針を新しいのに交換する予定です。 | |
| 最近新譜でもアナログレコードが沢山発売されています。皆さんもこの機会にアナログレコードを聴いてみるのも良いのではないでしょうか。私もまだまだアナログレコードを聴き続けます。 | |
| オーディオクラフト工房では、これからも楽しい製作を続けていきますのでよろしくお願いいたします。 | |
|
|
|
|
オーディオクラフト工房へ戻る |
|
|
|
|
|
|