|
|
|
|
更新日:2011年12月24日 |
|
|
|
|
|
|
|
| 今までラジオを複数製作してきましたが、寝る前に聞いているとスリープタイマーが無いので時々不便でした。ラジオごとに内蔵するのもめんどいので、別制御のものを作りました。リモコンも使えるようにしたので、機器の切換えなど操作性が大幅に改善出来たと思います。最大4機器まで接続出来るので、将来も安心です。 | |
| 1)4機器のスリープタイマー、電源のON/OFF、プリセットチャンネルの切換えを制御 2)リモコンが使えて大変便利 3)各機器とスリープタイマーがGNDがアイソレートされているのでノイズの発生が無い 4)スリープタイマーは15分、30分、45分が設定可能 5)あくまでひとつの機器を操作するので、他の3つの機器は自動的にOFFします |
|
| 今回の製作の発想は「各機器間のアイソレート」から始まっています。スリープタイマー制御を外部からやりたいが、AMラジオにいろんな装置を追加すると、受信ノイズも増えるし、なんか良い方法がないかな? ということです。 | |
![]() |
|
| (アイソレートケーブルの回路図) | |
| 各機器に対して2系統の制御を行います。またステレオ音声ケーブルを使ってコントロールしたい思いもありましたので、上図のような回路図を考えました。 フォトカプラをはさんで右側が各機器への内蔵回路、左側がスリープタイマー側への内蔵回路です。原理はスリープタイマー側から各機器の電源ボタンを直接コントロールします。電源が立ち上がれば別ルートのラインを用いてシリアル信号で機器を制御します。この回路が出来た段階でこの製作は7割り完成したも同然ですね。 |
|
| (接続ケーブルのフォトカプラ部分、方向性があるので判る様に) | |
| (こんな感じのケーブルで接続します) | |
![]() |
|
| (スリープタイマーのメイン回路図) | |
| 接続が多いだけで極めて簡単です。 | |
| (操作ボタンと電源ON表示) | |
| ボタンのチョン押しで機器の電源が入ります。ONの機器の赤色LEDが点灯します。この状態では連続動作となります。更にチョン押しをするとスリープタイマーが15⇒30⇒45⇒連続の切換えを繰り返します。3個の青色LEDで時間の表示を行います。強引なボタン長押しで電源OFFとなります。 | |
| (スリープタイマー時間の表示) | |
| (スリープタイマー表示の変化) | |
| 写真の右側の2個のボタンで機器に既にプリセットされてチャンネルの操作を行います。離れているときには大変重宝します。(もちろんリモコン操作で) | |
![]() |
|
| (マイコンポート割付) | |
| 今回の製作のもうひとつのミソはリモコン操作です。過去の製作を少し改良して操作ボタンを増やしてみました。 | |
![]() |
|
| (リモコン操作信号定義) | |
| 過去の製作でQ-STEERという赤外線で小さい車をコントロールするリモコンを解析した時のフォーマットの信号データ定義を少し改良しました。合計で6ボタンの操作が行えるようにしました。 | |
![]() |
|
| (リモコン送信側回路図) | |
![]() |
|
| (リモコン送信側ポート割付) | |
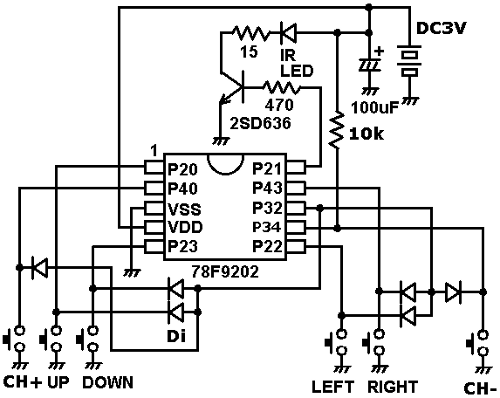
![]() |
|
| (リモコン受信側回路図) | |
![]() |
|
| (リモコン受信側ポート割付) | |
| 上操作、下操作、左操作、右操作の4ボタンはそれぞれ機器1,2,3,4を操作します。 | |
| (薄型でコンパクトなケースに入れてみました) | |
| 一応4種類6キー分の割り付け可能なフォーマットですので、今後の私の製作には頻繁に登場することとなるリモコンシステムと思います。 | |
| 電源のONは外部からの強引な電源ボタン操作で行いますが、それ以降はシリアル信号で制御を行います。将来的には拡張するかもしれませんが、現在は次のコードを定義しています。 | |
![]() |
|
| (シリアル信号制御コード) | |
| 今回のスリープタイマーからは電源OFF、プリセットCH+/-しか制御していません。接続された機器がマニュアル操作モードなどプリセット操作以外の状態にある時は、スリープタイマーやリモコンからCH+/-を行っても思い通りの動きにならないのでご了解下さい。 | |
![]() |
|
| (シリアル信号制御定義) | |
| 過去にAMアンテナチューナーの時の外部制御とフォーマットを合わしています。 | |
| (今回中身はスカスカです) | |
| (現在は最新のAMラジオとFMラジオを接続しています) | |
| ケーブルのところでも説明しましたが、各機器にはコントロールを受ける回路の増設が必要ですので各自改良して下さい。(誰も同じ製作はしていない?失礼しました!) 接続される機器はポートの再設定やソフトの修正が必要ですので、下記に各機器のソースコードを示しますので参考にして下さい。 |
|
| スリープタイマー:ソースファイル一式 |
|
| リモコン送信機:ソースファイル一式 | |
| リモコン受信機:ソースファイル一式 | |
| AMラジオ:ソースファイル一式(対象製作はこちら) | |
| FMラジオ:ソースファイル一式(対象製作はこちら) | |
| フォルダごと圧縮しています。全ファイルが入っています。ライタで書き込みする実行ファイルも含まれています。 | |
| あと2つの機種が接続出来ますので、時間を見て接続機器を増やしていく予定です。さて今年も残り少しとなりました。いろんなことがあった年でしたが、電子工作の楽しみを少しでも多くの人に届けられるよう今後も製作を公開していきます。さて次回はおもちゃの改造を行う予定です。 | |
| これからもオーディオクラフト工房はどんどん楽しくなっていきます。 | |
|
|
|
|
オーディオクラフト工房へ戻る |
|
|
|
|
|
|