|
|
|
|
更新日:2024年6月27日 |
|
|
|
|
| 今まで統合DACの液晶表示の標準色が他の機器と異なっていたので、これを合わせたいと思います。そのついでに内部をメンテナンスすることにします。 | |
| 過去のベース記事はこちらへ | |
| 統合DACにサンプリング周波数表示を付ける | |
| 光デジタル入力DACとUSB DACを統合する | |
| 今回の完成品の中身です。 | |
| (統合DACメンテナンス後の中の様子) | |
| 光デジタル入力DAC基板の作り直しとリレー基板を新規に起こしました。また表示マイコン用に電源回路を新たに投入しました。 | |
| (メンテナンス前の統合DACの中身) | |
| 大きくは変わっていません。色々といじりたかっただけです。 | |
![]() |
|
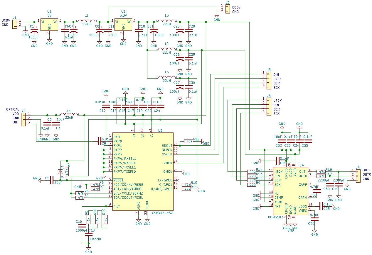
| (光デジタル入力DACの回路図) | |
| 今までは基板を改造して対応していましたが、今回新たに基板を起こしました。USB DACからのデータをコネクタで受けるようにしています。合わせて基板面積を縮小しました。音声出力部にはディスクリートの抵抗とコンデンサを付けるように部品配置しています。 | |
| (光デジタル入力DACの新基板) | |
| 基板は毎度おなじみのPCBWayさんにお願いしました。ガーバーアップから約1週間で基板が届きます。感謝感謝ですね。 | |
| (部品を実装しました) | |
| 主要部品は既存の基板から取り外して使用しました。大変良く出来ました。 | |
![]() |
|
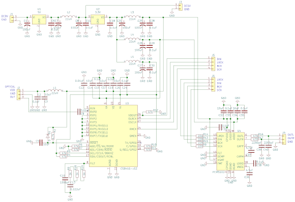
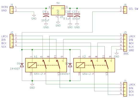
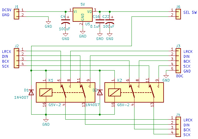
| (I2S信号を切り換えるリレー回路) | |
| 基板化するために回路図を起こしました。前まではユニバーサル基板に実装していましたが、見栄えにこだわりました。 | |
| (I2S切り換えのリレー基板) | |
| DAC基板と同時に発注したので送料分得しています。円安なので複数種類の基板を同時発注するのが賢明と思います。もうユニバーサル基板には戻れません。 | |
| (部品を実装しました) | |
| レギュレータはケースに熱を逃がすことを考えて上の写真のように実装しています。まあそれほど電流は流れませんので発熱はしないとは思いますが。 | |
![]() |
|
| (DC3.3V電源回路) | |
| PICマイコン用に専用電源を用意しました。DAC基板にもDC3.3Vラインがあるのでそこから取ってもいいのですが、折角基板があるので使用しました。 | |
| (部品実装するとこんなにコンパクト) | |
| 5Vのレギュレータはケースに熱を逃がせるように水平に、3.3Vのレギュレータは発熱しないとおもいますので基板に垂直に取り付けています。 | |
| (内部の配線はこんな感じになってます) | |
| 基板化した回路はピンヘッダのコネクタを経由して別基板に接続するようにしていますので、メンテナンスがさらに便利になっています。今回は特に全体の接続図は用意しませんでした。過去の記事を参照しながら各自考えて下さい。 | |
| (背面から内部の接続を見るの) | |
| さすがにUSB DACの基板は既製品ですので、他基板と比べると少し違和感がありますが、まあ良しとしましょう。 | |
| (メンテナンスした統合DAC) | |
| 今回の目的として液晶表示色のデザイン統一があります。それにより液晶色のバリエーションを切り換える必要が無くなったので、それ用のボタンを排除しました。すっきりした前面パネルになりましたね。 | |
| (背面から見た姿) | |
| 背面は全く変わっておりません。光デジタル入力の周辺の変な穴は前製作の影響です。 | |
| (入力切り換えの表示) | |
| 液晶の背景色を黒にして他機器とデザインを統一しました。前よりずっと落ち着いて見やすくなりました。今回のPICマイコンのソフトは液晶のパレット色を少しいじっただけなので、特にソースファイルは用意しておりません。ご理解下さい。 | |
| このように自作オーディオ機器はどんどん進化してきております。これからもまだまだやりますよ。今後ともオーディオクラフト工房をよろしくお願いいたします。 | |
|
|
|
|
オーディオクラフト工房へ戻る |
|
|
|
|
|
|
|