|
|
|
|
更新日:2026年1月23日 |
|
|
|
|
| スケルトンタイプのFMステレオラジオの製作が2022年4月、表示部分を液晶モジュールタイプにしたものが2023年9月、その後いろんな改良や機能を追加してきましたが、ついに最新状態となりましたので、公開いたします。今回行った部分は次の通りです。 | |
| ・液晶モジュールをSPI接続タイプに変更する ・マイコンのクロックを8MHzにする ・液晶モジュールのバックライトを消せるようにする ・電池残量表示を追加する |
|
| 今回も改良した部分しか説明しませんので、過去記事も参照下さい。 | |
| FMステレオラジオにオフタイマーを追加する | |
| FMステレオラジオにメモリーを追加する | |
| FMステレオラジオを再び・追記 | |
| FMステレオラジオ再び | |
| (最新状態となったFMステレオラジオ) | |
| 電池残量表示以外は既にAMラジオでも導入していますので、難しい内容ではありません。 | |
![]() |
|
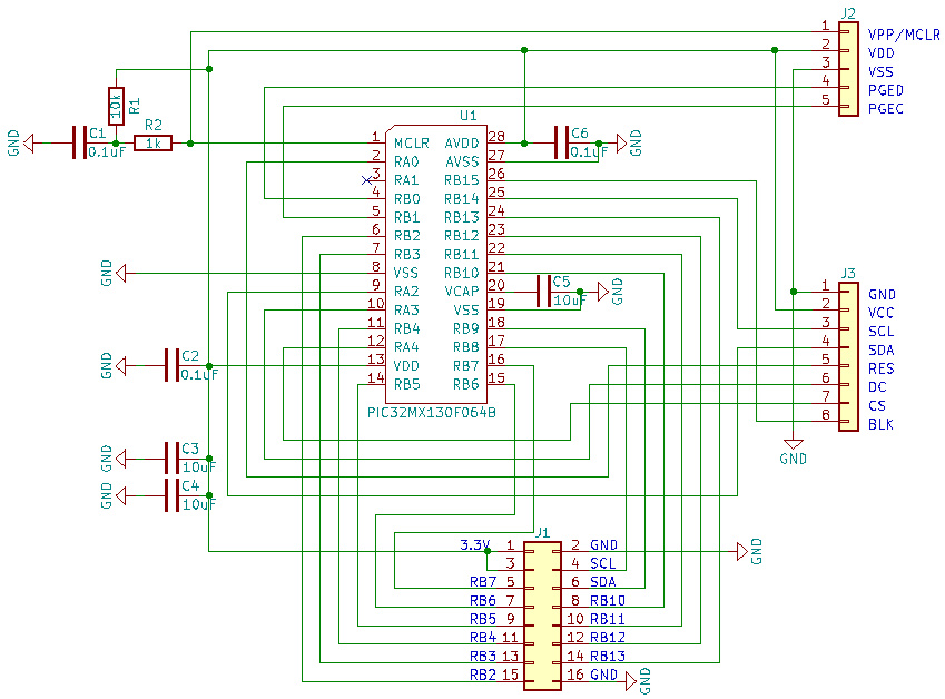
| (SPI接続80x160ドット液晶モジュール駆動のマイコン回路) | |
| SPI接続の液晶モジュールを駆動する回路図です。既にAMラジオ等に導入していて、基板も余っているので、速攻で作れると考えていました。とりあえず手持ちにマイコンが無くなっていたので、気軽にMouserに注文いたしました。まあここは海外から部品を送ってくるので送料が高いのですが、確実に在庫が見つかるので、ポチリました。 | |
| しかしながら送られてきた部品は、あれ?形状が小さいよ。と、ここで気が付きます。SOPを注文したつもりがSSOPになっていたのでした。これじゃ基板が使えないじゃん、ということでSSOPタイプの基板を急遽設計し発注いたしました。 | |
| (SSOP用に基板を新作しました) | |
| 基板は昨年のかなり前に注文していたので、いつもの通りPCBWayさんにお願いいたしました。最近は中国情勢の影響で基板が発注しずらくなっているようですが、この時点ではまだ大丈夫でした。とりあえず、マイコンがSOP、SSOPどちらでも使える状態になったので、良しとしておきましょう。 | |
| 今回バックライトを消せるようにするためにスイッチをひとつ追加しています。 | |
![]() |
|
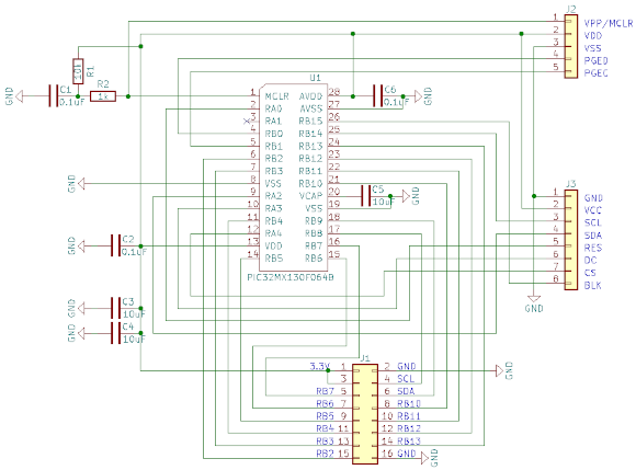
| (PIC32MXマイコンのポート割り付け) | |
| 電池電圧を測定するAN4(RB2)、バックライト消すSW5(RB6)を追加しています。液晶モジュールが前回まではSPI接続ではなかったので、そういう意味では沢山変わっている内容ではあります。 | |
![]() |
|
| (入力ポートの機能) | |
| SPI接続の場合、クロックを早くしないと表示の更新スピードが遅くなるとの観点から今までは48MHzで駆動していましたが、消費電流を減らすために8MHzにします。パラレル接続の時は8MHzだったので、不思議に思われるかもしれませんが、移植するベースが色々とあるので、改めて8MHzであることを確認しておきます。 | |
![]() |
|
| (クロック周波数の8MHzを確認) | |
| オフタイマーにタイマー2(TMR2)を使用しています。クロックを変えたことで影響がでるので、ここも再度確認しておきましょう。 | |
![]() |
|
| (TMR2の詳細設定) | |
| 前回までの液晶モジュール基板と今回の液晶モジュール基板とでは基板のコネクタのピン配置が異なっています。新しく配線し直すより、変換ケーブルを作った方が楽ですね。 | |
| (SW5を追加した変換ケーブル) | |
| 液晶モジュール基板はホットボンドで固定した方が楽と思います。下写真のように、液晶の上下部分に乗せて素早く貼り付けます。ホットボンドが固まるまでそのまま保持して待ちましょう。 | |
| (液晶モジュール周辺のスイッチ類) | |
| 液晶のバックライトを点灯した状態で、音量のボリュームを絞って、消費電流が約72mAで、かなり流れております。 | |
| (液晶のバックライトを消した時) | |
| この状態で約50mAとなります。バックライトを消すだけで電流値が70%にまでなりました。単二電池なのでそれなりの期間は持つと思いますが、低消費電力はありがたいです。 | |
| (電池残量表示があります) | |
| OFFタイマーの時間表示の下にある赤いバーが電池残量表示です。 | |
![]() |
|
| (電池電圧に対応した残量表示) | |
| 電源スイッチを通った後の電圧を抵抗で分割してその電圧を測定して残量表示にしています。マイコン自体は3.3Vで動作していますので、丁度半分の位置で測定しています。 | |
| これからはFMラジオが重要になってきます。民放AM放送も次々とFMに移っています。今一度FMラジオを備えておく必要がありますね。 | |
| 今年もまだまだやります、オーディオクラフト工房をよろしくお願いいたします。 | |
|
|
|
|
オーディオクラフト工房へ戻る |
|
|
|
|
|
|