|
|
|
|
更新日:2023年9月27日 |
|
|
|
|
| 前回の統合DACの製作で使用しました、80x160ドット液晶モジュールを個人的に気に入りましたので、昨年春に製作したFMステレオラジオを改造して取り付けました。ただ表示部分だけを差し換えても面白くないので透明ケースも作り直しました。AM放送のFM化もかなり浸透して来ましたし、これからの備えとして是非とも作製して手元に置いておきたいFMラジオです。昨年の製作記事はこちら。 | |
| FMステレオラジオを作ろう | |
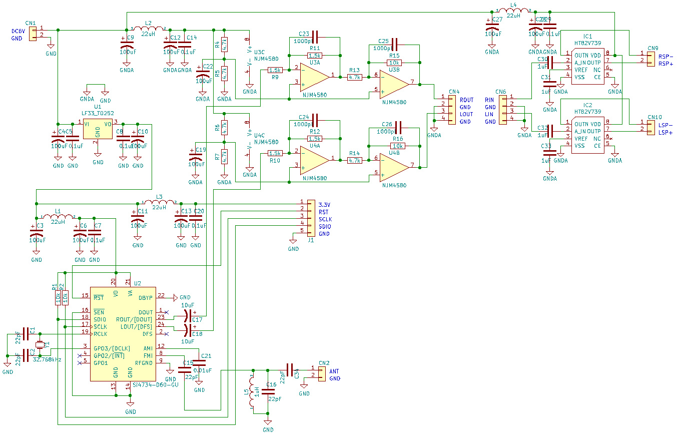
| 基本的には7セグメントLED表示を80x160ドットのカラー液晶に交換したものです。カラー液晶モジュールを駆動するためにマイコンも変えています。毎回同じような構成ですが、今回はこのようになっています。 | |
![]() |
|
| (FMステレオラジオの内部構成概要) | |
| 今回のラジオの特徴を記します。 ・受信周波数は76MHz〜94MHz付近。(プリセットはそれ以上も可能) ・選局はマニュアルとプリセットが可能。 ・プリセット局数は12局。プリセットごとに自動ステレオと強制モノラルの設定が可能。 ・電源回路はフィルターを構成して回路のノイズを低減。 ・DSPチップは旧シリコンラボ製のSi4734を使用。(Si4735も使用可能) ・周波数などは80x160ドットのカラー液晶に表示。 ・DSPラジオ特有の高音出力ひずみはローパスフィルタで低減。 ・スピーカーアンプ搭載でステレオスピーカー内蔵。 ・単二電池4本駆動。電池交換しやすい構造。 |
|
| まずは完成した姿をご覧ください。 | |
| (リニューアルしたFMステレオラジオ) | |
| 如何でしょうか。周波数表示がカラーになって良い感じです。ケースも透明感を増しています。まずはマイコン以外の回路図はこちらです。 | |
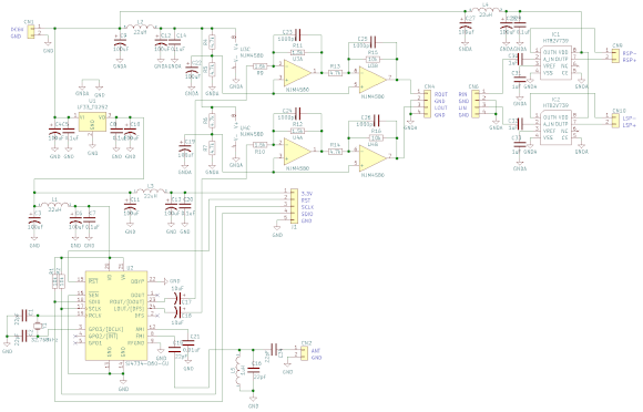
![]() |
|
| (FMステレオラジオの回路図) | |
| 音声アンプのICは今では入手不可となったICを使用しています。昨年の作品を改造したのでそのままにしています。新しく作られる方はこの部分の検討をお願いします。 | |
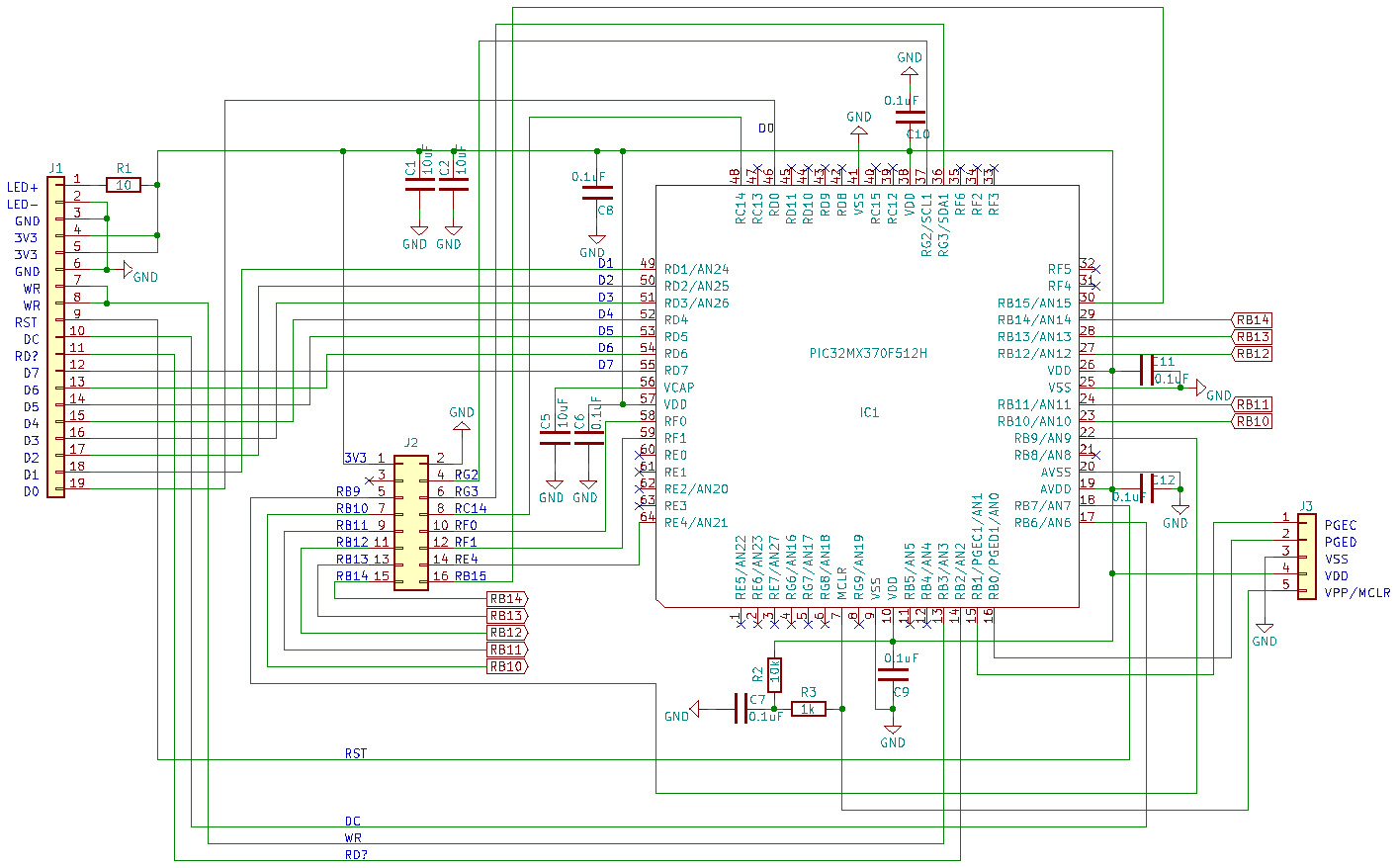
| カラー液晶駆動とDSPチップを制御するマイコン回路はこちらです。 | |
![]() |
|
| (80x160ドット液晶モジュール駆動のマイコン回路図) | |
| DSPチップの制御もこのマイコンで行っていますので、今までのFMラジオ基板に取り付いていたPICマイコンは使用しません。80x160液晶モジュールについては私の過去の記事を参照下さい。激安おもちゃから摘出した物を使用しています。 | |
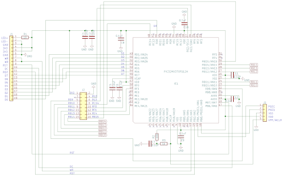
![]() |
|
| (PIC32MXマイコンのポート割り付け) | |
| SW1は選局切り換えスイッチを接続します。 | |
| (SW1のスイッチ操作) | |
| 選局にはボリュームを使用します。このボリュームはAN13に接続しています。SW1でこのボリュームをマニュアルとプリセットの切り換えが出来ます。プリセット操作時はボリュームを12分割してその位置に応じてプリセットされた周波数で選局します。プリセットの周波数はソースファイルを確認下さい。プリセット操作時は自動ステレオと強制モノラルの設定がプログラムで出来ます。 | |
| PIC32MXのプロジェクトファイルはこちらです | |
| (液晶モジュールを駆動する基板) | |
| 80x160ドット液晶モジュールは専用基板を作っていますので、それを使用します。マイコン周辺回路がコンパクトになってとても便利です。液晶モジュールの裏面に厚みのある両面テープでマイコン基板に貼り付けます。 | |
| (液晶モジュールと一体化した基板) | |
| この液晶モジュールと専用基板は結構重宝しそうです。今後も何かの製作に使いたいと思います。 | |
![]() |
|
| (液晶モジュールに表示するデザイン) | |
| 液晶モジュールへの表示は上図のデザインです。今回はシグナルの強さとしてDSPチップからのRSSIの数値を表示しています。 | |
| (従来の基板からPICマイコンを取り外します) | |
| DSPチップの制御は液晶モジュールのPC32MXマイコンから行いますので、従来の基板からPICマイコンを取り外します。今まで7セグメントLED表示に接続する配線が多くありましたが、それら全てが無くなります。最小限の配線で接続することが出来ます。その辺りは回路図を見て各自で配線をお願いいたします。 | |
| 今回のFMステレオラジオの特徴は液晶表示他にケースを完全透明にしたことです。前の製作には透明PET樹脂板とLアングルのアルミ材を使用してケースを作っていました。それはそれで良かったのですが、デザインはイマイチでした。今回は完全透明を目指しました。 | |
| (定番の2mm厚PET板) | |
| ケースは2mm板で作製します。大きさは変えていないので、この板1枚で作製出来ます。 | |
| (5mm角のアクリル角材) | |
| アルミのLアングルの代わりに5mm角のアクリル角材を使用します。 | |
| (アクリル用接着剤) | |
| PET板とアクリル角材はアクリル用接着剤を使います。基本隙間に流し込む接着剤なので、樹脂を溶かしながら接着します。どこかに溜まると確実に樹脂を溶かしていきますので、気を付けて使用して下さい。 | |
| (前面の板材) | |
| 前面の板材の加工の様子です。上側に5mm角材を接着しています。ボリュームが入る穴がなぜか大きすぎました。PET板材なので、アクリル板材の時のように突然割れることはありませんので、安心して穴を開けることが出来ます。 | |
| (背面の板材) | |
| 後で位置合わせをした後に開ける穴もありますので、写真の穴が全てではありません。この辺りの接続方法などは昨年の製作記事を参照下さい。 | |
| (側面の板材) | |
| 3辺に5mm角材を接着します。組み立てを考えて板材を加工して角材を貼り付けてます。 | |
| (組み立てるとこうなります) | |
| 上部はこのようになりました。アルミLアングルを使っていた時と比べてかなりスッキリとした感じになりました。まあ細かく見ると隙間とか接着剤多すぎとかあります。 | |
| (各部品を取り付けた状態) | |
| (背面はこんな状態です) | |
| 配線はかなり減ったので、見栄えがスッキリとしました。高級感も増しましたね。 | |
| (合体した背面からの様子) | |
| 透明の上部と板状の下部とはピンヘッダーを介して接続します。位置合わせに苦労しますが、この辺りは現物合わせで穴加工すると良いと思います。 | |
| (液晶の色表示パターン) | |
| SW2を押す毎に液晶のカラーパレットを変更出来ます。好みの色を選択出来ます。但し外部記憶していないので、電源を切ると元の色に戻ります。 | |
![]() |
|
| (8種類のパレット) | |
| 今回も使う色は7色です。画像データはパレット0の色で作成して、パレット色を変えることで画面の色デザインを行っています。ちなみに今回の初期値はPALET=3です。 | |
| (マニュアル表示とモノラル表示) | |
| 画面左上がマニュアルとプリセットの表示、右上がステレオとモノラルの表示となります。 | |
| このようにしてFMステレオラジオを新しく衣替えすることが出来ました。とても楽しく出来たと思います。私の場合FM放送はケーブルテレビの再送で聴いていますが信号の強さが50ちょっとなんでちょっと弱いような気がしています。今後はこの辺りの部分について少し調べていきたいと思います。もちろん外部アンテナを接続して屋外で聴くのも楽しいと思います。自作ラジオを準備しておいて、いざという時に備えて下さい。今後もオーディオクラフト工房をよろしくお願いいたします。 | |
|
|
|
|
オーディオクラフト工房へ戻る |
|
|
|
|
|
|