|
|
|
|
更新日:2020年6月16日 |
|
|
|
|
| 半年以上ぶりの更新です。昨年秋からちょっとレトロPCに集中しておりましてオーディオクラフトまで手が回っておりませんでした。今回はFMラジオを作ります。過去にTVの音声をリビングの手元で聞くためのFMトランスミッターを製作しました。その記事はこちら。 | |
| FMトランスミッターを作ろう | |
| この受信には既製品のFMラジオを使用していたのですが、都度周波数を合わせたり、電源につないだりするのがとても面倒でした。そこで今回はこのFMトランスミッターのみが受信可能なFMラジオを製作しました。ソフトを改造することで複数の局が聞けるようにすることも可能ですのでそのあたりは皆さん自由にして下さい。専用のFMラジオとしたことでリビングでTVの音声を手元で簡単に聞けるようになったので大変便利になりなりました。 | |
| (完成した姿です) | |
| 結構良い音がしますので、ドラマの音声もばっちりです。電源は単二電池を2本使用します。多分長持ちすることでしょう。 | |
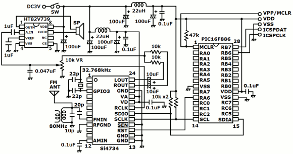
| 回路図はこちらです。クリックすると大きく見ることが出来ます。 | |
![]() |
|
| (一局受信FMラジオ回路図) | |
| ラジオ部分は定番のSi4734を使用します。随分前に入手したものですが、過去の製作から使いまわししております。Si4735でも全く同じソフトウェアで動かすことが可能です。スピーカーアンプも定番のHT82V739を使用します。低電圧で駆動出来る割には出力がそこそこあって使い易いと思います。PICマイコンはI2CでSi4734をコントロールしているだけですので、もっと少ピンでもよいですね。前に製作したFMトランスミッターはステレオ対応ですが、今回はTVの音声を手元で聞くということに徹しているのでモノラルとしています。電源回路にLCフィルターを入れていますがおまじない程度かもしれません。FMアンテナ部分に80MHzの高周波コイルを使ってますが、これも過去の製作の使いまわしです。現在入手困難かもしれませんが製作をされる方は何とかして下さい。インダクタンスでも代用出来ると思います。 | |
| (ホームセンターで購入したタッパ) | |
| 今回の製作はこのタッパを見つけたことで一気にスタートしたということです。最近ふとこのような製作をしたいと思い立ち色々とケースの構想を練っていました。最初は一升枡を使うことを考えてホームセンターを物色していたところ偶然このタッパを見つけたのです。蓋がケースと密閉出来るようになっており、簡単なスピーカーBOXにはぴったりと思います。 | |
| (とても懐かしいスピーカーを取り出してきました) | |
| (Scanspeak製5cmフルレンジスピーカー) | |
| 恒例夏のスピーカー祭り(?)に使用していたスピーカーです。Stereo誌2013年8月号のものです。さすがに毎年スピーカーを製作していると置く場所がなくなりますので、過去のものはユニットのみ残しお蔵入りとなっております。このスピーカーもその対象となっておりました。今回のFMラジオの製作にあたり蘇ったということです。 | |
| (蓋の部分に穴を開けます) | |
| 穴の加工は過去の製作記事を参照して下さい。 | |
| Scanspeak製5cmフルレンジ(Stereo誌2013年8月号)を作ろう | |
| 今回使用したケースの材質は結構粘り気のある樹脂ですので、ひび割れすることもなく、なんとかうまく開けることが出来ました。ネジ穴はφ3のネジが入るようにあけています。写真ではちょっとずれているところもありますがご愛嬌。 | |
| (ケースとスピーカー間に挟みこむゴムシート) | |
| 1mm厚のゴムシートを必ず挟みこんで下さい。ゴムシートから、円がカット出来るカッター歯のついたコンパスみたいなもので簡単に切り出すことが出来ます。ネジ穴はポンチであけましょう。 | |
| (なかなかうまく取り付けることが出来ました) | |
| (こんな感じです) | |
| ここまで出来たらもう完成したと言ってもよいでしょう。あとは定番の回路を組んでケースに入れ込むだけですから。 | |
![]() |
|
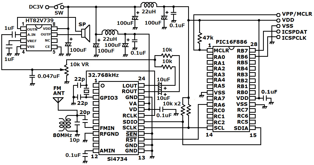
| (PICのポート割付け) | |
| 私的にはとても使いやすいPIC16F886をいつも使用していますが今回に限ってはもっと少ピンでも良かったですね。このあたりは皆さんで工夫して下さい。 | |
| PICマイコンのプログラムソースはこちらにあります。 | |
| (こんな感じに仕上がりました) | |
| 過去の製作品から取り出した基板をいくつか使っておりますので、基板がばらばらになっておりますが、皆さんが新たに作られる場合は1枚基板にされたほうが良いかもですね。見栄えが。 | |
| (ロッドアンテナも付いてます) | |
| 家族からはなぜ透明なのか、と言われましたが、このスケルトンが私には良いと思うのですが如何でしょうか。中身の基板がばらばらなのがよろしくなかったのかもしれません。と言いつつもTVの音を手元で聞くのに大変重宝しております。歳をとってくるとどうしてもこのようなものが必要になってくるのですね。 | |
| 久しぶりのオーディオクラフト工房の更新でしたが、ちょっともの足りなかったかもしれませんね。今年は恒例夏のスピーカー祭り(?)があるのかちょっと気になっています。あれば新作のスピーカーにトライしたいと思います。引き続きよろしくお願いいたします。 | |
|
|
|
|
オーディオクラフト工房へ戻る |
|
|
|
|
|
|