|
|
|
|
更新日:2018年5月5日 |
|
|
|
|
| 今回はちょっと志向を変えてFMトランスミッターを作ります。我家のリビングではTVの音声を手元で聴くためにTV音声をFM波に乗せてテーブルの上に置いたFMラジオで受信しています。長らく別のFM送信機が稼働していたのですが、最近送信の具合が悪く、送信機を作り直そうと思っておりました。最近ではFM送信機用のICがほとんどなく、WEBを探していたら秋月電子さんで次のモジュールを見つけました。 | |
| (FMトランスミッタモジュール) | |
| (新潟精密製:NS73Mモジュール) | |
| 今はもう生産されていないと思いますので秋月電子さんの在庫品のみが流通していると思われる新潟精密製のNS73Mモジュールを使います。周辺部品も少なく大変使い易いモジュールです。周波数の安定度は抜群で音声も大変綺麗に聞こえます。このモジュールを採用して大正解でした。但し周波数の範囲は北米仕様になっていますのでご注意下さい。 | |
![]() |
|
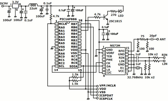
| (FMトランスミッターの回路図) | |
| NS73MはI2Cでコントロールします。そのためにPICを使用しました。ピン数が大量に余るのでもっと小ピンのタイプでも良いかもしれません。私は日頃使い慣れているPICを使用しました。電源はトランスタイプのACアダプターの使用を想定しています。電源回路には一応DCフィルタを構成しています。TVからの音声入力はRCAジャック経由です。そのため一旦抵抗で分割してNS73Mに入力しています。そのまま入力すると音が割れて大変です。さてそのNS73Mのコントロールについてですが、WEBをサーチして諸先輩方のソースを研究させて頂き実装しています。 | |
![]() |
|
| (レジスタ0の設定) | |
| このレジスタの設定のポイントは「AG」を200mVに設定することです。こうしないと音が割れるようです。具体的な設定手順はプログラムソースを見て下さい。 | |
![]() |
|
| (レジスタ1の設定) | |
![]() |
|
| (レジスタ2の設定) | |
![]() |
|
| (レジスタ6の設定) | |
![]() |
|
| (レジスタ8の設定) | |
![]() |
|
| (レジスタ3、レジスタ4の設定) | |
| レジスタ3・レジスタ4には周波数の設定値を入れます。 | |
![]() |
|
| (周波数の計算) | |
| 設定する周波数は上記の計算式に従います。私の場合は89.2MHzに設定してTVの音声をFMラジオに飛ばしています。実際の設定値はプログラムソースを確認して下さい。 | |
| (今回は少し小さめのケースに入れました) | |
| (こんな感じに配置しています) | |
| (過去の製作のケースを流用しています) | |
| (前面にアルミ板のパネルを取り付けています) | |
| (背面にはANT端子を設けています) | |
| ANT端子には60cmくらいのリード線を接続して下さい。 | |
| リビングでTVの音声を手元のFMラジオで聴きとるのに使用していますが大変便利です。以前のものより良い音で音声を飛ばしてくれます。ステレオ感も充分で大変良く出来たと思います。とても優秀なモジュールと思います。いつまでもある部品とは思われないので、皆さんも今のうちにこのモジュールを使って製作されると良いと思います。 | |
| あまりにも便利なのでもう一台作ることになりまして早速モジュールを購入させて頂きました。時間を見て製作をしたいと思います。 | |
| PICのプログラム一式はこちらです。 | |
| 次回はまたオーディオ製作に戻ります。ご期待下さい。まだまだオーディオクラフト工房は続きます。よろしくお願いいたします。 | |
|
|
|
|
オーディオクラフト工房へ戻る |
|
|
|
|
|
|