|
|
|
|
更新日:2024年3月2日 |
|
|
|
|
| 今回はちょっと寄り道をしてFMトランスミッターを作ります。訳ありで音声を飛ばすことになりました。そこで思いつくのはFMワイヤレスマイクです。今回はそれを実現しました。受信機にはFMラジオを使用します。このトランスミッターは簡単に作れるようにモジュールを使用しました。まだ秋月さんで販売されていますので、モジュールそのものの記事はこちらを参照して下さい。モジュールのプログラム設定についてもそこで説明しています。 | |
| FMトランスミッターを作ろう | |
| マイクが接続出来るようにしますので、基板を起こして新作としました。完成した姿はこちらです。素晴らしい仕上がりですね。 | |
![]() |
|
| (完成したモノラル仕様のFMトランスミッター) | |
| トランスミッター部は過去に製作しているので、今回のチョイスはマイクの部分です。秋月さんをうろついているとマイクアンプのキットを発見。丁度良さそうです。ということで、ポチリました。 | |
![]() |
|
| (秋月さんで購入した高感度マイクアンプキット) | |
| 小型に出来ているので今回の製作にはピッタリと思います。但し動作電圧5Vが推奨されていますので電源系が2種類必要になります。 | |
![]() |
|
| (マイクとピンヘッダーは自分ではんだ付けします) | |
| マイク部はトランスミッターから離したかったので小型のケースに入れました。 | |
![]() |
|
| (小型ケースに入れたマイクアンプ) | |
| トランスミッター部との接続にはステレオジャックを使用します。ステレオのケーブルでつなぎます。 | |
![]() |
|
| (ケースにピッタリ収まりました) | |
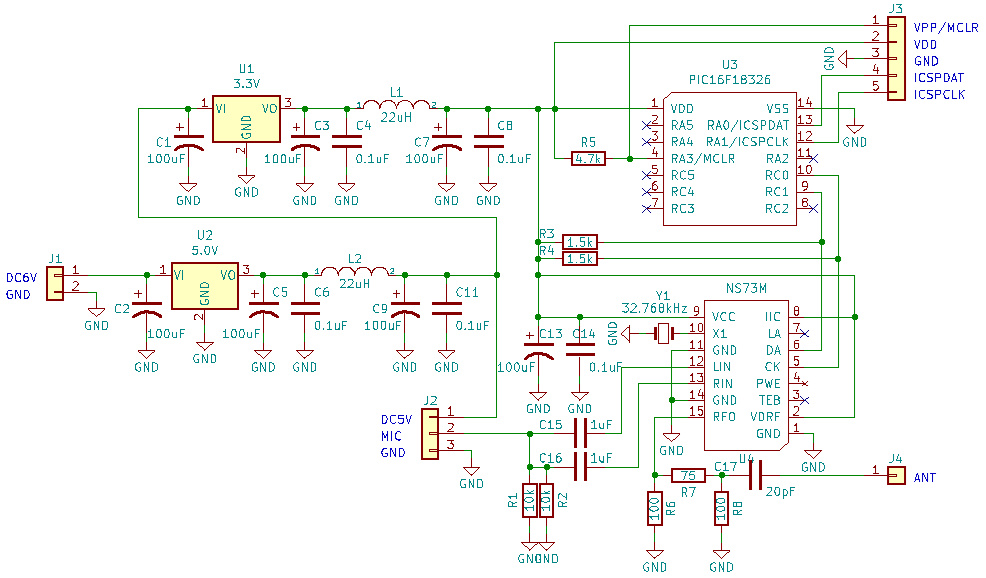
| 回路図を示します。過去に製作したものと基本構成は同じです。 | |
![]() |
|
| (FMトランスミッターの回路図) | |
| 制御のPICマイコンは小ピンでそこそこ容量のあるものを今回使用してみました。FMトランスミッターのモジュールは今は亡き新潟精密さんのものですね。秋月さんでまだ在庫が豊富にあるようです。私は使い易いと勝手に思っています。このような高性能のモジュールが開発設計出来ても会社って続かないこともあるんですね。 | |
![]() |
|
| (大陸より基板が到着) | |
| 今回もPCBWayさんに基板試作をお願いしました。ガーバーアップから約1週間で到着するので大変便利です。但し円安の影響で送料が重くなるので最近は2種類の基板が設計出来てから発注するようにしています。 | |
![]() |
|
| (部品実装しました) | |
| 今回ちょっとパターン配線をチョンボしまして、2カ所をハンドで修正しています。ということでマイコンはソケットを使っています。インダクタは普通の物を使いました。 | |
![]() |
|
| (PICマイコンのポート割り付け) | |
| PICマイコンは秋月さんをうろついて、PIC16F18326を選択しました。小ピンでわりと安いのですが、容量はそこそこあります。これから小ピンのメインにしたいです。久々のPIC16Fだったのですっかりプログラムがついていけなくなっておりました。幸いにもMCCが使えるので、なんとかなった次第です。 | |
![]() |
|
| (I2Cが使えるペリフェラルを組み込みます) | |
![]() |
|
| (クロックはHF内部発振を選択) | |
| スピードは初期値の通り16MHzとしました。1/4分周されます。 | |
![]() |
|
| (I2Cのマスターを選択して割り込みを有効に) | |
![]() |
|
| (I2CはRC0,RC1を選択) | |
![]() |
|
| (I2Cは割り込み有効になっています) | |
| ジェネレートしてソースを生成します。 | |
![]() |
|
| (main.cでも割り込みを有効にする) | |
| main.cに生成されたソースは割り込みがコメント化されています。上図の部分については必ずコメントを外して下さい。ここで有効にしていないとI2Cが動作しません。 | |
| PIC16Fのプロジェクトファイルはこちらです。 | |
![]() |
|
| (ケースは透明PET板で自作) | |
| ケースは定番の2mm厚の透明PET板で作りました。3mm角のアクリル棒をコーナーに使って接着しやすくします。 | |
![]() |
|
| (天面板を取り付けるために20mmナットを接着) | |
| 20mmのM4のナットをコーナーに接着して天面板を取り付ける構造としました。万能ボンドを使ったのでちょっと流れ過ぎました。 | |
![]() |
|
| (コネクタはサイドに集めました) | |
| 基板はケースにホットボンドで接着しています。 | |
![]() |
|
| (使う時にはこうなります) | |
| マイクは本体より離して設置するので、長いステレオケーブルで接続しました。アンテナ線は70cmくらいのリード線を使います。 | |
| マイクは結構高感度ですので、周りの音をかなり拾ってくれます。送信周波数はPICのプログラムで設定してあるので、固定です。受信側も周波数を固定出来るので、周波数がずれて受信が出来なくなることを防いでくれます。 | |
| 突然の寄り道はいかがでしたでしょうか。次回はこの受信側を新しく作り直します。ご期待ください。これからもオーディオクラフト工房をよろしくお願いいたします。 | |
|
|
|
|
オーディオクラフト工房へ戻る |
|
|
|
|
|
|