|
|
|
|
更新日:2024年3月8日 |
|
|
|
|
| 今回はスイッチを入れると決まった周波数のみを受信出来るFMラジオを作ります。過去にも作りましたが持ち出しやすいようにより小型化にしました。前回作製したFMトランスミッターを受けるも良し、地元のFM局を受けるも良し、災害時の持ち出しにも良いのではないでしょうか。私の場合はFMトランスミッターの専用受信機として使用します。トランスミッターの記事はこちらを参照下さい。 | |
| FMトランスミッター(モノラル)を作ろう | |
| 完成した姿はこちらです。かなりの小型化を行いました。 | |
| (完成した一局受信FMラジオ) | |
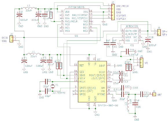
| 回路図を示します。DSPラジオですので基本構成は過去のものと同じです。 | |
![]() |
|
| (一局受信FMラジオの回路図) | |
| 制御のPICマイコンは前回から小ピンでそこそこ容量のあるものを使用しています。8bitマイコンなのでプログラムの作法を思い出すのにちょっと苦労しましたが、一度経験するとあとは簡単ですね。この辺りの説明は前回のFMトランスミッターの記事を参照して下さい。DSPラジオのチップは定番のSi4734(4735)を使用します。過去の作品から移植して使用していますので、まだまだ使えます。今回は小型化のため電池2本の3V仕様としました。音声アンプは定番のHT82V739ですが、3Vで使用することになります。DSPチップから音声出力に漏れてくる高音域のノイズについて今回はセラコンのみで取り除いていますので、気になる方はLCフィルターなどを構成下さい。一局なので周波数を合わせる部分はありません。プログラム化した周波数のみを受信します。 | |
| (今回も懲りずに基板化しています) | |
| 基板はPCBWayさんに試作をお願いしました。いつもの通り、ガーバーアップから約1週間で基板が到着します。とても便利です。正直なところ円安がこれ以上進まずに戻ってくれることを望みます。 | |
| (部品実装しました) | |
| 今回もI2Cのパターンをチョンボしていますので、マイコンはソケットを使用して取付し、基板の配線を変更しています。インダクタは普通の物を使いました。音声アンプのICは現在DIPタイプはありませんので、SOPタイプを変換基板で取り付けると良いと思います。私は過去の製作から取り出して使っています。 | |
![]() |
|
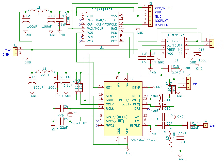
| (PICマイコンのポート割り付け) | |
| PICマイコンはPIC16F13826を使用します。8bitでもMCCが使えるので昔の物よりかなり使い易くなっています。 | |
| PIC16Fのプロジェクトファイルはこちらです。 | |
| (ケースは透明PET樹脂板で自作) | |
| ケースは定番の2mm厚の透明PET板で作りました。大きさをピッタリに作れるので、アルミケースが必要な場合を除いてこれからの私の製作にどんどん使っていきたいと思います。今回は少し大きいのでコーナー補強には5mm角のアクリル棒を使いました。上の写真のように上手く作れたと思ったのですが、組み込みにはかなり苦労しています。スピーカーを取り付けるのに手間取りました。 | |
| (横後ろから見た姿) | |
| ロットアンテナは過去製作品から取り外しました。昔にどこかで買ったような記憶があります。まあ最近はほとんど見かけませんので、古いラジオを分解するなどして使って下さい。電池は単二サイズにして使用時間を稼いでいますが4本の場合より確実に寿命は短いかと。電池が重たいので安定性は良いと思います。 | |
| (側面からはこんな感じ) | |
| ぴちぴちまで詰め込みました。結構小型化出来ましたね。 | |
| (背面からはこうなってます) | |
| 過去のFMラジオやAMラジオと同様に底板には13mm厚の集成材を使いました。底板と上部の透明ケースとはジュラコンキャッチで固定しています。今回は小型化しているので、背面のみに設置しました。これで電池交換も簡単ですね。 | |
| 早速、FMトランスミッターの受信用に使っています。どちらも小型化しているので重宝すると思います。今回、一局受信専用として製作しましたが、スイッチなどで複数局受信にするのも面白いかもしれません。 | |
| これからもオーディオクラフト工房をよろしくお願いいたします。 | |
|
|
|
|
オーディオクラフト工房へ戻る |
|
|
|
|
|
|