|
|
|
|
更新日:2014年4月20日 |
|
|
|
|
| このページには新しい関連製作があります。こちらも見て下さいね。 工房(187) 工房(183) |
|
|
|
|
| 現在のオーディオ環境のアンプはデジタル(D級)アンプですが、ひとつのICでステレオ分をまかなっています。この場合、ステレオの分離が良くないとか(まあ、それでも充分とは思いますが)と言われる場合があります。今のままでも充分に高音質なのですが、今回はそのICをBTL接続で使用して、ふたつのICでステレオアンプとして製作します。新しいアンプは、更に高音質になったと思います。それでは製作をスタートしましょう。 | |
![]() |
|
| (テキサスインスツルメンツ製TPA3122D2) | |
| 定番のICを今回はBTL接続で使用します。出力のパワーもアップしますね。 | |
![]() |
|
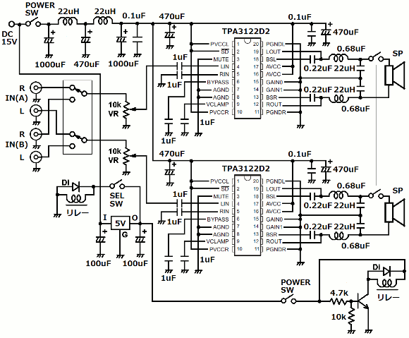
| (デジタルアンプの全体回路図) | |
| 今回は全体の回路図で示します。これで再現性も向上しますね。アンプはBTL接続をしているので原理的に電源ON時のポップアップノイズは発生しません。この場合、スピーカーのリレーは不要では? と、思われるかもしれませんが、電源をOFFする時に、ポツ音が出ます。リレーはそれを防ぐのに使っています。アンプの電源電圧は前回と同じく15Vを使用しますが、このICはそれ以上の電圧でも動作可能です。そのため、切換えに使うリレーを電源電圧に依存しないように、5Vとしました。このままでは、電源をOFFしても電源ラインの電解コンデンサの容量で、リレーがOFFする時間がずれて、ポツ音を防ぐことが出来ません。そのため今回は電源スイッチを2回路にして電源をOFFすると同時にスピーカーのリレーの電源もOFFします。これにより電源OFF時のポツ音発生を無くすことが出来ました。 | |
| (BTL接続アンプ基板) | |
| オーディオ製作なので電源以外のコンデンサはフィルムコンデンサを使用します。特に入力系のコンデンサで音質が変わるとのことですので、チョイスは重要です。写真では入力部のコンデンサはフィルムコンデンサですが、最終的には両極性のMUSEコンデンサを使いました。スピーカー出力部のコイルとコンデンサも贅沢仕様(?)としました。 | |
| (デジタルアンプの内部接続) | |
| 電源ラインに今まで外付けで構成していたノイズフィルタ部を内部取り込みとしました。内部の電源とGND、スピーカー出力の配線ラインはφ1.6mm程度の銅ワイヤーを使いました。これで充分な電流を供給出来るでしょう。音質向上に効果があると信じて。 | |
| (前面アルミパネル仕様としたデジタルアンプ) | |
| いつものタカチのケースですが、今回使いまわしのため、別の1mm厚のアルミパネルで化粧します。パネルの取り付けは少し工夫してみました。 | |
| (背面もなぜか高級感が・・・) | |
| 入力部は2系統としてリレーで切換えて使います。USB-DACが2台あるので、再生ソースに応じて使っています。 | |
| せっかく、アンプを新装したので、USB-DACもそれに合わせて新装しましょう。 前回のUSB-DACの記事はこちら USB-DACの電源を外部から供給する |
|
| (USB-DACもケースを新装) | |
| とりあえずハイレゾ対応でないほうのUSB-DACをケース新装します。入れ換えただけではスカスカなので、金属板を入れて少し重たくしました。高級感が出ますね。 | |
| (USB-DACをそのまま背面から出します) | |
| (ノイズフィルタ付きのDC5V電源回路) | |
| 同じように外付け対応だった電源部も内蔵しました。これで周辺が少しすっきりします。 | |
| (こんな感じで如何でしょうか) | |
| 前面のアルミパネルをデジタルアンプと合わせました。見栄えもばっちりですね。 | |
| (並べて置くと、まるで高級オーディオのような風貌) | |
| どうでしょう。何かより一層高音質な音がでるよう感じです。前回のデジタルアンプも大変良い音を出していましたが、今回のはそれよりもまた良い音を出しています。やはり左右の分離が良くなったように感じます。音のひとつひとつが際立っています。まあ個人的な感想ではありますが。BTLの効果は充分でしょう。それは皆さんも良いアンプで楽しい音楽生活を満喫下さい。 | |
|
|
|
|
オーディオクラフト工房へ戻る |
|
|
|
|
|
|