|
|
|
|
更新日:2015年5月17日 |
|
|
|
|
| スピーカーセレクターを作った時にリレーの接点での信号劣化を防ぐために大電流を流せるパワーリレーを使いました。過去の製作を見直してみるとデジタルステレオアンプのOFF時のボツ音対策としてスピーカー回路にリレーを使っていました。このリレーを今回パワーリレーに交換してより高音質を目指します。 | |
| (DC12V駆動のパワーリレー) | |
| 接点は4極ですので、2極づつ並列で使用します。並列にすることで接点抵抗がより小さくなります。DC12Vで動作するリレーですので、回路を少し改造します。 | |
![]() |
|
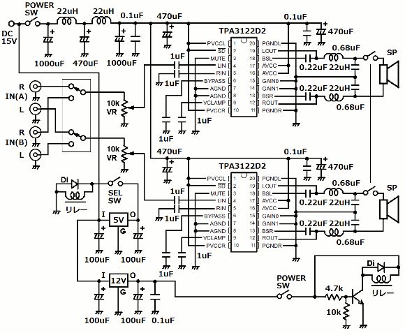
| (デジタルアンプの全体回路図) | |
| DC12Vの電源回路を追加します。電源スイッチをON/OFFすることでスピーカー回路のリレーをON/OFFします。アンプの出力回路をBTL接続としていますので、ON時のポップ音は出ませんが、OFF時に発生するボツ音をこのリレーで防いでいます。 | |
| (スピーカーリレーの部分) | |
| スピーカー端子付近に所狭しとばかりにリレーと12Vの電源回路を配置しました。 | |
| (デジタルアンプの内部) | |
| 結構うまくまとまって入れることが出来ました。 | |
| 音質アップの一環として、接続ケーブルを自作します。現在、各機器を接続するのは70cmから1mのRCAケーブルです。既製品ですので、結構、機器の背面で長さが余っている状態です。この長さも音質に影響すると考えて、機器間を出来るだけ短い長さで接続する必要があります。そこで今回、値段が少し高めのRCAプラグを購入して、ケーブルを自作します。RCAケーブルもそれに合うものを使って下さい。 | |
| (自作したRCAケーブル) | |
| 私のオーディオシステムにはかなりの本数が必要になりますが、プラグが高価なため、徐々に対応してケーブルを交換する予定です。DACとデジタルアンプ間に使用して更なる高音質化を目指しましょう。 | |
| これらの改造でどれだけ音が変化したかは、皆さん各自で体感して下さい。やっぱり自作システムで聴く音は最高ですね。 | |
| 今後もこのように、地道な作業を行って、オーディオシステムを更にグレードアップしていきたいと考えています。まだまだオーディオネタが続きます。次回もご期待下さい。 | |
|
|
|
|
オーディオクラフト工房へ戻る |
|
|
|
|
|
|