|
|
|
|
更新日:2017年5月5日 |
|
|
|
|
| やっと公開するレベルに達することが出来ました。久しぶりの製作でかなりの時間を費やしました。AMラジオ、FMラジオとくれば、次は短波ラジオなのですが、やはり短波ですので、外部アンテナが重要になります。前回の製作でΔLOOP7が復活しました。今回、それとの連動の確認も無事出来たので、まずは回路周りの部分を公開いたします。 | |
| まずは全体の回路構成を示します。 | |
![]() |
|
| (Bluetoothコントロール短波ラジオの回路構成) | |
| 今回の短波ラジオの特徴はΔLOOP7の制御も可能となっているところです。ラジオはBluetoothでコントロールします。短波ラジオにアンテナはとても重要ですが、その都度アンテナの調整を手動で行っていては意味がありません。そこでΔLOOP7の制御もBluetoothでコントロール出来るようにしました。 (上図はクリックすると大きな図面を見れます) |
|
| (Bluetoothコントロール短波ラジオ) | |
| 今回はノイズなどの影響を考慮して、アルミケースに組み込みました。一連のオーディオの製作と同じですね。前面にイヤフォンの端子があるだけで、とてもシンプルな外観です。 | |
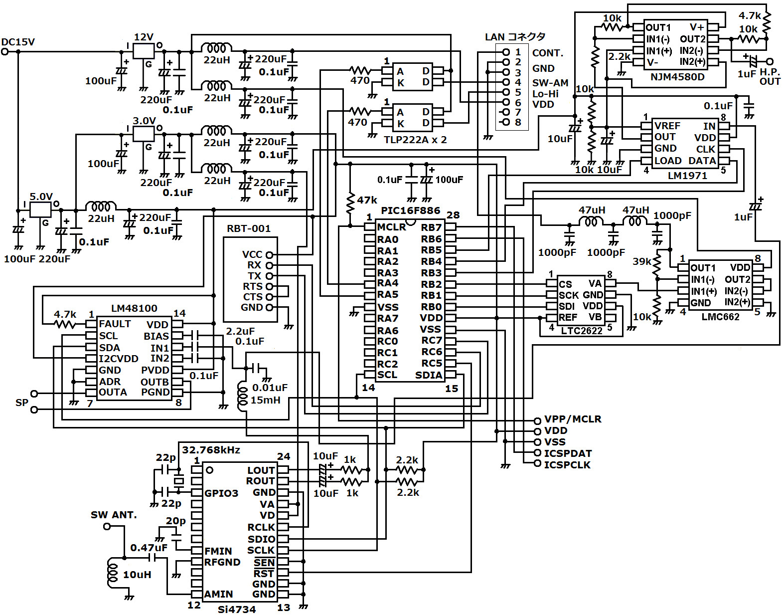
| 次の回路図で全体をつかんで下さい。(クリックすると大きな図面を見れます) | |
![]() |
|
| (Bluetoothコントロール短波ラジオの回路) | |
| ΔLOOP7の制御から説明します。アンテナチューナーへのDC12Vの供給、チューニング用コントロール電圧の供給、同調切換のリレー制御を行っています。PICマイコンから制御しますので、チューニング用コントロール電圧の供給は12bitDAC+OPアンプで行います。12bitDACの電源はPICと同じ3Vを使用しています。ΔLOOP7には最大で12Vのコントロール電圧の供給が必要ですから、OPアンプで約5倍に電圧増幅します。OPアンプの電源は12Vを使用しますので、充分コントロールが可能になります。同調切換にはフォトリレーを使用します。フォトリレーの出力でアンテナチューナー内部のリレーを切換ています。 | |
| (電源回路基板) | |
| 電源回路は大きく3系統あります。DC12V、5V、3Vです。それぞれノイズフィルターを介して5回路の出力を持っています。それぞれの回路部分がノイズの影響を受けにくいようしています。DC12VはΔLOOP7のリレー用電源、ノイズフィルターを介して、ΔLOOP7の回路電源、ΔLOOP7のコントロール用OPアンプの電源に使用しています。DC5Vはノイズフィルターを介して、スピーカー用アンプIC電源、イヤフォン出力用電子ボリューム、出力アンプ用の電源に使用しています。DC3Vはノイズフィルターを介して、PICマイコン、12bitDAC、Bluetoothモジュール、ラジオICの電源に使用しています。電源回路へノイズフィルターを入れることで、受信へのノイズの影響を軽減しています。 | |
| (PICマイコン、12bitDAC、OPアンプ、アンプIC回路基板) | |
| PICマイコンの周辺をまとめています。AMラジオとFMラジオに使用した電子ボリューム付のアンプIC「TI製:LM48100」ついては過去の記事を参考にして下さい。 | |
| BluetoothコントロールAMラジオを作ろう | |
| (その基板の裏面配線) | |
| アンプICは発熱することはないと思いますが、太い銅線でICの底面パッドに接続して、一応の発熱対策としています。 | |
| 12bitDACには過去の製作に使用した「LT製:LTC2622」を久しぶりに使用しました。一応信号系のみ復習しておきましょう。 | |
![]() |
|
| (LTC2622の信号制御) | |
| 3線式のシリアル信号制御でコントロールが可能です。詳細は次回公開予定のプログラムソースを参照下さい。 | |
| (ラジオIC回路) | |
| ラジオ部分には私の定番であるDSP・IC「シリコンラボ製:Si4734」を使用しました。過去の製作より取り出した基板をそのまま使っています。現時点ではSi4734は入手出来ないと思います。Si4735が完成基板状態で購入可能と思いますのでそれを使用して下さい。ソフトはそのまま動きます。 | |
| 今回工夫をした部分はイヤフォン出力回路です。短波ラジオを聴く状態を考えた場合、ΔLOOP7アンテナは窓際にあります。そこからアンテナチューナーまでの距離を延ばすことは出来ませんからΔLOOP7のすぐそばにアンテナチューナーがあります。今度はアンテナチューナーから短波ラジオまでの距離を考えると、お互いが近くにあるほうが良いと考えました。そうすると、短波ラジオのスピーカーで聴くことになります。BluetoothコントロールするPCはノイズの影響を減らすために短波ラジオから離す必要があります。またPCのある机が窓際から離れていたりする場合もあります。その場合、自分自身が短波ラジオのスピーカーから離れているので、聞き取りにくいと思います。そうなると短波ラジオの音声をラジオから離れていても聞きやすくしたくなります。そこで考えました。 | |
![]() |
|
| (短波ラジオの使用状態) | |
| ラジオの音声を飛ばして聴くことです。スピーカーアンプの回路とは別系統でイヤフォン出力を設けて、その出力にBluetooth送信器を接続してBluetoothイヤフォンで聴くという構成です。こうすることで、短波ラジオが窓際にあってPCから離れていても確実にその音声を聴くことが出来ます。そので問題になるのが、イヤフォンの音量調整です。ここを手動でやっていてはBluetoothコントロールの面白みが半減します。そこでこの部分に電子ボリュームを設けてイヤフォンの音量調整もBluetoothでコントロール出来るようにしました。 | |
| 今回使用したのは「TI製:LM1971」です。モノラルタイプの電子ボリュームです。単電源で使用出来るので大変便利と思います。簡単に信号系の理解をしておきます。 | |
![]() |
|
| (LM1971の信号制御) | |
| これも3線式のシリアル信号制御でコントロールが可能です。次回公開予定のソースで詳細を確認下さい。もちろんIC動作の理解はWEB上の仕様書などで確認下さい。 | |
| (Bluetoothモジュール:RBT-001) | |
| Bluetoothモジュールは今回の一連の製作で使用しているRBT-001を使用します。動作電圧がDC3Vなので回路の電源構成を少し注意する必要がありますが、とても使い易いモジュールです。今回はラジオ部分をアルミケースに入れたので、このモジュールは外部に出す必要があります。 | |
| (4極のジャックで接続) | |
| モジュールを小型のプラスチックケースに入れて、4極のジャックでラジオ側に接続するようにしました。電源、GND、RX、TXの線を接続します。ここで注意するのはラジオの電源を入れる前に既にジャックを差し込んでおく必要があります。不用意に抜き差しすると電源ラインがショートする可能性があります。 | |
![]() |
|
| (PICマイコンポートの割付) | |
![]() |
|
| (PICマイコンのEEPROM割付) | |
| PIC内蔵のEEPROMに記憶する情報は上図の通りです。電源を入れた時に前回の内容で立ち上がります。 | |
| PCとUARTでやり取りするデータの定義の説明は次回に行います。現在使い易いようにPCアプリを含めてPICマイコンのソフトも調整を行っております。基本的には正しく動作しているので、回路周りについてはこれ以上の改造はないので、今回の公開となりました。 | |
| (Bluetoothコントロール短波ラジオの中身) | |
| (ΔLOOP7の制御も行うので大変便利) | |
| (背面はこんな感じです) | |
| (Bluetoothモジュールは本体の近くに) | |
| (アンテナチューナーとの接続) | |
| 電源にはDC12V以上のトランスタイプのACアダプターを使用して下さい。部屋の都合からΔLOOP7アンテナを屋外に出せないという環境でどこまでの短波放送が受信出来るのか今から楽しみです。オーディオルームCで使用することになるのですが、マンションで南向きの窓側にアンテナを配置することになります。PICマイコンのソフトとPCアプリは次回に公開させて頂きます。特に短波放送は受信周波数範囲が広いですから、WEB上の周波数データをPCアプリから設定出来ると非常に便利だと思います。 | |
| これからもオーディオクラフト工房をよろしくお願いいたします。まだまだ続きます。 | |
|
|
|
|
オーディオクラフト工房へ戻る |
|
|
|
|
|
|