|
|
|
|
更新日:2016年12月12日 |
|
|
|
|
| 久しぶりにAMラジオを製作しました。今回はBluetoothコントロールとしてスマホから操作出来るようにしました。外観的にはスピーカーしなないのでとてもシンプルに出来ました。またスマホからコントロールすることで、生活スタイル(?)ご劇的に変えることが出来ます。いつでもすぐAMラジオが聴けるという、楽しい生活を。 | |
| まずは全体の構成を示します。 | |
![]() |
|
| (BluetoothコントロールAMラジオの構成) | |
| 今回の製作のポイントは全ての操作をスマホから行いますので、Bluetoothモジュールとアンプが重要になります。特にアンプはボリューム操作がポイントになります。まずは完成した姿を見て下さい。色は派手ですが、ホームラジオっていう感じですね。 | |
| (BluetoothコントロールAMラジオ) | |
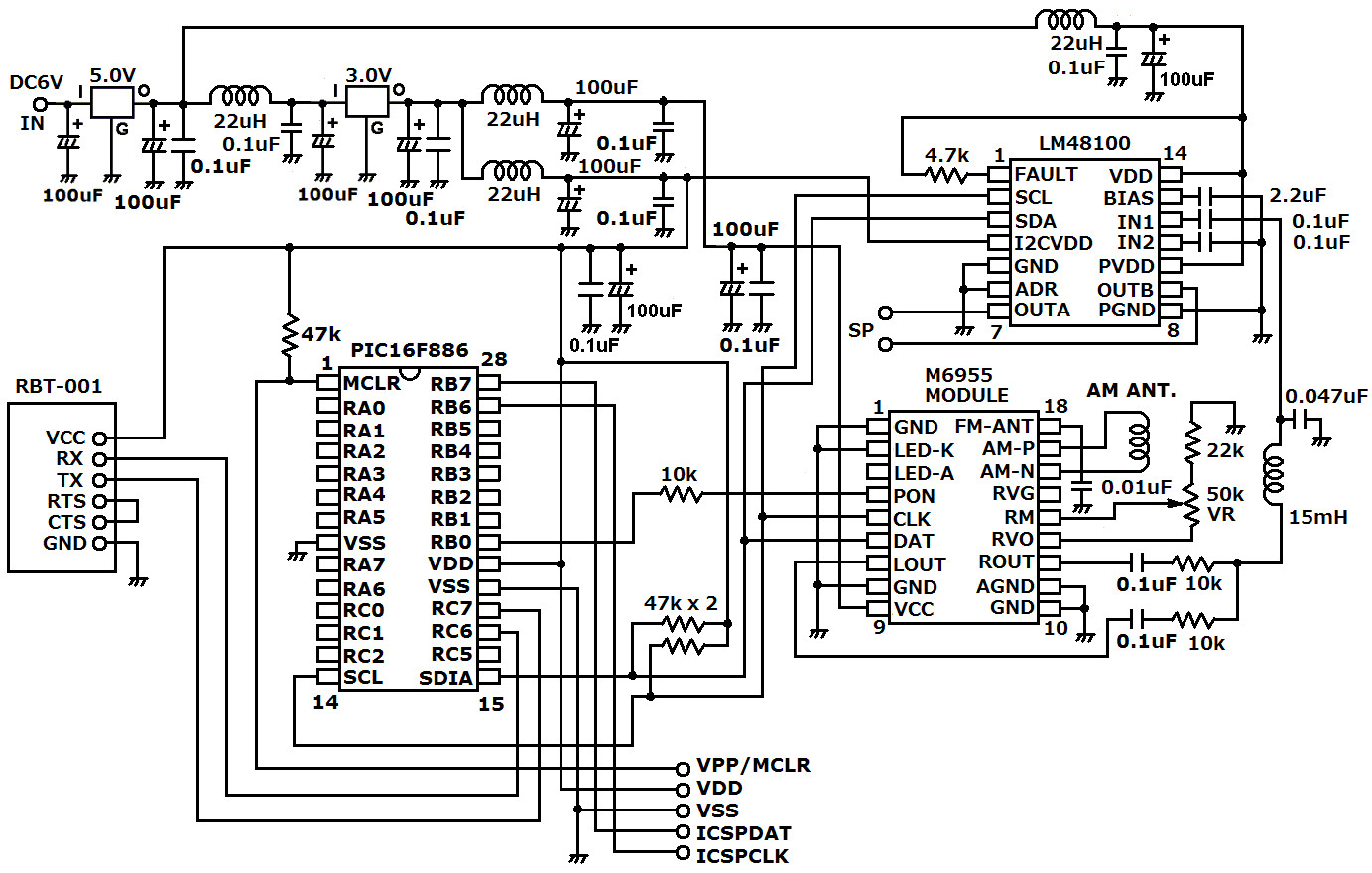
| 最初に回路図を見て全体をつかんで下さい。(クリックすると大きな図面が見れます) | |
![]() |
|
| (BluetoothコントロールAMラジオの回路) | |
| Bluetoothモジュールは比較的購入しやすいRBT-001を使用しました。 | |
| (Bluetoothモジュール:RBT-001) | |
| マイクロテクニカさんの「RBT-001」です。お値段が手頃で使い易いと思います。但しこのモジュールの肝は動作電圧が3.0Vであるということです。従って、回路図を見て頂くと判る通り、マイコンとラジオモジュールは3.0V駆動としています。このモジュールの詳しい使い方はWEB上にありますので、皆さんでググって下さい。マイコンとはUARTで接続していますが、設定はモジュールの初期値の通りですので、通信速度:9600bps、データ:8bit、パリティ:無し、ストップ:1bitになります。 | |
| (ラジオモジュール:M6955) | |
| ラジオモジュールはAitendoさんの「M6955」モジュールを使います。一度経験があるのでとても使い易いと思います。このモジュールはFMもSWも受信可能ですが、今回はAMだけの受信としています。皆さんで工夫して広げて頂けると嬉しいです。 前回の製作はこちらです M6955で分離型DSP-AMラジオを作ろう |
|
| 今回の製作の最大のポイントはアンプ用ICです。ボリュームが操作出来て比較的低電圧で動作出来るものが必要です。ネットをうろうろしているうちにTI製の「LM48100」を見つけました。出力は1W程度ですが5Vで操作してI2Cでボリュームがコントロール出来るので今回の製作にはぴったりと思います。このICは底面にGNDパッドがあるので、これを接続するために変換基板に穴を開ける必要があります。 | |
| (手持ちの変換基板を使用しました) | |
| GNDパッドが後ではんだ付け出来るくらいの角穴を開けます。 | |
| (変換基板に実装したLM48100) | |
| このICはI2Cでコントロールします。I2Cのアドレスは次の通りです。 | |
![]() |
|
| ADR端子をGNDに接続しているので、アドレスは0xF8になります。 | |
| このICはモノラルアンプですが入力が2系統あります。それを指定する必要があります。ICの電源ONと同時に行います。ボリュームの操作と合わせて見て下さい。 | |
![]() |
|
| 入力はINPUT_1を使用しています。ボリュームの操作は5bit(32ステップ)分で行うことが出来ます。このあたりの詳細は後述のPICのソースを見て下さい。 | |
| ラジオモジュールとアンプICとの通信はI2CですがBluetoothモジュールはUARTのシリアル信号です。この信号の定義を決める必要があります。 | |
![]() |
|
| (UART信号の定義) | |
| スマホのBluetoothを経由してPICマイコンに送る信号は5文字の文字列で定義します。スマホのアプリは既に世の中に出回っているものを使っています。PIC側に処理を簡単にするために、全ての操作を5文字に合わせています。ご理解下さい。またラジオ側からも文字列を返すので、スマホ側でもラジオの状態が確認可能になっています。 | |
| 受信周波数の設定: 「F」のあとに周波数を4桁の文字列で設定します。1kHz単位で設定が可能です。よって外国の周波数も設定が可能です。但しAMラジオですので。 |
|
| 受信周波数UP/DOWN: ±9kHzで設定します。ダイレクト設定した周波数が日本のものでなかってもこのUP/DOWでは日本の周波数に戻します。4桁の「0000」はダミー文字です。 |
|
| ボリュームの設定: 上図の通りの設定を行って下さい。ミュートの動作は文字列を送るごとに、ミュートする/しないを繰り返します。ちなみに私はボリュームダイレクトは使用しませんでした。 |
|
| 電源ON/OFF: 実際には全ての電源をOFFすることは不可能です。ラジオが動作している時の電流はボリュームの大きさにもよりますが、70mA〜90mA程度です。電源をOFFすることで、ラジオモジュールとアンプICが低電力消費になります。この時動いているのはBluetoothモジュールとPICマイコンだけですので、動作電流は12mA程度までに下がります。まあ気休め程度とお考え下さい。 |
|
| OFFタイマー: 指定経過分後に電源OFFすることが出来ます。文字列を送ることでタイマー機能をON/OFF出来ます。タイマー機能OFF時は「00min」の文字列がスマホに表示されます。設定範囲は60分後までです。もっと長くしたい場合はPICのソースを皆さんでいじって下さい。 |
|
![]() |
|
| (指定するデータの定義内容) | |
![]() |
|
| (PICマイコンのポート割付) | |
| ほとんど空きポートですので、I2CとUARTがあるPICであればもっと小ピンでも対応出来ると思います。 | |
![]() |
|
| (PICマイコンのEEPROM割付) | |
| 電源を抜いても受信周波数とボリューム値はマイコンの中のEEPROMに記憶しています。電源を入れると前回と同じ状態で動作します。 | |
| 今回のケースは12mm合板で作製しました。簡単ですがその図面を示します。各自で合板から切り出して下さい。 | |
![]() |
|
| (AMラジオのケース図面) | |
| スピーカーは少し大きめのものを使いました。まさしくホームラジオにぴったりという感じになりました。 | |
| (Aitendoさんから購入したスピーカー) | |
| 結構重みのあるスピーカーです。合板の筐体との組み合わせでかなりの迫力があります。但しこのスピーカーには取り付け穴がありません。そこで同じAitendoさんで売られているスピーカーホルダーなるものが必要になります。スピーカーよりそのホルダーのほうが値段が高いという現実は受け止めなければなりません。 | |
| (ホルダーに取り付けたスピーカー) | |
| ホルダーは全部使用する訳ではなく半分くらいが不要ですが、見栄えを良くするためにも是非ともホルダーに取り付けて下さい。 | |
| (電源回路基板) | |
| 大電流が流れるコイルを使用して、LCフィルタを構成して電源から回り込むノイズを抑えています。ということを毎回信じています。 | |
| (PICマイコン、アンプIC、ラジオモジュール搭載の基板) | |
| 製作途中で撮影したため、アンプ前に高周波ノイズを除去するLCフィルターが写っておりません。DSPラジオの出力には高音のノイズがかなり乗っていますので、簡単なLCフィルターで高音部をカットしています。まさしく昔ながらのホームラジオっぽい音を出してくれています。写真右下の半固定抵抗はラジオモジュールから出力される音の大きさを決める部分です。アンプ側のボリュームの初期設定は「19」にしてあるので、その時に適宜な音の大きさになるように皆さんで調整して下さい。 | |
| (アンプIC裏面のGNDの接続) | |
| アンプIC裏面のGNDは基板に穴を開けて太目の銅線で回路のGNDに接続しています。 | |
| (AMラジオ用バーアンテナ) | |
| デジットさんなどで購入出来ると思いますが、巻き線部は動くので、外部からの衝撃を受けないという安全の意味も含めてビニールテープで固定することをお勧めします。 | |
| (合板でのケースの作成) | |
| (スピーカーを取り付ける前面板) | |
| いつものスピーカー工作のように密閉することが出来ませんので、前面板を取り外し可能なようにする必要があります。 | |
| (これらに金具を使いましょう) | |
| ホームセンターで使えそうな金具を購入して構想を練りました。前面板を側面からネジ止めする方法としました。 | |
| (爪付きナットは内側から打ち込みます) | |
| 前面板との間には1mm厚のゴムシートを貼り付けて一応空気が漏れないようにしておきましょう。微妙な段差も吸収して見栄えは良くなります。 | |
| (前面板と箱との取り付けはこんな感じで) | |
| こうすることで中の回路のメンテナンスが簡単に出来るようになります。 | |
| (スピーカーが結構大きいので回路は周辺に配置します) | |
| バーアンテナは回路から出来るだけ離して配置しましょう。Bluetoothモジュールは右側で一番離れたところに置きました。 | |
| (背面はDCジャックのみです) | |
| ACアダプタを電源に使います。必ずトランスタイプのACアダプターでお願いします。AMラジオですから。電圧はDC6V程度が良いと思います。 | |
| さて肝心のスマホのソフトです。私のスマホはAndroidですので、その範疇での説明となります。Google Playからダウンロードして下さい。 | |
![]() |
|
| (このアイコンのアプリをダウンロードして使ってます) | |
| Bluetoothでシリアル通信が出来るアプリです。ボタンが16個用意されていて、そのボタンに送信する文字列を定義することで、ラジオ側に文字列を送れます。ボタンが16個しかないのでどう割り付けるかは悩みどころですが、私の割付の状態は次の通りです。細かいことは示しませんがアプリをダウンロードして頂ければ充分理解出来る内容と思います。 | |
![]() |
|
| (スマホアプリの使用例) | |
| あくまでも例ですので、適当に参考にして下さい。ダイレクトで放送局を選ぶのに9ボタンを使いました。地域によってはこれ以上の設定が必要なところもあると思いますがその場合は他のボタンを置き換えるなどして工夫して下さい。Bluetoothの設定やモジュールとの認識などは特別に説明はしませんので、各自で理解して下さい。 | |
| PICマイコンのソースはこちらから。 | |
| いかがでしたでしょうか。久々の製作にして超重宝する製作とすることが出来ました。今流行のBluetoothでの操作はとても新鮮で楽しく便利ですよ。これからもオーディオクラフト工房は続いて行きますので、よろしくお願いいたします。 | |
|
|
|
|
オーディオクラフト工房へ戻る |
|
|
|
|
|
|