|
|
|
|
更新日:2013年12月18日 |
|
|
|
|
| 前回のくまモンの気圧計・温度計はいかがでしたでしょうか。せっかく良い表示装置になったのですからもっと色んな情報を表示したくなりました。気圧、温度ときたらもう湿度しかありませんよね。ということで湿度計を組み込んでみましょう。 | |
| 前回の製作はこちらへ 「くまモン」に気圧計・温度計を持たせてみた |
|
| WEBで調査するといくつかの湿度センサーが出てきます。簡単なものから高度なものまであります。せっかく気圧と温度をかなりの精度で測っているのですから、湿度も高精度で測りたいですよね。そうなるとこのセンサーしかありません、かなりコストは張りますが、信頼出来ます。 | |
| (TDK製の湿度センサーCHSシリーズ) | |
| そうですね。センサーと回路が一体となったものです。マルツや千石で購入出来ます。 | |
![]() |
|
| (湿度センサー仕様抜粋) | |
| 電源電圧5Vタイプが入手出来ます。センサーの出力は湿度に応じた電圧になります。マイコンのA/Dコンバーターで受けることで湿度を読み取ります。 | |
![]() |
|
| (センサー出力とA/D値変換値) | |
| 湿度100%の時に1.0Vの出力となります。マイコンの電源は3.3VでA/Dコンバータは10bit精度なので上図のような数値変換をすると湿度を読み取ることが出来ます。 | |
![]() |
|
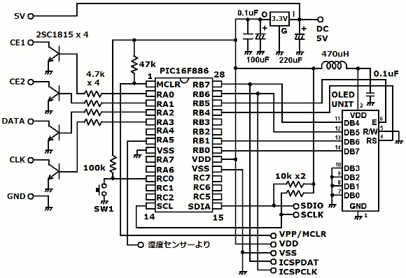
| (湿度計を追加したマイコン回路) | |
| 湿度センサーは5V電源へ接続して下さい。湿度情報が増えたので表示切り換えのスイッチが必要になりますので追加します。湿度センサーの出力はAN4で受けます。 | |
![]() |
|
| (マイコンポートの割付) | |
| 湿度の表示にかなり悩みました。新規の文字(?)を表示しますので表示のデータテーブルを追加しています。 | |
![]() |
|
| (湿度関係の文字を追加) | |
| (マイコン・センサー側です) | |
| だんだんと高密度状態になってきましたが、湿度センサーを強引に埋め込みました。センサー部はケース外に出しておくことをお勧めします。 | |
| (表示パターン) | |
| スイッチを押すごとに表示を切換えします。好みもあるでしょうが、私の場合温度を常時表示として気圧と湿度を切換えて表示することにしました。 | |
| (くまモンが表示中) | |
| 湿度は小数点以下はありません。上の右側の写真では「55RH」と表示しています。なんとか湿度と判るでしょう。 | |
| (かわいく表示しています) | |
| これからの季節、エアコンでの暖房で更に湿度が下がります。こまめにチェックして風邪を引かないように健康管理に気をつけたいものです。 | |
| ソースファイル一式はこちらからダウンロードして下さい。 フォルダごと圧縮しています。全ファイルが入っています。ライタで書き込みする実行ファイルも含まれています。 |
|
| 個人的に「くまモン」かなり気に入ってます。今後更なる展開を準備中です。さて次はどんな機能を付けようかな。ご期待下さい。 | |
|
|
|
|
オーディオクラフト工房へ戻る |
|
|
|
|
|
|