|
|
|
|
更新日:2013年12月7日 |
|
|
|
|
| 前回製作しました「気圧計・温度計」は大変重宝しているのですが、近年の老眼(?)で部屋の端からはとても見える状態ではありません。そこで今回表示を大きくしてみました。ただ単に大きくしただけでは面白くないので、「くまモン」に持たせてみました。こんな感じに仕上げてみました。まずは動画をごらん下さい。 | |
| 如何ですか。とてもかわいく仕上げることが出来ました。製作をスタートしましょう。 | |
| (前回製作した気圧計・温度計) | |
| 前回の製作はこちらへ 気圧計・温度計を作ろう |
|
| ベースの表示は8文字2行のOLED表示モジュールを採用しています。従来の液晶モジュールと比較すれば大変見やすいのですが、いかんせん表示が小さいです。今回7セグメント表示を使って離れたところからでも見やすいようにします。 | |
| (白色7セグメント4桁表示) | |
| 秋月さんからネット購入しました。合計4個使います。制御ICの関係上カソードコモンタイプを使います。 | |
| 合計16桁の7セグメントを駆動するのは簡単なことではありません。今回は専用のICを使うことでマイコンからの駆動を楽にしました。 | |
![]() |
|
![]() |
|
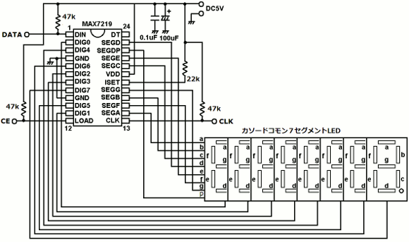
| (maxim製MAX7219) | |
| かなり前の製作で使ったことあるICです。マイコンとはシリアル接続します。ICを制御するだけであとはICが勝手(?)の7セグメントを制御してくれます。セグメントの電流制限はICがしますので外部に抵抗をつけなくていいので配線は楽です。 | |
![]() |
|
| (7セグメント8桁表示回路) | |
| 上図は8桁分です。今回はこれと同じものがもうひとつ必要です。7セグメントLEDは必ずカソードコモンタイプが必要です。ダイナミック点灯タイプを使うと配線が少なくて済みます。マイコンとの接続は3線です。もうひとセットと電源・GNDを含めてトータル6本の線でマイコンと接続します。表示部は後でデコレートしますので、フラットケーブルなどを用いてマイコン部とは離れて接続するようにします。 | |
| (コンパクトにしてみました) | |
| 表示部は100均などで購入することが出来るペンケースに組み込みます。上図のようにするとピッタリ入れることが出来ます。 | |
| (表示部のケースとして使用するペンケース) | |
| 前回製作のマイコン部のケースなどはそのまま使います。今後はセンサー部として独立して残します。デバッグなどを考慮して表示もそのまま残しておきます。 | |
![]() |
|
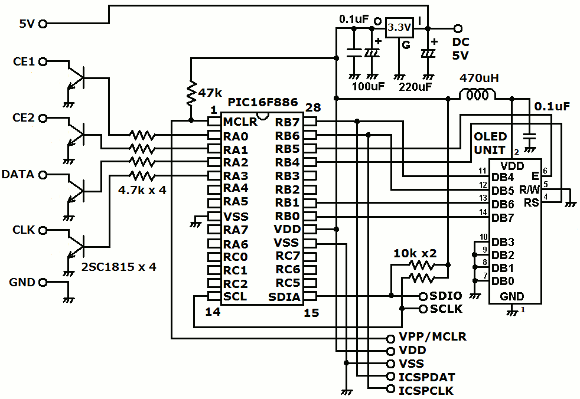
| (マイコン回路) | |
| 従来のマイコン回路の電圧は3.3Vです。今回製作する表示部は5Vです。駆動電圧が異なるので表示部ICへの接続はオープンコレクタとします。表示部で5Vにプルアップしています。制御の理論が逆になりますので、間違わないようにして下さい。 | |
![]() |
|
| (マイコンのポート割付) | |
| (マイコン・センサー側です) | |
| (表示部とは6ピンコネクタで接続) | |
| 過去に使用経験があるICなので、難しくはありませんが、ポイントを記します。 | |
![]() |
|
| (シリアルデータの並び) | |
| アドレスとデータでコマンドを送ります。最初の4bitはダミーです。MSBから送ります。制御の詳細はソースと合わせて確認して下さい。 | |
![]() |
|
| (アドレスマップ) | |
![]() |
|
| (オペレーションモードの指定) | |
![]() |
|
| (セグメントのデコードモードの指定) | |
| 数字以外の表示もしたいので、No decodeを指定します。 | |
![]() |
|
| (データの割付) | |
![]() |
|
| (フォントデータの作成) | |
| データの割付に従いフォントデータを作成します。7セグメントですので表示出来る文字は限られますが、英文字もどきの表示も出来ます。 | |
![]() |
|
| (輝度の設定) | |
| かなり落としてしますが、結構明るく光るようです。 | |
![]() |
|
| (表示する桁数の設定) | |
| 8桁分を使う設定です。 | |
![]() |
|
| (ノーマルオペレーションモードの設定) | |
| (完成した表示部) | |
| 白色LEDなのでペンケースの背面から照らすことにします。見やすさを出すために表面をスモークの板で覆います。これでくっきり見えます。 | |
| 表示部をどのように支えるかでかなり難儀しました。「何かに抱かせる」という発想はかなり前からありましたので、その「何か」を探すことにしました。 | |
| (ネットで見つけたくまモン) | |
| たまたまですが、ネットでそれらしい大きさのくまモンを見つけて入手することが出来ました。どうやら携帯やスマホを置いておくもののようです。くまモンはりんごを抱えていますのでまずはこのりんごを外します。木綿糸で結ばれているので、はさみであっさり分離出来ました。くまモンをそのまま地べたに座らせると表示の見栄えがよくないので、外したりんごの上に乗せることにします。 | |
| (表示部を抱えたくまモン) | |
| 表示部とくまモンは木綿糸でつなぎます。表示部に小さい穴を開けて糸を通してくまモンに縫いつけます。表示部はくまモンより重たいのでりんごの部分に錘を仕込んで倒れないようにします。 | |
| (りんごに仕込む銅の塊) | |
| (くまモンを乗せる台を作る) | |
| くまモンを乗せる台を板を丸カットして作ります。のこぎりで切ってやすりで磨いて仕上げます。結構時間が掛かりました。 | |
| (台に乗せたくまモン) | |
| 台とは両面テープで動かないようします。くまモンの腕も表示部に両面で固定します。ここまで完成度が上がるとくまモンをほこりから避けたくなります。そこでペットのシートで囲いを作ることにします。 | |
| (結構大判のペットシート) | |
| (ほこり避けを取り付ける) | |
| 天板も丸くして円柱に被せます。これで大完成です。センサー部と分けていますので見やすい場所に飾っておきましょう。あまり傾けないように・・・ | |
| ソースファイル一式はこちらからダウンロードして下さい。 フォルダごと圧縮しています。全ファイルが入っています。ライタで書き込みする実行ファイルも含まれています。 |
|
| 表示部が結構うまく出来たので、もっと色んな表示をしてみたくなりました。次回は別なデータを表示出来るようにしてみましょう。これからもどんどん構想が広がって行きます。お楽しみに。 | |
|
|
|
|
オーディオクラフト工房へ戻る |
|
|
|
|
|
|