|
|
|
|
更新日:2019年5月8日 |
|
|
|
|
| 中波のAMラジオの受信システムについて前回よりアンテナチューナーのコントローラーの製作を始めています。今回は「制御ユニット」の製作を行います。 | |
| 前回の「操作ユニット」の製作記事はこちらです。 | |
| アンテナチューナーコントローラを作ろう | |
| システムの概要を再度記載します。 | |
![]() |
|
| (アンテナ制御システム) | |
| ラジオの受信に大変役立っているΔLOOP7アンテナですが、屋外にあるアンテナチューナーの同調用電圧コントロールを室内から行っていました。当然ですが、アンテナからの距離が長い時、電圧コントロールが外部からのノイズで、少なからず受信に影響があると考えています。そこで、今回のシステムはアンテナチューナーのすぐ傍で電圧コントロールをするようにしてノイズの影響を減らそうとするものです。操作ユニットのみを室内に配置してアンテナチューナーをコントロールします。 | |
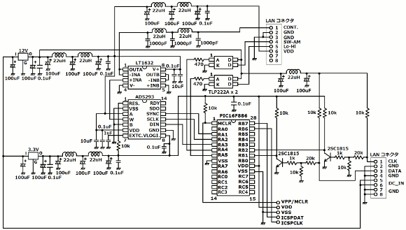
| アンテナチューナーはラジオの受信周波数にあった同調用の電圧を与えることで、その周波数付近の受信感度を上げるものです。今回製作の「制御ユニット」にポテンショメータICを使用することで、アンテナチューナーに極めて細かい精度で電圧を与えることを可能にしました。まずは回路図を見て下さい。 | |
![]() |
|
| (制御ユニットの回路図) | |
| 前回製作した「操作ユニット」からのシリアル信号を受けて、ポテンショメータをコントロールします。ポテンショメータの出力はオペアンプを介してアンテナチューナーに接続します。同時にSW-AM切換、SWのLo-Hi切換も行います。「操作ユニット」のシリアルデータ出力はオープンコレクタにしてありますので、制御ユニット側で一旦12Vでプルアップしてその後分圧して3.3V系で読めるようにしました。「操作ユニット」から「制御ユニット」の距離が長いことを想定して経路中の電圧を高くしました。 | |
![]() |
|
| (アナログデバイス製AD5293) | |
| 10bit精度のポテンショメータICを使用します。簡単に言えば電子ボリュームです。アンテナチューナーへの同調用の電圧は0V〜12Vの範囲です。このポテンショメータICで12Vを1024分割した電圧を出力することが出来ます。今まではアナログのボリュームで操作していましたから、この「制御ユニット」で精度と安定性がものすごく向上したコントロールが可能になります。ICの端子Aに12Vを印加し、端子BはGNDに接続して、端子Wから分圧された電圧を取り出しています。今回の製作には50kΩのものを使用しました。 | |
![]() |
|
| (ポテンショメータICのシリアルデータ割付) | |
| ポテンショメータICは16bitのデータをシリアル入力することで出力電圧をコントロールします。上位ビットの内の4bitがコントロールビット、それより下位の10bitがポテンショメータのデータになります。 | |
![]() |
|
| (シリアルデータタイミング) | |
| 3線式のシリアル信号でSYNCをLレベルにしてからSCLKの立下りでDINを読み込みます。16bit分読み込んでSYNCをHレベルにして完了です。 | |
![]() |
|
| (AD5293の初期化) | |
| このポテンショメータICは初期化が必要です。最初全く動作しなかったので少し悩みました。上図の通りの信号を送り込んで初期化します。詳しくはPICのソースを見て下さい。 | |
![]() |
|
| (AD5293のデータ書き込み) | |
| ポテンショメータへのデータ書き込みです。10bitデータで12Vが分圧されて出力されます。 | |
![]() |
|
| (リニアテクノロジー製LT1632) | |
| 出力のバッファにオペアンプを使います。ただ単にボルテージフォロワとして使ってますが、オペアンプの選定として気をつけなければならないことがあります。増幅動作はレール・トゥ・レールでフルスイングするのですが、ボルテージフォロワではそうでないオペアンプがあります。今回選定したものはボルテージフォロワで使用してもフルスイングが可能です。ポテンショメータも含めてオペアンプもマルツさんで購入出来るので、自作派としてはとても便利になりました。 | |
![]() |
|
| (ボルテージフォロワ特性の確認) | |
| リニアテクノロジー製のオペアンプなのでLTspiceで特性を確認しておきましょう。 | |
![]() |
|
| (LT1632のボルテージフォロワ特性) | |
| LTspice上でR1とR2を変化させて出力電圧をプロットしてグラフを書きました。ほぼフルスイング動作を確認出来ました。これで安心して使用出来ます。LTspiceはとても便利です。 | |
| (アンテナチューナー制御ユニット) | |
| 過去の製作したケースを使い回していますので、変なところに穴があいていることは無視して下さい。制御ユニットはLANケーブル用のジャックのみですので、外観はシンプルです。 | |
![]() |
|
| (PICマイコンポート割付) | |
| 使用するポート数は少ないので他の小ピンPICでも使えます。まあ私はこのPICが使い慣れてますので。製作の定番にしています。 | |
| (1枚基板に配置) | |
| 回路部品は1枚基板になんとか収まりました。ノイズ除去用のインダクタが目立ってます。 | |
| (ほとんどがノイズフィルター) | |
| LANケーブル用のジャックはかなりケースの内側に配置しています。このユニットは屋外に置くことになるので、少し気にしました。 | |
![]() |
|
| (AD5293の信号確認1) | |
| ポテンショメータへの信号を確認しました。赤色がSYNC信号、黄色がSCLKです。正しい動作を確認出来ました。 | |
![]() |
|
| (AD5293の信号確認2) | |
| 同じく、赤色がSYNCで黄色がDINです。クリックすれば大きく見れます。 | |
| (防水用のケース) | |
| 100均で購入したポリプロピレン製のケースです。屋外に取り付けるので、防水はきちんとしましょう。最終的な状態は別途紹介いたします。今回はここまでとします。 | |
| 「制御ユニット」のPICのソースはこちら。 | |
| 次回はアンテナチューナーとループアンテナの予定です。まだまだ続きます。 | |
|
|
|
|
オーディオクラフト工房へ戻る |
|
|
|
|
|
|