|
|
|
|
更新日:2013年3月3日 |
|
|
|
|
|
|
|
| 前回製作したエアーバンドコンバータ用の周波数カウンタを作ります。アナログ選局の魅力はチューニングノブを回しながら探し出すところと考えますが、エアーバンドの帯域は常時通信されている訳ではありませんので選局は容易ではありません。そこで今受信している周波数が見れると便利です。コンバータには局発周波数を1/8分周する回路を設けていますので、それを利用して受信周波数を表示するようにします。周波数カウンタには大変古くて恐縮ですが「トランジスタ技術
2006年4月号付録のCPLD基板」を使用します。 この部分の理解には エアーバンド受信機6号機を作ろう CPLDで遊ぼう! などの記事を参考にして頂けると幸いです。詳細はCPLDのソースを見て下さい。 |
|
| 1)エアーバンドコンバータからの局発出力(1/8分周)の周波数を表示します。トランジスタ技術
2006年4月号付録のCPLD基板を使用します。 2)周波数表示は100Hz単位まで行います。 3)局発周波数に10.7MHzを加算して受信周波数表示するモード、局発周波数をそのまま表示するモード、他機器の周波数カウンタとしても使えるモードを用意しました。 4)周波数表示は8文字2行のOLEDモジュールを使用します。 5)表示制御用にはPIC16F886を使用しました。最近の私の製作の定番です。 |
|
| 前回のエアーバンドコンバータを含めての全体構成図を示します。 | |
![]() |
|
| (全体の構成図) | |
| 1/8分周された局発周波数を実周波数に戻して表示する部分を追加しています。 | |
| 今回の製作のポイントはこのCPLD部分です。今更CPLDデバイスなんて持っていないという人は、なんとか他の構成で考えてみて下さい。しかしながら高速なデジタルな処理ならCPLDは便利です。VHDLなどを勉強しても損はないです。FPGAまでも必要ないし、でもVHDLの勉強はしてみたいし、ってなれるようなトランジスタ技術の付録を期待したいものです。 | |
![]() |
|
| (CPLD周波数カウンタの構成) | |
| 周波数カウンタの基本構成は従来と同じですが、今回は次の部分を改良しています。 ・中間周波数(10.7MHz)を加算する/しないを制御出来ます。 ・エアーバンド周波数換算(8倍)する/しないを制御出来ます。 ・100Hz単位まで読出し出来ます。 |
|
![]() |
|
| CPLDからの周波数の読出しは4回に分けて行います。最下位の桁は読み出せませんのでダミーとしています。 | |
![]() |
|
| (CPLD部のポート割付) | |
![]() |
|
| (CPLD部の入力バッファ回路) | |
| 出力回路についているコンデンサと抵抗はおまじないみたいなものです。 | |
| CPLDのソースはここからダウンロードして下さい。 全て入ってます。 |
|
![]() |
|
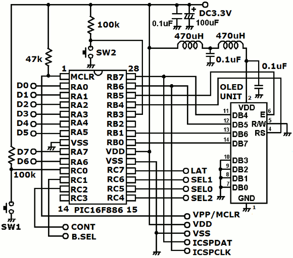
| (エアーバンドコンバータ用周波数カウンタのマイコン回路) | |
| 最近の定番のPIC16F886で仕上げました。周辺回路も同じ構成にしていますので、ソフトもサクッと出来ます。 | |
![]() |
|
| (マイコンポート割付) | |
![]() |
|
| (3種類の表示内容) | |
| (表示の切換え) | |
![]() |
|
| (左からエアバンド受信周波数、局発周波数、1/8周波数) | |
| ソースファイル一式はこちらからダウンロードして下さい。 フォルダごと圧縮しています。全ファイルが入っています。ライタで書き込みする実行ファイルも含まれています。 |
|
| 周波数カウンタを接続するとかなり周波数を合わせるに苦労することに気が付きます。そこで選局用のボリュームを10回転するものに交換してみました。かなり高価な部品ですので、各自の判断にお任せしますが、周波数を合わせるのはかなり簡単になります。 | |
| (こんな感じに仕上げました) | |
| 当初は電池駆動を考えていましたが消費電流が50mAもあるため、すぐなくなる状況です。現在は外部電源からの駆動としています。 | |
| (コンパクトにまとめた内部回路) | |
| こちらも同様に外部電源としました。 | |
| (OLED表示部の電源フィルタ) | |
| 以前の製作でも書いていますが、このOLED表示モジュールはかなりのノイズを出します。電源フィルタとアルミのシールドは必ず必要です。 | |
| (こんな感じに完成しました) | |
| (全部接続するとこんな状態になります) | |
![]() ![]() |
|
| (受信最低周波数と最高周波数) | |
| かなりの範囲が受信可能です。受信感度はまあまあでしょうか。やはり周波数が安定するのに時間が掛かります。安定してからの受信をお勧めします。 | |
| やはり周波数カウンタがあると大変便利ですね。コンバータも10回転ボリュームにして使いやすくなりました。ACARSの受信も出来ますが、周波数がもう少し安定して欲しいです。長時間には向かないかもしれません。都度調整で対応しましょう。製作についてはこのままエアーバンドが続く気配がしています。 | |
| これからもオーディオクラフト工房はどんどん楽しくなっていきます。 | |
|
|
|
|
オーディオクラフト工房へ戻る |
|
|
|
|
|
|