|
|
|
|
更新日:2011年1月23日 |
|
|
|
|
|
|
|
| またまたエアーバンドに戻って来ました。今回は5号機を作ります。強引に3号機を改造してしまいました。今回の製作のスタートは受信機をコンバーターにしてAMラジオで復調するというコンセプトでした。より高い感度を得ようとしたのですが、大きく裏切られてしまいました。なんか雑音が増えただけで、改悪の状態になってしまったのです。急遽更なる改造をして5号機として発表します。何も目新しいところはありません。皆さんの製作の何かの参考になれば幸いです。 | |
| 1)受信部の構成はシングルスパーヘテロダイン+ダブルデコードです。復調に関して2通りの回路で行います。回路を変えることで、受信距離の違いに対応出来ることを狙います。(正直どこまで効果があるのかはわかりません) 2)中間周波数は1.62MHzの下側ヘテロダインです。復調ICに対する周波数を従来の製作より下げることで、感度アップの効果を狙います。 3)受信周波数を7セグメント6桁で表示します。周波数の測定・表示には「トランジスタ技術 2006年4月号付録のCPLD基板」を使用します。回路内部からのノイズを減らす目的で7セグメントの周波数表示を消す機能を追加しています。 4)受信周波数はACARS専用とします。マイコンからの制御で常時一定の受信周波数となるように自動調整を行います。 5)受信周波数はプリスケラーで1/64分周してCPLDへ送り込みます。 6)今回もAFアンプを積みませんでした。出力音声はPC側で確認下さい。 |
|
| 全体の概略構成を示します。 | |
![]() |
|
| (エアーバンド受信機の構成図) | |
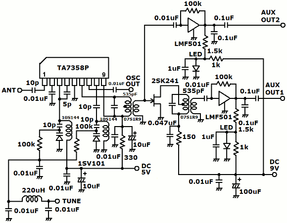
| 基本はスーパーヘテロダイン方式です。TA7358で生成された中間周波数を一度2SK241で増幅した後復調する回路とそのまま復調する回路の2通りで行います。前回はダブルスーパーとしていたのですが、第二局発の周波数が回路に悪影響しているのではないかとの懸念から今回の回路にしました。どれほどの効果があったかは良くわかりませんでした。 | |
![]() |
|
| (エアーバンド受信機回路) | |
| 出力は2系統ありますので、そのままKG-ACARSに接続してダブルデコードするのが良いと思います。今回の記事は3号機と異なる部分を中心に記します。3号機の製作は エアーバンド受信機3号機を作ろう こちらです。 今回中間周波数を変更したので、1.9MHzのコイルに接続するコンデンサを535pFに変更しています。ずばりの容量がないので、数種類を並列接続で構成しました。 |
|
| 前回と同じ「トランジスタ技術 2006年4月号付録のCPLD基板」を使って周波数の測定と表示を行います。今回の中間周波数は1.62MHzですので、周波数カウンタ部の演算部分を変更しています。 | |
![]() |
|
| (CPLDの構成) | |
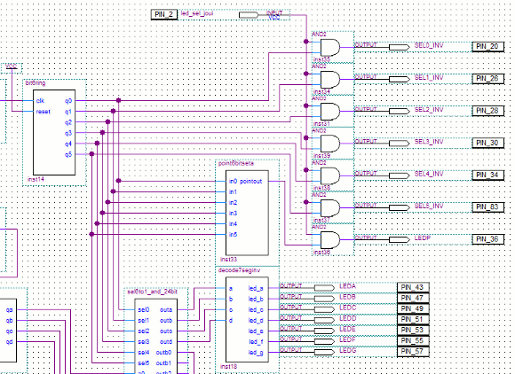
| 消費電流削減と7セグメント点灯動作によるノイズ発生を抑えるために、7セグメント表示を消す機能をCPLDに追加しました。モジュールを作るのが面倒だったので、ANDゲートを使って構成しました。スイッチで切り換えることにより周波数表示を消したり出来ます。電池駆動に耐えられるように消費電流を減らすことが出来ました。 | |
![]() |
|
| (7セグメント点灯制御部分のCPLDの内部回路) | |
| 今回はCPLD関連のソースを記しません。皆さんで考えて下さい。 | |
| 7セグメント表示を消せるようにしたので、今どの周波数で受信しているか心配になるときがあります。主要周波数(131.25MHz、131.45MHz)に限ってインジケータを取り付けました。参考にして下さい。 | |
![]() |
|
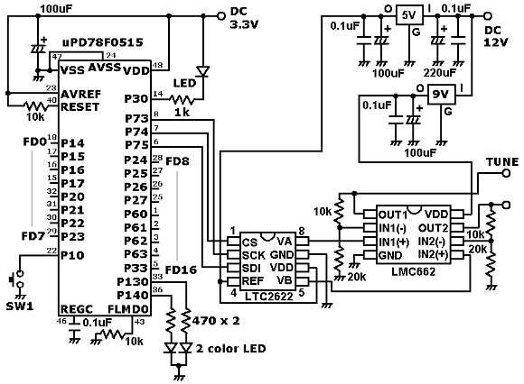
| (エアーバンド受信機マイコン回路) | |
| マイコンのソフトに大きく変更はありません。中間周波数が変わったので、チューニングの電圧値を変える必要があります。あえてソフトは掲載しませんので、各自で調整お願いいたします。 | |
![]() |
|
| (マイコンポート割付) | |
| (復調部を中心に改造した姿です) | |
| さてこの受信機でACARSを受信してみましょう。大阪で受信した姿です。色々あってACARSのアンテナは1本になってしまいました。シングルとしては、まあまあの受信状態でしょうか。もっといいアンテナが欲しいの。 | |
![]() |
|
| (5号機の131.25MHz、検出704、プロット304) | |
![]() |
|
| (5号機の131.45MHz、検出888、プロット278) | |
![]() |
|
| (時々出る131.45MHzの長距離) | |
| 以前からこの周波数で時々出るのですが、九州遠方と台湾がプロットされています。こういうのが出るとACARSはやめられませんね。もっとノイズの少ない受信機を作りたい思いで楽しみが増していきます。 | |
| 今年は精力的に製作を発表して行きたいと考えています。昔のネタをこねくりまわすことが多いかもしれませんが、皆さんついてきて下さいね。 | |
| これからもオーディオクラフト工房はどんどん楽しくなっていきます。 | |
|
|
|
|
オーディオクラフト工房へ戻る |
|
|
|
|
|
|