|
|
|
|
更新日:2010年7月11日 |
|
|
|
|
|
|
|
| ついにエアーバンド受信機3号機が完成しました。今回はACARS専用受信機としました。専門家から見れば奇想天外な内部構成と思いますが、それなりの効果はあったと信じています。市販の専用受信機に比べればまだ劣りますが、自作でもここまで出来るということです。ACARSの虜になるとはやり遠くまで見てみたい、長い間追跡していたいと考えるようになります。1号機、2号機は市販書籍の回路をそのまま使用しましたので、結構広い帯域に渡って受信をすることが出来ます。これはこれで良いことなんですが、感度を上げるためには帯域を狭める必要があると考えました。いんろんな書籍を引っ張り出して考えた結果を今回公開いたします。正直どこまで感度が上がったかは皆さんの判断にお任せしますが、本人は結構満足しています。 | |
| 1)受信部の構成は奇想天外なシングルスパーヘテロダイン+ダブルスーパーヘテロダインです。シングルチューニングでダブルデコードを行います。 2)第一中間周波数は2.45MHz、第二中間周波数に450KHzを使用します。どちらも下側ヘテロダインです。 3)受信周波数を7セグメント6桁で表示します。周波数の測定・表示には「トランジスタ技術 2006年4月号付録のCPLD基板」を使用します。 4)受信周波数はACARS専用とします。マイコンからの制御で常時一定の受信周波数となるように自動調整を行います。 5)受信周波数はプリスケラーで1/64分周してCPLDへ送り込みます。 6)シングルチューニングですがダブルデコードの出力を行います。ケーブルを工夫することで同様の受信機がもう一台あるとダブルチューニング、四重デコード、ダブルデコード出力なることも可能になります。 7)今回はAFアンプを積みませんでした。出力音声はPC側で確認下さい。 |
|
| 全体の概略構成を示します。 | |
![]() |
|
| (エアーバンド受信機の構成図) | |
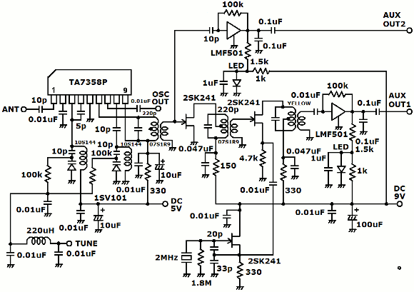
| 基本はダブルスーパーヘテロダイン方式です。専門家からすると不思議な回路かもしれません。TA7358で生成された第一中間周波数を一度2SK241で増幅した後、2MHzの第二局発で450kHzに変換します。その後LMF501で第二中間周波数増幅と検波を行います。これらにより受信帯域は狭くなり感度が向上します。しかしながら感度が上がりすぎたために近くの強力な信号に対しては全く反応しません。そこで第一中間周波数をそのままLMF501で増幅して検波する回路も平行して出力するようにしました。 その効果があって、近隣信号はシングルスーパーの回路でで、中間距離信号は双方の回路で、より遠くの信号はダブルスーパーの回路で受信が可能となります。 |
|
![]() |
|
| (エアーバンド受信機回路) | |
| ダブルスーパーへテロ回路出力をAUXOUT1、シングルスーパーへテロ回路出力をAUXOUT2に分けています。そのままKG-ACARSに接続してダブルデコードしても良いし、ケーブルでL+Rすることでシングルデコードすることも可能です。個人的にはL+RしてPCに入力するほうが良いように思います。(気分的な問題かもしれません) | |
![]() |
|
| (1/64分周回路) | |
| 前回と同じ「トランジスタ技術 2006年4月号付録のCPLD基板」を使って周波数の測定と表示を行います。前回までは中間周波数が2.5MHzでしたが今回は2.45MHzになりますので、周波数カウンタ部の演算部分を変更しています。 | |
| 今回のCPLDの中身について詳しく説明しましょう。CPLDの構成図を見て下さい。 | |
![]() |
|
| (CPLDの構成) | |
| 中身は簡単です。周波数カウンターがあるだけです。この構成は従来の私のHPに詳しく説明していますので参考にして下さい。エアーバンド受信機からの周波数は1/64分周されています。周波数カウンターも1/64分周することで難しいことをせずに周波数の表示を行っています。今回は周波数を6桁表示にしています。1kHz台の周波数も表示しますが周波数ぶれも少なく大変良い受信回路となっています。 | |
| 受信周波数をマイコンに取り込むために、パラレルの出力を準備しました(前回の製作で使わなかった部分です)。マイコンで自動制御することでほぼ±1kHzの精度で受信周波数を維持します。 | |
![]() |
|
| (CPLDの内部回路) | |
| ポートの割付です。 | |
![]() |
|
| (CPLDのポート割付) | |
| CPLDの入力にはバッファを設けます。信号の増幅を行っています。これも従来からの同じ回路です。 | |
![]() |
|
| (入力バッファ) | |
| 電源のDC3.3VはCPLD基板よりもらいます。7セグメントはそのままCPLDに接続します。今回は6桁をダイナミック点灯しています。 | |
![]() |
|
| (7セグメント表示回路) | |
| CPLD関連のソースはここからダウンロードして下さい。全て入っています。プロジェクトネームは古い製作のままですが気にせずに。 | |
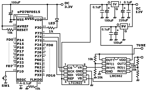
| 受信周波数の自動制御を行うために従来ボリュームを通してチューニングしていた部分をマイコンから行います。制御の方法は色々あると思いますが、マイコンからDACを制御してその出力電圧を印加することで行います。私のAMラジオの製作と同じにしています。今回のACARS受信部分だけの制御であれば5Vの範囲内で可能ですが、皆さんの工夫でそれ以外の周波数も受信出来る回路構成にしています。 | |
| DACはDC5V駆動、OPアンプをDC9V駆動でし、OPアンプにてDAC出力電圧を1.5倍してチューナー電圧としています。マイコン側からのノイズを低減するため、電圧印可部にはローパスフィルターを挿入しています。正直このフィルターがないと使い物になりませんでした。 | |
| 受信周波数は次の5つです。130.00MHzは受信周波数の調整用に使います。 | |
![]() |
|
| (エアーバンド受信機受信周波数) | |
| AMラジオの時と違って早く受信周波数を合わせるようにするとなかなか周波数ロックしなかったのでゆっくり合わせるようにしています。時には周波数が振動して定まらない時もあるますがそれはご愛嬌で。受信周波数と局発電圧の関係も綺麗な直線です。 | |
![]() |
|
| (受信周波数と局発電圧の関係) | |
![]() |
|
| (エアーバンド受信機マイコン回路) | |
| 回路のポイントとしてはCPLDの出力をマイコンで読み取る必要があるため、マイコンの動作電圧はDC3.3Vとしています。DACはDC5V動作ですが、DC3.3V駆動のマイコン出力を正しく読み取れるICとなっています。同調がロックした時(±1kHz範囲内の受信周波数となった時)にLEDが点灯するようにしました。周波数の切換えはプッシュSW1個で行います。多少の不便はあるとは思いますがほとんど131.25MHzでしか受信しないので問題はありません。DACは2ch分駆動出来ますが今回は1ch分しか使いませんでした。 | |
![]() |
|
| (マイコンポート割付) | |
| ソースファイル一式はこちらからダウンロードして下さい。フォルダごと圧縮しています。全ファイルが入っています。ライタで書き込みする実行ファイルも含まれています。 | |
| それでは大完成の姿を見て頂きましょう。 | |
| (マイコン回路、CPLD回路部です) | |
| (有り合わせのケースを使用しました) | |
| CPLDに何も信号入力していない時は正しく加算すべき中間周波数分の表示をしていますね。 | |
| (受信中はこんな感じで) | |
| (チューナー部です) | |
| (回路調整の苦労が分かります) | |
| 今回の回路設計は確かに専門家からみればおかしいかもしれません。第二局発を2MHzにしていますがこの意味があるかどうかですよね。厳密にいえばこの高調波が回路に乗る可能性もあるので本当に性能が発揮出来ているかは少し(?)です。スーパーヘテロダインですので調整が命です。前回の製作で紹介させて頂いた水晶発振器を用いて気長に調整を行って下さい。きっと満足の出来る受信機となると思います。私は市販の受信機の威力を全く知りませんので。 | |
| (2段積にして使います) | |
| さてこの受信機でACARSを受信してみましょう。1台でダブルデコードが出来ますので何かデコード率が上がったようにも感じます。アンテナが1本しか立てられない環境ではこのダブルデコードの意味は大きいと思います。 | |
![]() |
|
| (3号機での自宅での受信状態) | |
| 羽田や、中部、小松からの飛び立つ機影も受信出来ています。正直もっと東西に伸びると嬉しいのですが。これも山脈の関係で仕方がないかな。特に西側には全く思ったように伸びていません。これがVHF帯の限界でしょうか。やはり次はHF帯なのかな。 | |
| 少し前まではこのれらの製作に使用したTA7358や2SK241は健在でした。しかし最近はどうでしょうか。店頭から、はたまたWEBショップからもこのICやFETが消えてきています。私たち自作派にとっては大変な問題ですね。メーカーさんもっと生産して下さいよ。 | |
| これからもオーディオクラフト工房はどんどん楽しくなっていきます。 | |
|
|
|
|
オーディオクラフト工房へ戻る |
|
|
|
|
|
|