|
|
|
|
更新日:2026年2月10日 |
|
|
|
|
| 今回はサブシステムでのメインアンプとして稼働していた光デジタル入力のアンプをリニューアルします。サブシステムというのは私の家から離れた所の別室にあったのですが、先月その役目を終えたので現在は帰還しております。この前回製作は今から約8年前の物であり、サブシステムとして稼働していた時からいずれはリニューアルしようと準備を進めておりました。やっとその時が来たのです。 | |
| 実際にサブシステムとして使っていたアンプの記事はこちらを参照して下さい。 | |
| BASS BOOST付き光デジタル入力ステレオアンプを作ろう | |
| (サブシステムとして稼働していたアンプの中身) | |
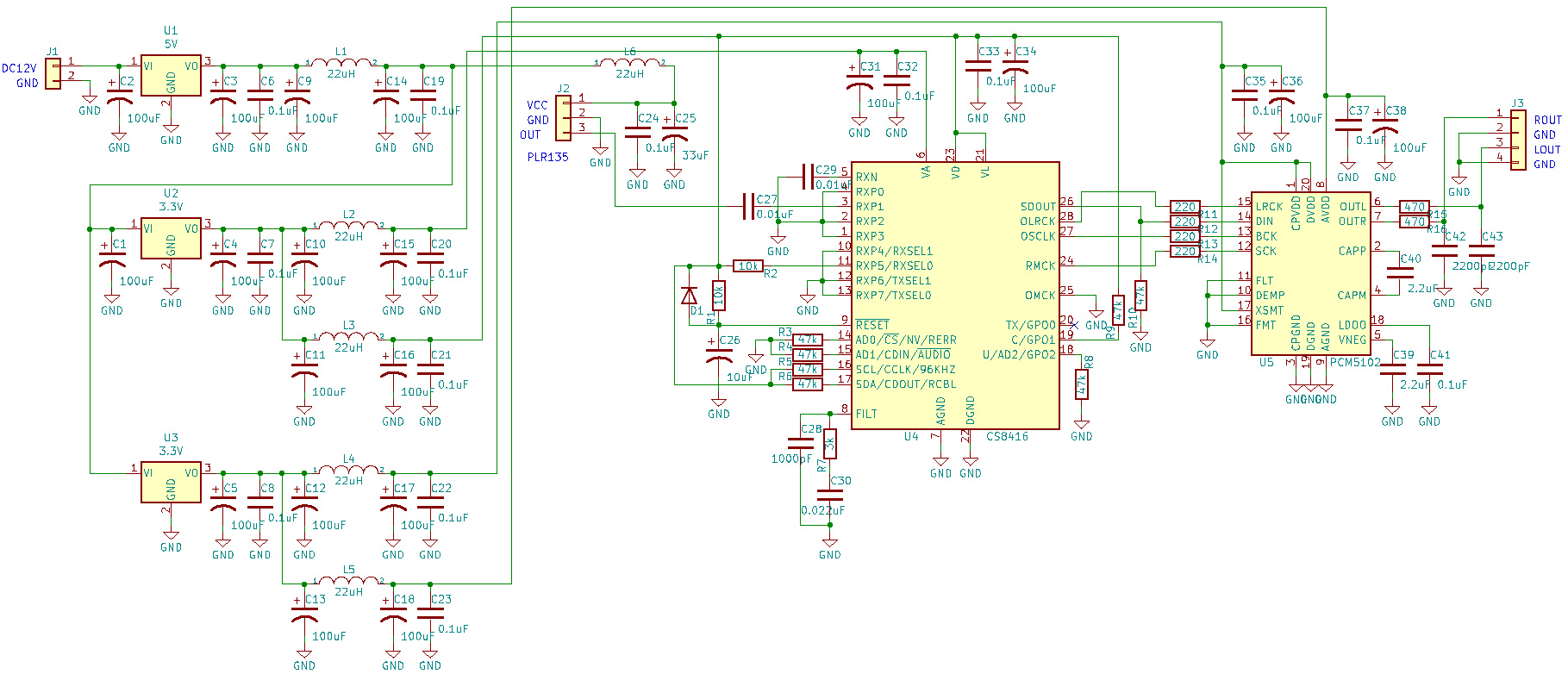
| どうでしょう。ユニバーサル基板全盛期の作品です。内部配置は結構まとめて綺麗に配置されてます。今回これを基板化します。同時に使っていなかった部分を削除しています。まずは光デジタル入力DAC部の回路図をみてみましょう。 | |
![]() |
|
| (光デジタル入力DAC部の回路図) | |
| DDCには定番のCS8416を使っていますが、形状はSSOPになります。DACも定番のPCM5102になります。これらはmouserさんでポチって下さい。光デジタル入力モジュールはPLR135になります。秋月さんで購入可能と思います。フットプリントが無かったので、2.54mmピッチの端子のみ基板上に配置しています。位置決め用のボスはカットして使っています。電源回路は分けて、いつものように気休めにLCフィルターを入れています。回路図上特に難しい部分はないと思います。 | |
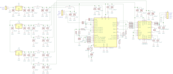
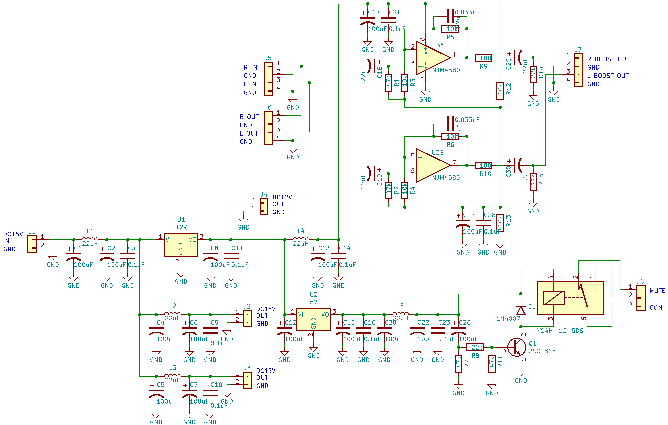
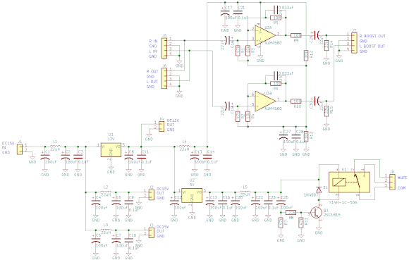
| 続いてBASS BOOST部の回路図をみてみましょう。 | |
![]() |
|
| (BASS BOOST部の回路図) | |
| NJM4580DでいつものようにBASS BOOSTいたしました。この回路図にはパワーアンプモジュールで使用する電源フィルターとスピーカーのボツ音を抑える回路も一緒に組み込んでいます。電源ONの短時間のみパワーアンプ基板をMUTEするようにしています。 | |
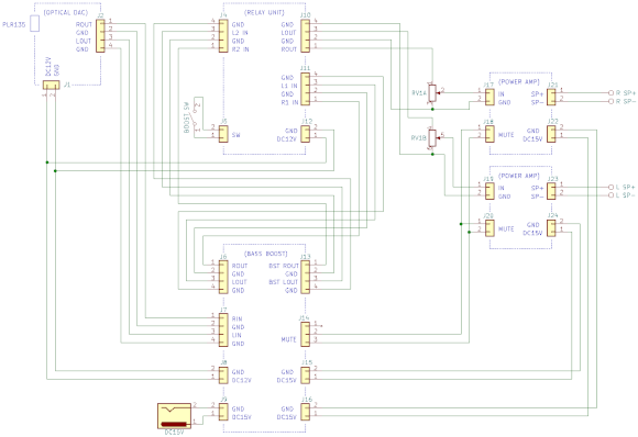
| 過去の製作ではノーマル時とBASS BOOST時にトグルスイッチで信号系を切り換えていましたが、今回はリレーで切り換えます。今まで試作して基板で使えるものがないかを探していたら丁度良いものが見つかりました。これを使うことにします。 | |
![]() |
|
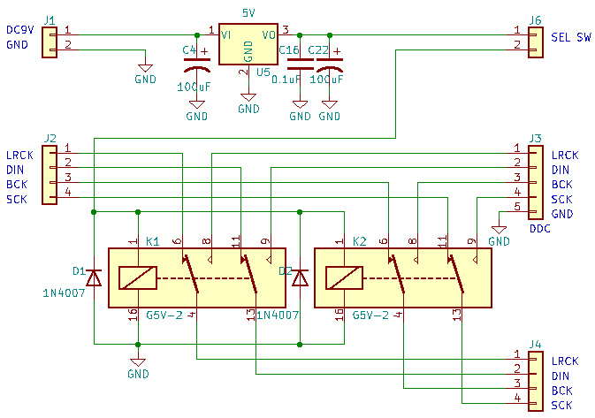
| (信号切り換え部の回路図) | |
| 上図の回路図で説明すると、SEL SWがOFFの時、リレーは動作していないので、コネクタのJ2とJ4がつなっがています。SEL SWをONすると、J3とJ4がつながります。ステレオ音声信号なので、LRのGNDも含めて切り換えるように使います。よって回路図上のコネクタ信号名は今回の使用とは異なっています。 | |
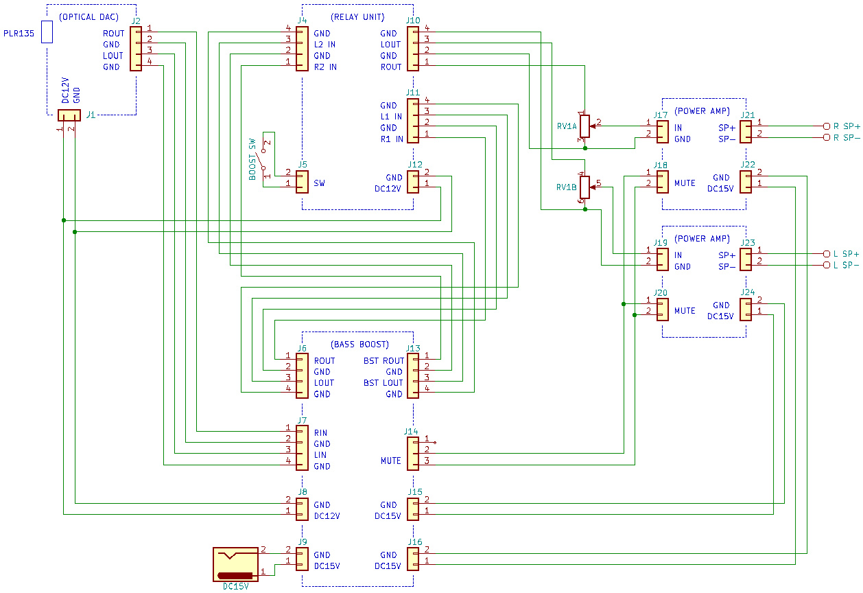
![]() |
|
| (基板間配線図) | |
| これらの基板を上図のように配線します。パワーアンプモジュールは過去製作と同じ物を使用しました。ボリュームはまだ可変抵抗なので、将来この部分を電子ボリューム化するかはちょっと考えどころです。 | |
| 2種類の基板を発注したいのですが、最近の中国情勢の影響でPCBWayさんが使いづらくなってきています。今回から思い切ってJLCPCBに切り換えました。初回特典?がついてかなりお安く出来ました。 | |
| (JLCPCBさんの鮮やかな個装箱) | |
| ガバーデータをアップしてから約6日程度で大陸から着弾。結構早いですね。今後もここに発注することにします。 | |
| (光デジタル入力DAC部のプリント基板) | |
| 赤色レジストの基板にしました。いいですね。 | |
| (BASS BOOST部のプリント基板) | |
| こちらは青色レジストです。よく出来ています。 | |
![]() |
|
| (信号切り換え部のプリント基板) | |
| 過去製作品を使いましたので、信号端子の間違いがないように慎重に行いましょう。 | |
| (光デジタル入力DAC部を部品実装) | |
| 音質に関わりそうな部分にはフィルムコンデンサを使用しています。インダクタの大きさが異なるのは特に意味はありません。手持ち部品か今回購入した部品かによります。 | |
| (BASS BOOST部を部品実装) | |
| パワーアンプモジュールへの電源フィルター部には大型のインダクタを使用しています。いや本当にお気持ち次第かも。 | |
| (信号切り換え部を部品実装) | |
| 電解コンデンサーにオーディオ用を使用していますが、深い意味はありません。たまたま手持ち品を使用しただけです。 | |
| (オーディオパワーアンプモジュール) | |
| D級オーディオアンプモジュール基板です。Aitendoさんから購入した既存品です。当時は「AMP3188」という品番のものです。小型化に出来ており大変重宝しております。 | |
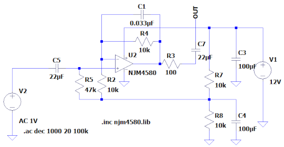
| 過去の製作でも同様にやっておりますが、BASS BOOST回路について検証しておきましょう。 | |
![]() |
|
| (BASS BOOSTのLTspice回路) | |
![]() |
|
| (BASS BOOSTのシミュレーション) | |
| LTspiceのシミュレーション結果です。低域を丁度6dBブースとしています。 | |
![]() |
|
| (BASS BOOSTの実測データ) | |
| 自作測定器で回路を実測しました。ほぼシミュレーションと同様の結果になりました。大変良く出来ました。 | |
| (基板配置はこんな感じ) | |
| とてもうまく収まりました。基板間配線も無駄がなくてとても綺麗です。 | |
| (前面のBASS BOOSTのONスイッチ) | |
| 過去製作にありました外部入力は無くしました。ほとんど使ったことがなかったので。 | |
| (入力は光デジタルのみ) | |
| このアンプにはCDプレイヤーをつなぐことを考えているので、入力は光デジタルのみです。アナログOUTも無くしました。スピーカーケーブルとの接続にはバナナプラグを使う方式に変更しています。とてもしっかりとした接続が出来ます。背面への出っ張り寸法も少なくてすみます。 | |
| (正面はこんな感じに) | |
| 前面パネルは四隅にRを取って柔らかい感じに仕上げています。 | |
| (背面はこんな感じに) | |
| ACアダプターはDC15Vのスイッチングタイプを使用します。電流容量はそこそこあったほうが良いかと。新しく購入したCDプレイヤーが本日着弾いたしました。さてどんなサブシステムにしようかな。今からワクワクですね。 | |
| まだまだオーディオクラフト工房は続きます。そこに音楽がある限り。 | |
|
|
|
|
オーディオクラフト工房へ戻る |
|
|
|
|
|
|