 RF-2200 |
| 更新日:2026年3月23日 |
|
RF-2200 AF AMP回路を確認する |
| さてここまで全く動きそうな気配を見せていないRF-2200ですが、今回はAF AMP回路を確認していきます。電源スイッチを入れて音量のボリュームを回すと「バリバリ!」、「ガガ!」という状況をどうにかしないといけません。 |
| 前回、電源回路を修理して、内部に正しい電圧が印加されるようにはなりましたので、ここで何かしらの変化があると期待しておりましたが、結局変化無しの状態です。ということで、音の出口がまず正常にならないと始まりませんので、今回はAF
AMP回路を確認していきます。 |
 |
| (背面から見た内部回路) |
| AF AMP回路はスピーカーを駆動する回路です。上の写真で時計2時方向にあります。 |
 |
| (AF AMP回路付近) |
| アルミのヒートシンクの下にAF AMP用のICが隠れています。まずはこのヒートシンクを取り外しましょう。前面側からわずかに、ヒートシンクを止めているネジが見えるので、どうにかして取りましょう。これはある程度簡単です。しかしながらヒートシンクからはベロが出ていて、このベロを少しねじって、基板に固定されています。ベロは2箇所あります。下側のベロはラジオペンチで簡単に取り外せるように触れますが、上側のベロがなかなか曲者です。基板を傷めないように慎重に作業を進めましょう。 |
 |
| (AF AMP用のICが見えます) |
| 日立製のHA1329です。2.5WオーディオパワーアンプICで、外部にトランスを必要とするタイプのようです。今でもなんとかWEB上にデータシートは転がっていると思います。まずは各端子の電圧を測定します。電源スイッチを入れて測定した結果は次の通りです。 |
 |
| (HA1329の各端子電圧) |
| 測定値を見ても、RF-2200の資料に記載してあるものと殆ど変わりありません。電池が新品なので、電池電圧が直接印加する箇所は6.3Vとなっています。まあなんとか動いているとは思いますが、思い切ってIC周辺の電解コンデンサを全て、交換しました。手持ち品を使用したので、容量はほぼ同じですが、耐圧は上がっています。 |
 |
| (電解コンデンサを交換した) |
| 上の写真では5個の電解コンデンサを取り替えています。一部47uFが使用されていた部分に100uFを使いました。 |
 |
| (取り替えた電解コンデンサ) |
| AF AMP回路につながる部分にあるものも含めて、今回は合計6個を交換しました。 |
 |
| (AF AMP回路周辺の空芯コイル) |
| ここの部分の電解コンデンサの交換にあたっては、前面側にある2個の空芯コイルが邪魔になります。これもキズを付けないように温存しながら作業を行って下さい。交換時それぞれ一旦片側だけ配線が外れますが、電解コンデンサを交換したら、元の位置で正しくはんだ付けして下さい。 |
 |
| (ヒートシンクを取り付けます) |
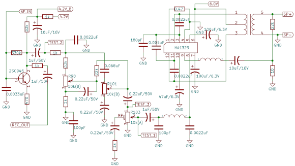
ヒートシンクを元に戻して今回はネジのみで固定します。ヒートシンクから出ているベロは放置で良いでしょう。この状態で電源を入れて確認してみます。ボリュームを回すと、「バリバリ!」、「ガガ!」は変わらない状態です。どうしようもないので部分的に確認を進めることにします。説明しやすいように、AF
AMP周辺のみの回路図を作成しました。
※R103は音量ボリュームですが、最適な記号が探せなかったので、回路図上には、それらしき部品を配置しています。 |
 |
| (RF-2200 AF AMP部の回路図) |
| まず、ICが正しく動作しているかを確認するために、上回路図の[TEST_1]箇所に低周波発振器を接続してスピーカーから音が出るか確認してみます。低周波発振器は自作品を使用しています。 |
 |
| (オーディオ用周波数特性測定器) |
| 出力レベルを適切に設定して、1kHzを発振させます。[TEST_1]から注入すると、なんとちゃんとスピーカーから音が出ました。AF
AMP用ICは正常動作しているものと思います。ということは「バリバリ!」、「ガガ!」の原因はそれより前の部分にありそうです。 |
| 音量のボリューム回す時、位置によっては、ホワイトノイズが正しくスピーカーから出ている時もあります。続けて回していくと「バリバリ!」、「ガガ!」になるのです。ということで、最後の手段に出ます。接点復活剤を3箇所のボリュームに吹き込みます。丁度といってもかなり前のものですが、手持ち品がありましたので、なんとか使えるでしょう。 |
 |
| (3箇所のボリュームに接点復活剤を投入) |
| 前面側から各ボリュームの端子付近を狙って吹き込み、ボリュームを回転させてエージングします。恐る恐る、電源スイッチを入れます。あら不思議、「バリバリ!」、「ガガ!」が全くなくなりました。音量ボリュームを回してもスピーカーからちゃんとしたホワイトノイズが聞こえます。ええっ!治ったのではないでしょうか。バンザーイ、バンザーイ。 |
| せっかくですから、トーンコントロール回路の周波数特性を測定しておきます。あくまでも背景にラジオのホワイトノイズが乗っているという条件です。測定器の出力レベルを適切に設定して、回路図上の[TEST_2]から信号を入力して、[TEST_3]から出力される信号を測定します。自作の測定器での結果です。 |
 |
| (BASS、TREBLEともボリュームほぼセンター) |
 |
| (BASS センター、TREBLEは最大) |
 |
| (BASS 最大、TREBLEはセンター) |
 |
| (BASS、TREBLEとも最小) |
| これらを簡単にまとめると次のようになります。 |
 |
| (RF-2200のトーンコントロール周波数特性) |
| 基板むき出し状態でボリュームノブ無しで位置を合わせて測定しています。手持ちの電解コンデンサにこのトーンコントロール回路で使用する定数の物が無かったので、あえてそのまま使っていますが、特性は出ていると思いますので、このまま進めます。 |
| ここまでで、音を出す部分はほぼ復活したと思います。次はFM放送が受信出来るか確認をしたいと思います。これからもRF-2200は楽しく続いていきます。 |
|
 |