|
|
|
|
更新日:2014年5月12日 |
|
|
|
|
| 今回はオーディオアクセサリーの定番の「VUメーター」を作ります。VUメーターにはアナログタイプとデジタルタイプがありますが、その両方を作ります。その昔、このメーターは録音レベルの監視などに使っていたと思いますが、再生系の限っては、単なるアクセサリーです。その辺を割り切って製作しましょう。アナログタイプはケースに入れるのが困難だったので、外付けとしてインテリア性を狙ってます。 | |
| (アナログタイプのVUメーター:SD-39-VU) | |
| 懐かしい雰囲気のメーターです。共立エレショップで購入することが出来ます。内部照明が電球タイプですので、結構レトロに見えます。今回はこのメーターをパネル取り付けするのではなく、外付けとします。どうやって外付けしようかと色々考えて、それぞれL/Rを分けて別々のケースに入れることにします。ケースをあれこれ物色して、結局100均のビンに入れました。 | |
| (VUメーターを入れるビン) | |
| メーターは見やすいようにしてビンに入れましょう。 | |
| (合板を小さくカットして台座にします) | |
| ビンの中に立てるために合板で台座を作ります。パイプを挿す穴を開けてから、色を統一するために黒に塗装しておきます。 | |
| (VUメーターにパイプを取り付ける) | |
| 黒色の塩ビパイプ(外形12mm)をカットして万能ボンドでVUメーターに接着します。台座に挿せば外付け型の完成です。 | |
| (しゃれた感じになりました) | |
| デジタル部のVUメーターは専用のICを使います。 | |
![]() |
|
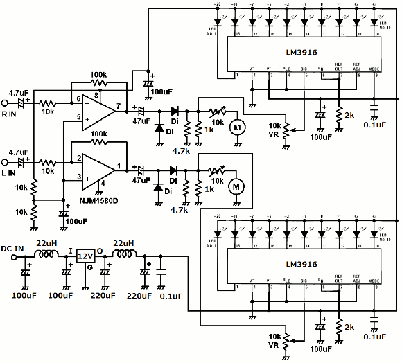
| (ナショナルセミコンダクタ社製LM3916) | |
| 片チャンネルLED10個のVUメータを作ることが出来ます。全体の回路図を示します。 | |
![]() |
|
| (VUメーター回路図) | |
| OPアンプで一旦増幅した後、アナログメーターとデジタルメーターを駆動します。メーターのレスポンスを良くするために、OPアンプ出力部のダイオード整流の後のプルダウン抵抗を調整しています。結構反応良くしたので、見ていて楽しいです。デジタルのLEDは最初の7個を緑色、後の3個を赤色にしました。アナログメーターとデジタルメーターは基準信号を再生しながら、「VU0」になるように各半固定ボリュームを調整します。基準信号はスピーカーの周波数特性測定に使った、サインスイープ信号を使うと良いでしょう。 | |
| (VUメーターの内部回路) | |
| 内部はスカスカですが、アンプと統一するために同じケースを使います。電源の配線はアンプ製作と同様に、太い銅線で行いました。 | |
| (VUメーターの前面から) | |
| (VUメータの背面から) | |
| シンプルで高級感のある仕上がりとなりました。 | |
| (外付けのアナログのVUメーター) | |
| とてもレトロでありながらも小気味良く動作しております。(センターにあるのは別のUSBDACですのでVUメーターとの関連はまだありません) | |
| (VUメーターのデジタル表示部) | |
| こちらも美麗な表示で、文句なしの仕上がりでした。現在の私のオーディオシステムを記します。このVUメーターはひとつのUSB-DACにしか接続されていないので、今後この辺りをどうするかが課題になります。 | |
![]() |
|
| (現在のオーディシステム) | |
| 最近連続してオーディオ製作ばかり続いています。やはり週末には結構大きな音を出してリラックスしながら、音楽鑑賞するのがリフレッシュになっていると思います。まだまだオーディオネタは尽きません。少しづつですが公開して行きます。まだまだ頑張りますよ。 | |
|
|
|
|
オーディオクラフト工房へ戻る |
|
|
|
|
|
|