|
|
|
|
更新日:2015年9月24日 |
|
|
|
|
| ハイレゾが流行りだした頃どうしてもハイレゾデータを再生したくてラトックシステム製のUSB-DAC:REX-K2496Uを購入しました。この製品は今でも現役でメーカーのサイトで取り扱いされています。しかしながら私のオーディオシステムでは今までお蔵入りとなっていました。別に製品自体に全く問題はありませんので、今回復活いたします。 | |
| REX-K2496U | |
| 復活の理由は簡単です。前回製作しました「USB-DAC・AMP」がもう一台必要になった、ということです。USB-DACとAMPを一体型することで、音楽の再生がより簡単に出来るようになります。PCとスピーカーとこのアンプがあれば楽しい音楽生活を送ることが出来ます。それでは製作をスタートしましょう。 | |
| まずはラトックシステム製REX-K2496Uの過去の製作を見ておきます。 | |
| ラトックシステム製ハイレゾ対応USB-DACを購入した ラトックシステム製ハイレゾ対応USB-DACを少し改造する |
|
| 過去の製作でのポイントはUSB-DACの電源はPCから取らずに別電源から取ることです。別にすることでPCからの電源ノイズの影響を防ぐ効果があります。今回も電源は別電源から取りますので電源周りの改造は過去のものをそのまま使います。この部分は上記ページを参照下さい。 | |
| (電源周りを改造したREX-K2496U基板) | |
| アンプと一緒にするので不要になる部分を予め取り除いておきます。上の写真を見て頂くと判ると思いますが、DCジャックとRCA出力部分を取り除きます。 | |
| 準備が出来たところで、今回製作する機器の構成図を示します。 | |
![]() |
|
| (製作する機器の構成図) | |
| 今回もスタンドアロンタイプのUSB-DAC・AMPです。もちろんハイレゾ対応です。電源は前回と同じく2系統使います。USB-DACとAMPを分離して電源を供給します。スピーカーを使わずにヘッドフォンだけ使う時にはアンプ用の電源は必要ありません。 | |
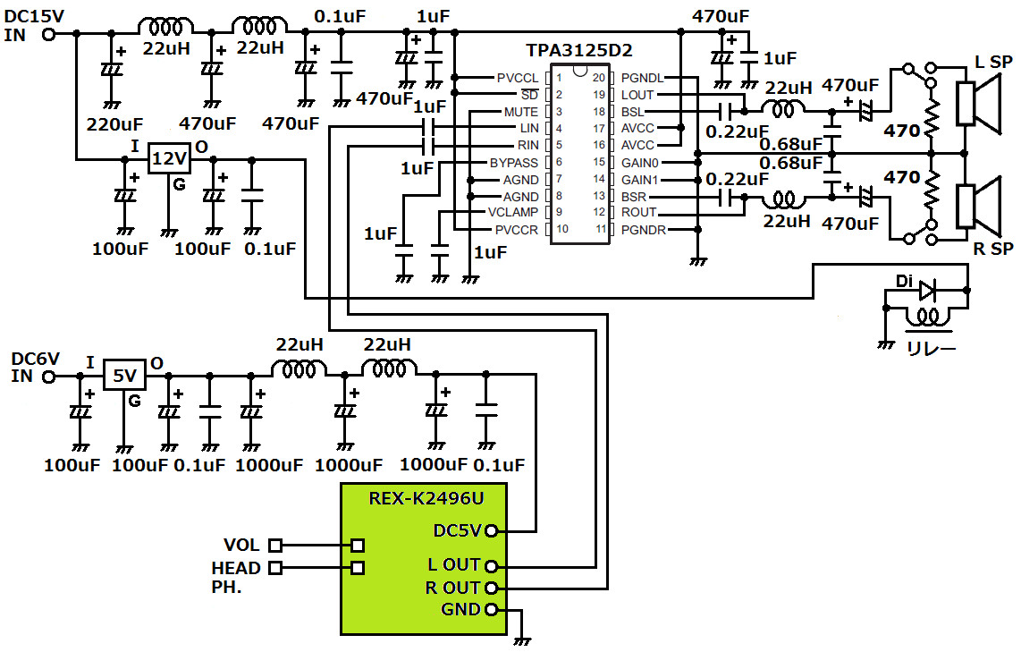
![]() |
|
| (USB-DAC・AMPの回路図) | |
| このラトックシステム製のUSB-DACはDACそのものをコントロールして音量を調整しています。従ってボードに配線されているボリュームは位置を電圧として伝えているだけで、オーディオ信号は通っていません。普通のボリュームで充分と思います。このボードからはボリュームコントロールされたオーディオ信号が出力されるので、アンプ側にはボリュームを介さず接続します。ヘッドフォンジャックもそのまま基板から取り外して接続しています。電源ON/OFF時のポツ音を防ぐためにスピーカー回路にリレーを配置しましたが、効果のほどはどうでしょうか。 | |
![]() |
|
| (アンプ部に使用したテキサスインスツルメント製IC) | |
| アンプ部には私の製作の定番のICを使用します。周辺部品も少なく使い易いと思います。D級アンプらしい素直な音を出してくれます。 | |
| (アンプ部と電源回路基板) | |
| アンプ部はその電源回路と同じ基板に構成しました。毎度のことですが電源回路はLCフィルターを構成してノイズを抑えるようにしています。 | |
| (内部はこんな感じで構成しました) | |
| 空きスペースに金属板を貼り付けることで全体の重みを上げて重厚感を出しています。 | |
| (電源はそれぞれ左右端に配置) | |
| アンプ用の電源はDC12Vから15V程度を使用します。これはスイッチングタイプでも問題ありませんが、USB-DAC用の電源はDC6Vから9V程度で必ずトランスタイプのACアダプターを使って下さい。PCと接続する部分のUSBコネクタの電源端子はボード上では回路に接続されていませんので、皆さんが日頃使われているUSBケーブルの使用が可能です。(USBケーブルの電源ラインをカットしていなくても良いという意味です) | |
| (とてもシンプルな前面パネル) | |
| 周波数表示のLEDはボー上のものを取り外して別部品をパネルに配置してボードのランドに配線しています。 | |
| (過去の製作の余分な穴が開いてますが、ご愛嬌ということで) | |
![]() |
|
![]() |
|
![]() |
|
| (最新のオーディオシステム構成) | |
| さて今回新たにUSB-DAC・AMPが完成しました。さあどのスピーカーをつなぎましょうか。ということで次回はまたスピーカー製作を行います。実は今回製作したUSB-DAC・AMPは次回のスピーカーと共に私の息子が別の場所で使うように作ったものでした。プレゼントとして渡したいと思っています。前回のUSB-DAC・AMPと比較してどうなんだ、という声が聞こえますが、私は今回作ったほうが良いように思います。今回のほうがD級アンプ部分で差が出たというイメージですね。 | |
| いろんな製作の連続で興味が尽きないと言う状況のオーディオクラフト工房ですがまだまだ続きます。音楽のある生活って最高ですね。 | |
|
|
|
|
オーディオクラフト工房へ戻る |
|
|
|
|
|
|