|
|
|
|
更新日:2015年8月28日 |
|
|
|
|
| 私の最新のオーディオシステムでは過去に製作したいくつかの機器がお蔵入りとなっています。しかしながら皆さんの環境においてはそれらの機器が有効になる場合があるかもしれません。今回はそういう場合を想定して、復活シリーズとしてオーディオ機器を製作していきます。 | |
| 今回復活するのは「DigiFi No.15のDDコンバータ」と「Stereo誌2014年1月号のデジタルアンプ」です。この二つと新規回路を組み合わせて、「USB-DAC・AMP」を製作します。ヘッドフォンにも対応しますので、スピーカーで聴いたり、ヘッドフォンで聴いたりと、ひとつの機器でも楽しみ方が広がります。 | |
| (DigiFi No.15付録のDDコンバータ) | |
| この基板に何も不都合は無いのですが、私のオーディオシステムからはお蔵入りとなった、ハイレゾ対応のDDコンバータです。今回の復活に際して予めケースへの組み込みに邪魔になる部分を取り除いておきます。 | |
| (入出力コネクタなどを取り除いた基板) | |
| (Stereo誌2014年1月号付録のデジタルアンプ) | |
| これは過去の製作でOPアンプとその周辺部分を取り除いて使いました。今回もそのようにして使います。デジタルアンプICに信号を直接入力するようにします。 | |
| (デジタルアンプから取り除く部品を示す回路図) | |
| OPアンプを経由せずに入力しますので、OPアンプと一部周辺を取り除きます。 | |
| (OPアンプと周辺の電解コンデンサを取り除いたもの) | |
| デジタルアンプICの入力部分には無極性のコンデンサを配置して前回路と接続します。 | |
| (オーディオ用の無極性電解コンデンサを取り付け) | |
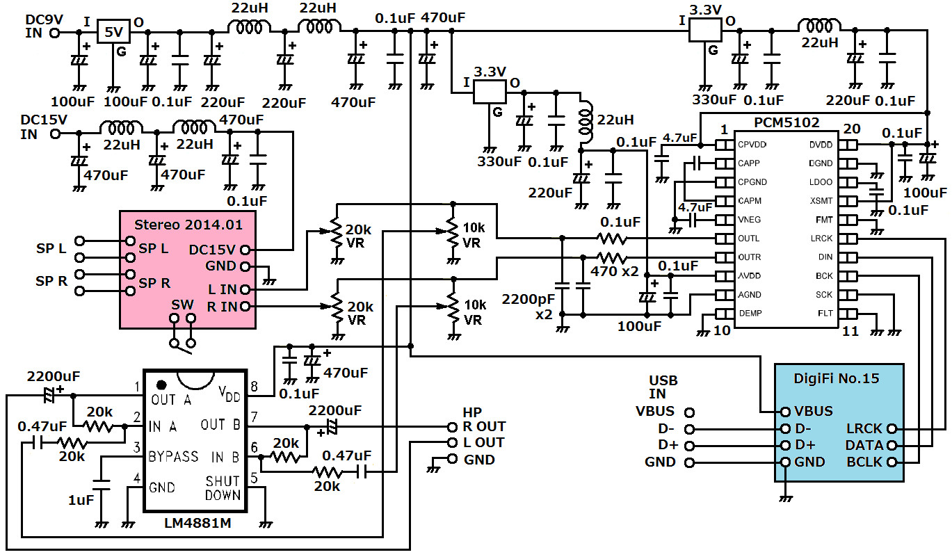
| 復活するユニットが準備出来たところで、今回製作する機器の構成図を示します。 | |
![]() |
|
| (製作する機器の構成図) | |
| いわゆるスタンドアロンのUSB-DAC・AMPです。あとはPCとスピーカーだけを準備すればハイレゾオーディオを楽しむことが出来ます。特徴としてはDDCとDACをI2S接続している部分です。接続方法については後述します。ヘッドフォンアンプも付けましたので、スピーカーを使わず、静かな環境で音楽を楽しむことが出来ます。電源は2系統使います。、DDC、DAC、ヘッドフォンアンプの電源にはトランスタイプのACアダプターを使い、デジタルアンプと電源を分けています。スピーカーを使わない時はアンプ用の電源が必要ないので大変便利です。 | |
![]() |
|
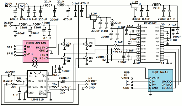
| (USB-DAC・AMPの回路図) | |
| 電源ラインにはいくつかのフィルターを入れています。気休めかもしれませんが、入れることで確実に音質は良くなっていると、勝手に思っています。 | |
| (DAC回路とDAC用電源回路) | |
| DACのは定番のハイレゾ対応のPCM5102Aを使います。周辺回路も少なく大変使い易いDACです。3.3Vの電源回路と合わせて基板上に構成します。 | |
| DDコンバータとDACはI2S接続とします。I2S接続は現在最も優れた(?)接続方法と言われており、確かに音は良いように思います。さてこのDigiFi No.15のDDコンバータは通常同軸デジタル出力の構成となっております。しかしながら諸先輩方々が回路を解析されて、I2S接続方法をWEBで公開されております。今回は次のページを参考にさせて頂きました。この場をお借りして作者の方に御礼申し上げます。 | |
| http://tyostd.exblog.jp/22537448/ TYO.STDのおきらく写真生活 |
|
![]() |
|
| (DigiFi No.15のDDコンバータからの接続) | |
| LRCK,DATA,BCLKの3線でDACに接続します。もちろんGNDも接続してます。 | |
| (ヘッドフォンアンプ回路) | |
| 今回ヘッドフォンアンプICはLM4881Mを使います。単電源で動作が出来るため、今回の回路構成に大変マッチするICです。周辺部品も少なく使い易いです。電解コンデンサなどはオーディオ用を使いましょう。 | |
| (内部構成はこんな感じでぎりぎり入りました) | |
| USBコネクタはDDコンバータから分離して配置します。USBからは5Vを供給しないので、コネクタの5V部分(VBUS端子)は接続しません。PCからの電源ノイズを防ぐためです。 | |
| (こっちから見るとこんな感じ) | |
| デジタルアンプのボリュームは基板に付いていたものをそのまま使います。電源スイッチ付きのボリュームですので、スピーカーを使わない時はアンプをOFF出来るので便利です。OFFすることで不要なノイズ(?)を撒き散らさないように出来ます。 | |
| (前面パネルはシンプルですね) | |
| DDコンバータのLED、デジタルアンプのLEDは基板から取り外して前面パネルに取り付けます。ボリュームはヘッドフォン用とデジタルアンプ用と並べて取り付けると見栄えが良いですね。ヘッドフォン端子はφ3.5としました。日頃使っているものがそのまま使えます。 | |
| (背面端子群) | |
| 電源端子は2系統分けてます。シンプルにUSB入力、スピーカー出力しかありません。 | |
![]() |
|
![]() |
|
| (最新のオーディオシステム構成) | |
| さて今回製作した「USB-DAC・AMP」に接続するスピーカーが気になるところですが、新作を予定しています。一応ディスクトップタイプとして公開予定です。どのユニットを使うかは現時点ではシークレットということにしておきましょう。 | |
| 今回製作した機器は持ち出ししやすいシステムです。いろんなシーンで使って頂けることを期待しています。さて次の復活は何かな? まだまだオーディオ製作は続きます。音楽シーンで楽しい週末を。 |
|
|
|
|
|
オーディオクラフト工房へ戻る |
|
|
|
|
|
|