|
|
|
|
更新日:2024年10月7日 |
|
|
|
|
| 今回は短波ラジオを作ります。昨年より、AMラジオ、FMラジオと立て続けに製作してきましたが、やっぱり短波ラジオも必要だろうと勝手に考えました。いつ災害に見舞われるかわかりませんので、情報を入手出来る手段は色々と取り揃えておきましょう。日本語放送は減りましたが、まだまだ短波帯は賑わっています。室内のロングワイヤーアンテナでも充分楽しめると思います。 | |
| 今回のラジオの特徴を記します。 ・受信周波数は3500kHz〜19000kHz。周波数ステップは5kHz。 ・受信バンドをL側H側に分けてそれぞれ31バンドを用意。1バンドは250kHz。 ・アンテナ入力側コイルはスイッチで切り換えて最適を選択可能。 ・受信周波数は連続していて空き周波数帯は無し。 ・電源回路はLCフィルターを構成して回路ノイズを低減。 ・DSPチップは旧シリコンラボ製のSi4734を使用。(Si4735も使用可能) ・受信周波数などは80x160ドットのカラー液晶に表示。 ・駆動マイコンはPIC32MXのSOP28ピンを使用。 ・カラー液晶の画面更新は最小限に留めてノイズを低減。 ・DSPラジオ特有の高音出力ひずみはローパスフィルタで低減。 ・スピーカーアンプ搭載でスピーカー内蔵。 ・単二電池4本駆動。電池交換しやすい構造。 完成した姿はこちら。 |
|
| (完全スケルトン仕様の短波ラジオ) | |
| 過去のラジオ製作と同様にケースは透明で自作しています。電源回路、DSPチップ、アンプの回路図はこちらです。 | |
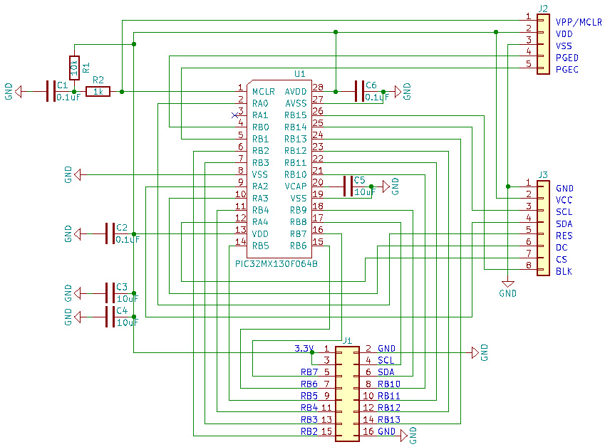
![]() |
|
| (短波ラジオの回路図) | |
| スピーカーアンプのICは手持ち品を使用しました。現在はSOP品がありますので変換基板を使うと便利です。DSPチップは過去の製作から摘出しました。現在も多分入手は可能と思います。アンテナ入力側に10uHのコイルを取り付けています。このコイルの定数では9MHz帯域付近が受信感度のピークと思われますので、今回は10uHを2個用いて、直列時20uHとして低い周波数側を、並列時5uHとして高い周波数側の受信感度を上げるようにしました。この部分は後の写真で確認下さい。その部分今回、回路図には記載しませんでした。また回路図上には電池電圧検出の部品もありますが、今回は使用しませんでした。 | |
| (部品を実装しました) | |
| 一度基板化しておくと後の製作に便利に使えます。さくっと出来るのが良いですね。 カラー液晶駆動とDSPチップを制御するマイコン回路はこちらです。PIC32MXシリーズのマイコンを使用していますが、28pin品を使って小型化しています。液晶がSPI接続のため、マイコンと液晶との接続本数が少なくなってとても便利です。但し、液晶を高速で駆動しようとするとマイコンも高速で動かす必要があります。この辺りの説明はこちらにありますので、参考にして下さい。 SPI接続液晶モジュール(80x160)をテストする |
|
![]() |
|
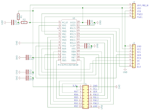
| (SPI接続80x160ドット液晶モジュール駆動のマイコン回路) | |
| SPI接続の液晶モジュール専用として回路化しています。 | |
![]() |
|
| (PIC32MXマイコンのポート割り付け) | |
| 液晶駆動以外のポートを外側に取り出して外部接続出来るようにしています。アナログ入力も4本ありますので、そこそこ応用がきくと思います。 | |
![]() |
|
| (アナログ入力ポートの機能) | |
| アナログ入力ポートの機能内容です。使用のポートには全てボリュームを接続して電圧値を読み取ることでボリュームの位置を検出しています。私は過去からこのようにボリュームを使って選局用にしていますが、とても重宝しております。 | |
| 久しぶりに基板化しました。SPI液晶駆動に専用化しています。PCBWayさんにガーバーデータをアップして約一週間で基板が到着します。このスピードに感謝です。 | |
| (SPI接続液晶モジュールを駆動する基板) | |
| (部品を実装しました) | |
| 取り出し用ピンと書き込み用ピンは上写真のようにマイコン面側に取り付けます。液晶はこの裏面から取り付けます。 | |
| (液晶モジュールを合体) | |
| 液晶モジュールと違和感なく合体できました。専用基板が結構小型化出来たのが良かったです。 | |
| (側面からはこんな感じ) | |
| 合体しても薄型化になりました。どの製作にも便利に使えると思います。 | |
![]() |
|
| (液晶モジュールに表示するデザイン) | |
| 受信周波数、バンド切り換え、帯域幅、受信シグナルレベルの表示をします。表示の更新はそれぞれの数値を変化させた時か受信シグナルをチェックする周期(約5秒間隔)で行います。 | |
| 周波数バンドはH側とL側でそれぞれ31分割しています。選局がしやすいように細かく分割しています。3500kHz〜19000kHzの全ての帯域で受信可能です。周波数ステップは5kHzにしているので周波数は合わせやすいと思います。 | |
![]() |
|
| (周波数のバンド分割) | |
| 受信帯域幅の切り換えも今回はボリュームを回して変える方式にしました。アナログ操作をしているようで使い易いと思います。 | |
![]() |
|
| (受信帯域幅の切り換え) | |
| 5種類の帯域幅を設定出来ます。短波放送なので、通常は3kHzで良いと思います。 | |
| (定番の2mm厚PET板) | |
| 今回も透明ケースを自作します。自分の好きな大きさに出来るので気に入っています。大きさは前に製作したAMラジオと同じにしました。PET板を使うことで加工が簡単になります。 | |
| (5mm角のアクリル角材) | |
| PET板のコーナーに使用することでケース全体の剛性を上げています。これらの樹脂はアクリル用接着剤で固定します。 | |
| (φ57mmのホールソー) | |
| 使用するスピーカーの大きさに合わせてホールソーを購入しました。本当はφ58mmが欲しかったのですが、φ57mmしかありませんでした。Amazonでポチリました。本当に便利です。 | |
| (まずは前面板に事前に穴を開けておきます) | |
| 前面板にはスピーカーを組み込むのでこれだけは事前の穴開けが必要です。それ以外はケースを組み立ててからでも開けることは可能です。PET板を指定の寸法にチャチャチャと加工して、接着組み立てします。 | |
| (各部品を配置しました) | |
| 液晶モジュールの付いたマイコン基板はホットボンドで貼り付けています。液晶表示面より外側の部分にホットボンドを流し込み速攻で内側から接着します。今までは両面テープで貼り付けていましたが、徐々にずれていく現象が発生したことがありましたので、ホットボンドでの固定がが一番良いと思います。各部品をつなぐリード線は事前に現物合わせして作りこんおく必要があります。基板との配線は全てピンヘッダー経由で行いますのでメンテがやりやすいです。 | |
| (久しぶり登場のスピーカーユニット) | |
| Stereo誌2017年ムック本のパイオニア製6cmフルレンジを取り出してきました。私の過去の製作品は全て現物で残っている訳ではなく、すでに分解されているものも多いのです。やはり聞きやすい音を出すためにはそれなりのスピーカーが必要になります。口径の割にはかなり重たいユニットですが短波ラジオにはピッタリでしょう。 | |
| (パイオニア製6cmフルレンジスピーカー) | |
| このスピーカーを使用することで短波ラジオが高級品に仕上がりました。 | |
| (13mm厚の集成材でケース底板を作ります) | |
| AMラジオと同様に底板には木材を使います。電池ボックスの取る付けなどを行います。底板と上部はピンヘッダーを介して接続される構造です。これってとても便利だと思います。 | |
| (完成するとこうなります) | |
| 正直なところスピーカーの取り付けにはかなり苦労します。スピーカーの磁石にネジやナットが持っていかれるので大変でした。でもちゃんと取り付け出来ました。 | |
| (背面側側はこんな感じ) | |
| (ジュラコンキャッチで上部と底板を固定します) | |
| (電池との接続はピンヘッダー経由で) | |
| この方式、私のお気に入りです。ほぼ現物合わせて作っています。 | |
| (アンテナ入力側のコイル設定スイッチです) | |
| 先にも説明しましたが、入力側のコイルを5uH、10uH、20uHの定数に切り換えて、どの周波数帯でも受信しやすくしています。まあ気持ちだけかもしれませんが、確実に効果を実感出来ております。 | |
| (液晶の表示例) | |
| 液晶のバックを黒色にしているので見やすく出来ていると思います。目に優しい配色です。 | |
| 短波ラジオの本格的な受信はこれからになります。過去に設置していた屋外のループアンテナももうありませんので、室内のロングワイヤーアンテナで受信することになります。まあDSPチップはかなり高感度なので、色々な局が受信出来ることを期待しましょう。これからもオーディオクラフト工房をよろしくお願いいたします。 | |
|
|
|
|
オーディオクラフト工房へ戻る |
|
|
|
|
|
|