|
|
|
|
更新日:2014年9月17日 |
|
|
|
|
| 小型スピーカーで音楽を聴いていますと、どうしても低音の不足が気になってきます。小音量で聴く場合はあまり気になりませんが、週末などに大音量で聴く時には、お腹にズンズンするような音楽を経験したいものです。その場合手っ取り早いのが、サブウーファーの追加です。センターに重低音を追加して、更にグレードアップした音楽生活を楽しみましょう。まず今回はそのサブウーファー用のアンプを作ります。その後でサブウーファーのスピーカー製作を行います。では製作をスタートしましょう。 | |
| 最初にサブウーファーの信号入力をどこから取れば良いのかを考えました。基本的に重低音はセンターに定位する音です。まずL信号とR信号がミックスした信号が必要になります。私のシステムの場合、うまいことにこの信号が簡単に取り出せる機器があるのです。そうですね、以前に製作した「スペクトラム・アナライザー」です。その構成図を示します。 | |
![]() |
|
| (以前製作したスペクトラム・アナライザーの構成図) | |
| この「LR-MIX AMP」回路の出力をそのまま取り出せるように、スペクトラム・アナライザーを改造します。今回の製作はこの信号を使うことを必須として進めて行きます。 | |
| サブウーファーにはどのくらいの低さの周波数を出力させるかを決めなければなりません。いろんな記事を参考にしながら、一旦、周波数は100Hzくらいを目安にします。このローパスフィルターの基本回路は私の過去の製作記事を参考にしました。(といってもその当時、WEBから探した回路ですが・・・) | |
![]() |
|
| (OPアンプを使用したローパスフィルタ回路) | |
| 100Hzで-3dBとなるように一応計算して定数を決めました。製作前にはその計算が正しいかをLTspiceで確認しておきましょう。 | |
![]() |
|
| (LTspiceに入力したローパスフィルタ回路) | |
![]() |
|
| (ローパスフィルタのシミュレート結果) | |
| ほぼ96Hzで付近で約-3dBです。大変良く出来ました。このローパスされた信号を後段のデジタルアンプ経由してセンターウーファーを鳴らします。 | |
![]() |
|
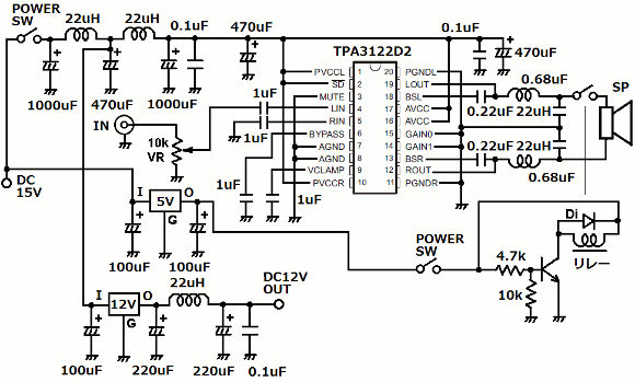
| (サブウーファー駆動のデジタルアンプ回路) | |
| 以前の製作で使用したデジタルアンプ部をそのまま使います。正直、過去の製作を全て使っているわけではなく、かなりの数の製作がお蔵入りになっています。その中から見繕って新しい製作にコンバートしているのです。基本構成は過去の製作と同じでアンプ部はBTL接続としています。回路構成上ポップアップノイズは発生しませんが、電源OFF時に結構な大きさでプツ音が出ますので、その対策としてリレーを使ってプツ音をカットしています。電源回路にはLCフィルターを構成して電源からのノイズを防いでいます。ローパスフィルタ回路は純粋なアナログ回路なのでリップルの無い電源を使いたいですが、電源回路の効果もあってか、スイッチングタイプの電源でも実用上は問題ありませんでした。 | |
| (シンプルな内部構成) | |
| 最近の製作で定番になっていますが、電源とGNDラインはφ1.6mm程度の銅ワイヤーを使用しています。充分な電流を供給出来るので、音質に効果があると勝手に信じています。 | |
| (統一された前面デザイン) | |
| タカチのケースに1mm厚のアルミ板で前面を化粧して高級感を醸し出しています。電源スイッチ、電源インジケータ、ボリュームの位置を合わせて、過去の製作とのイメージを統一しています。 | |
| (シンプルな背面デザイン) | |
| ケースも過去の製作のものを使用していますので、余分なところに穴があいています。もうこれ以上の拡張もないだろうと思い、背面はシンプルにまとめています。 | |
| 製作した回路が実際にどのような特性になったかを確認しておきましょう。過去からスピーカーの特性測定用に使っていますsine waveを再生して、ローパスフィルタ回路の特性をWaveSpectraで測定します。 | |
![]() |
|
| (特性測定回路の構成) | |
![]() |
|
| (実測したローパスフィルタ回路の特性) | |
| いかがでしょうか。ほぼ設計通りの特性となっています。ローパスフィルタの特性は急峻ではないので、かすかにボーカル領域の音も聞こえますが、左右のスピーカーと合わせると全く気にはならなくなります。まあこんなところで良しとしておきましょう。 | |
| (圧巻の6段重ねのマイ・オーディオシステム) | |
| 一連のオーディオ製作続きでこんな姿になりました。そろそろ一番下のシステムが、その上の重さに耐えられない状況かもしれません。 | |
![]() |
|
| (最新のオーディオ環境の構成図) | |
| 最近のスピーカー連続製作により、スピーカーがいくつか入れ替わっています。サブウーファーアンプはスペクラム・アナライザーに接続しています。複雑のようで実は極めてシンプルな構成となっています。自分で納得出来る最高のオーディオ環境ではないでしょうか。 | |
| さて、次回はこのサブウーファーアンプに接続するセンタースピーカーを製作します。ご期待下さい。 | |
|
|
|
|
オーディオクラフト工房へ戻る |
|
|
|
|
|
|